EasyManua.ls Logo

Grundig Sonoclock 50 - Page 4

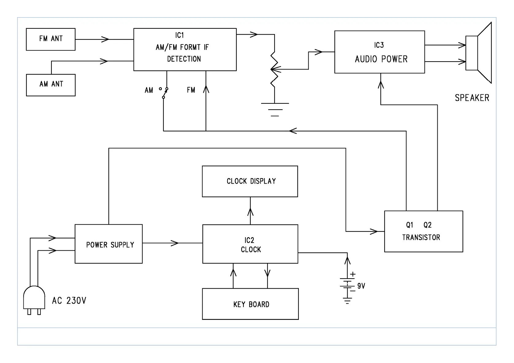
Grundig Sonoclock 50
7 pages
Print Icon
To Next Page IconTo Next Page
To Next Page IconTo Next Page
To Previous Page IconTo Previous Page
To Previous Page IconTo Previous Page
Loading...
Sonoclock 50 SC 5300
ǵ

Related product manuals