EasyManua.ls Logo

Guildline 6675A - Page 98

Default Icon
162 pages
Print Icon
To Next Page IconTo Next Page
To Next Page IconTo Next Page
To Previous Page IconTo Previous Page
To Previous Page IconTo Previous Page
Loading...
Section 4
4-12
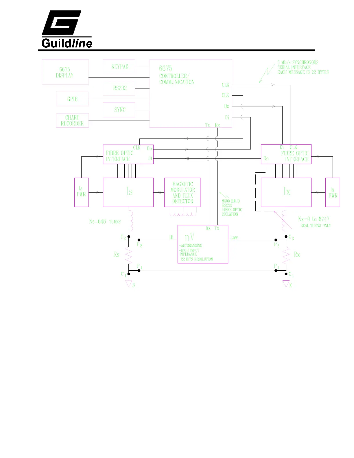
Figure 4-4 : Block Diagram 6675A