EasyManua.ls Logo

Haier 4U85S2SR5FA - Page 204

Haier 4U85S2SR5FA
260 pages
Print Icon
To Next Page IconTo Next Page
To Next Page IconTo Next Page
To Previous Page IconTo Previous Page
To Previous Page IconTo Previous Page
Loading...
8
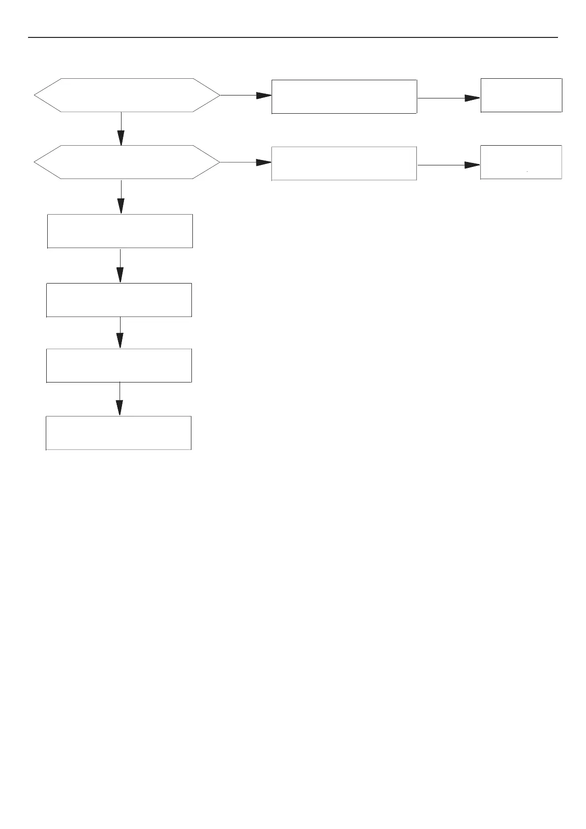
Procedury przeniesienia urządzenia
Należyskontaktowaćsięzesprzedawcąlubwyznaczonąagencją.
Należypostępowaćzgodnieznastępującymiprocedurami:
Kontrolanieszczelnościz
systemuprzeddemontażem
Bezpieczneopróżnienie
czynnikachłodniczego
Demontaż
Kontrolastanupracyurzadzenia
Bezpieczneopróżnienieczynnika
chłodniczego
Demontaż
Odzyskiwanieczynnika
chłodniczegozsystemu
Oczyszczenieurządzenia
wewnętrznegoipodłączonejrur
gazemobojętnym
Demontaż
Instalacjazgodniez
wymaganiaminorm
Uwaga:wprzypadkukoniecznościprzeniesienia,połączenierurgazu/cieczyparownikaurządzeniawewnętrznego
należyodciąćnożemtnącym.Połączeniejestdozwolonetylkopoponownymkielichowaniu(tosamozurządzeniem
zewnętrznym).
Instrukcje konserwacji
Środki ostrożności podczas konserwacji
Środki ostrożności
Wprzypadkuwszystkichusterekwymagającychspawaniarurociągówchłodniczychlubelementówwukładzie
chłodniczymklimatyzatorówzczynnikiemchłodniczymR32konserwacjauużytkownikanigdyniejestdozwolona.
Wprzypadkuusterekwymagającychzasadniczegodemontażuizginaniawymiennikaciepła,takichjakwymiana
podwoziaurządzeniazewnętrznegoiintegralnydemontażskraplacza,inspekcjaikonserwacjauużytkownikanigdynie
sądozwolone.
Wprzypadkuusterekwymagającychwymianysprężarkilubczęściielementówukładuchłodniczegokonserwacjaw
miejscuużytkownikajestniedozwolona.
Wprzypadkuinnychusterekniezwiązanychzpojemnikiemczynnikachłodniczego,wewnętrznymirurociągami
chłodniczymiielementamichłodniczymidozwolonajestkonserwacjauużytkownika,wtymczyszczenieipogłębianie
układuchłodniczegobezkoniecznościdemontażuelementówchłodniczychispawania.
Wprzypadkukoniecznościwymianyrurgazu/cieczypodczaskonserwacji,połączenierurgazu/cieczyparownika
urządzeniawewnętrznegonależyodciąćnożemtnącym.Połączeniejestdozwolonetylkopoponownymkielichowaniu
(tosamozurządzeniemzewnętrznym).
Wymagania kwalifikacyjne personelu konserwacyjneg
1. Wszyscyoperatorzylubpersonelkonserwacyjnyzaangażowaniwobiegichłodniczepowinniotrzymaćskuteczne
świadectwowydaneprzezuznanywbranżyinstytutoceniający,abyupewnićsię,żeposiadająkwalikacjedo
bezpiecznegoopróżnieniaczynnikachłodniczegozgodniezwymogamiprzepisówdotyczącychoceny.
2. Sprzętmożnakonserwowaćinaprawiaćwyłączniezgodniezmetodązalecanąprzezproducenta.Wprzypadkugdy
wymaganajestpomocpersoneluinnychdyscyplin,pomoctanależyzostaćnadzorowanaprzezpersonelposiadający
świadectwokwalikacjizwiązanezłatwopalnymczynnikiemchłodniczym.

Table of Contents

Related product manuals