EasyManua.ls Logo

Haier 55e3500 - AV Equipment Setup; HDMI and MHL Device Connection; Component and Composite Video Inputs

Haier 55e3500
50 pages
Print Icon
To Next Page IconTo Next Page
To Next Page IconTo Next Page
To Previous Page IconTo Previous Page
To Previous Page IconTo Previous Page
Loading...
Yellow (video)
White(audio L)
Red(audio R or Pr)
Y
W
R
Blue(Pb)
Green(Y)
B
G
TO AUDIO OUTPUTS
VIDEO EQUIPMENT
TO VIDEO
OUTPUTS
VIDEO EQUIPMENT with YPbPr
AC-INPUT
100-240V~50/60Hz
R F L R
HDMI1
COAXIAL
USBAV/Y
Pb
PrVGA
HDMI3
PC AUDIO HEADPHONE
HDMI2
MHL
INSTALLATION
-10-
AV EQUIPMENT
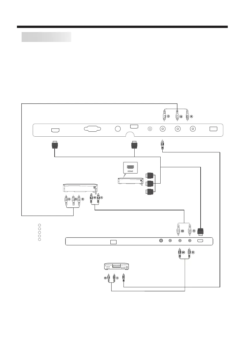
There are three HDMI ports located on the back of your TV. You can connect a Blu-ray player,
DVD player, or other video equipment through these ports.
There is one component (Y, Pb, Pr) and one composite (AV) video input located on the back
of your TV. You can connect a VCR, cable box, or other video equipment to these jacks.
Please see the diagram below. You may also need to refer to the owner's manual of the device
that you are trying to connect.
The HDMI2 port is MHL enabled. You can connect MHL devices, such as the compatible
mobile phones and tablets.
NOTE: a USB to HDMI cable is required to connect a mobile phone or tablet to the TV. Please
check the documentation of your device.
The television's inputs can be connected to the following types of equipment: VCR, multi disc player,
DVD, camcorder, video game or stereo system, etc.....
YPbPr can support these video formats:480i,576i,480p,576p,720p,1080i, 1080p.

Other manuals for Haier 55e3500

Related product manuals