EasyManua.ls Logo

Haier HSU-07HV03/R2 - Page 63

Haier HSU-07HV03/R2
93 pages
To Next Page IconTo Next Page
To Next Page IconTo Next Page
To Previous Page IconTo Previous Page
To Previous Page IconTo Previous Page
Loading...
sensor isn’t detected.
z After quiting the defrosting mode, the fan motor enter cooling prevention mode.
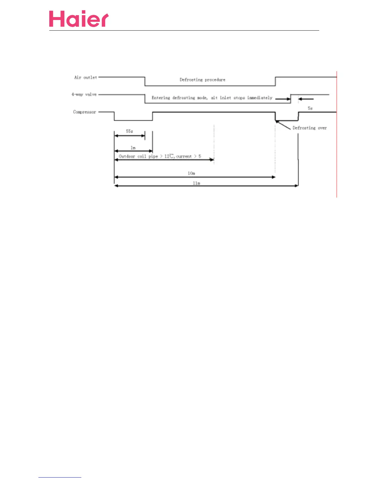
3.Defrosting oscillogram:
Automatic temperature compensation of heating:
1. Conditions: Halt time of compressor is below 5 minutes.
2. Operation rules: 1) Ts=Tr + 5 + (Tr – Td (temperature detected)[the moment of
startup])
2)Tr Td[the moment of startup] 2
Note: the two items above is disable when starting for the first time.
3)Press “-“ button in the remote controller, and then restore Ts = Tr + 5
.
Press + button in the remote controller, and then operate according
to automatic compensation setting
4)If Tr Td [before compressor starts] 0, and then operate
according to
Ts = Tr + 5.
4.Control function:
4.1Timer function: You can set 24-hour timer on or timer off as required, and the minum
time unit is 1 minute. After setting, a pattern of clock displaied on the LCD, and it is
off when timer setting is completed. There are several timer mode as follows.
z Timer on: The pattern of clock displaied on the LCD,the background light is off,
and unit behaves with halt status. Timer on is completed, and then unit starts
running with the pattern of clock disappeared,and the background light is on.
The unit starts with the last setting receiving timer signals, and sleep setting is
Air Conditioner

Edition:2006/1/10

Related product manuals