EasyManua.ls Logo

Harman JBL Club-704 - Page 11

Harman JBL Club-704
20 pages
To Next Page IconTo Next Page
To Next Page IconTo Next Page
To Previous Page IconTo Previous Page
To Previous Page IconTo Previous Page
Loading...
1
1
2
2
3
3
4
4
5
5
6
6
7
7
8
8
D D
C C
B B
A A
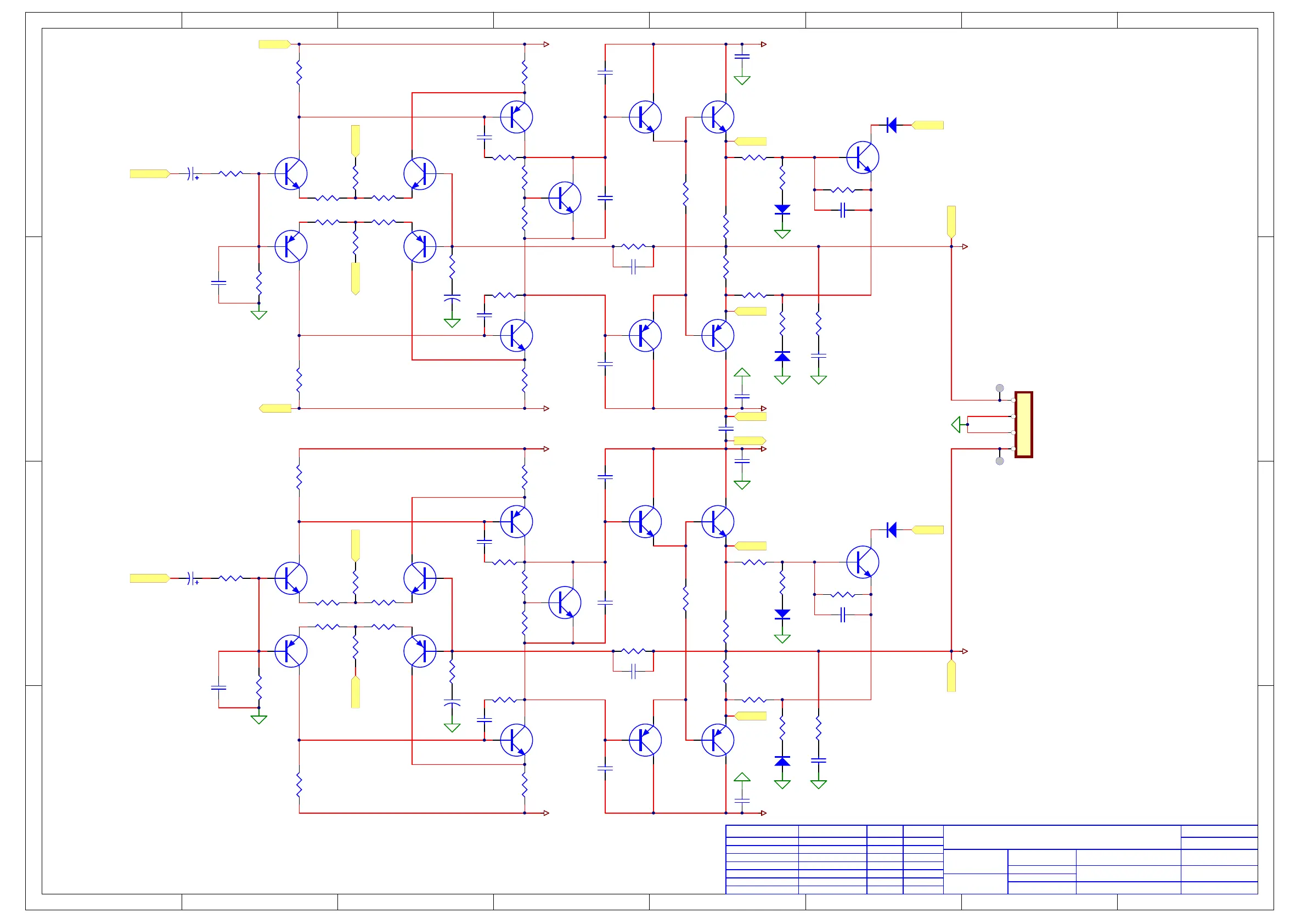
R103
2K
R113
1K
C103
100u/35V
Q101
C1815
R107
47R
R110
6K8
R111
47R
Q103
C1815
Q102
A1015
Q104
A1015
R108
47R
R112
47R
R109
6K8
Q108
2SD669
Q107
MPSA13
C106
104/50V
R116
3K3
R117
5K6
Q105
2N5401
Q106
2N5551
1 2
C104
100P
R114
47R
R115
47R
12
C105
100P
R125
620R
D101
IN4148
R127
5.76K
Q112
C1815
C110
104
Q109
2SB649
R126
620R
D102
IN4148
R128
5.76K
R130
4R7/1W
C111
104/250V
C109 47P
R120
10K
+VCC
R106
1K
R104
10K
R105
1K
R129
5.76K
-VCC
Q110
TIP35C
Q111
TIP36C
1
2
3
4
JK3
SPK-JK3A-D Front
C101
10uF/25V
C107
101/50V
C108
101/50V
D103
BAS316
C102
470P
-AMP+AMP
PROT
FR-SG
R203
2K
R213
1K
C203
100u/35V
Q201
C1815
R207
47R
R210
6K8
R211
47R
Q203
C1815
Q202
A1015
Q204
A1015
R208
47R
R212
47R
R209
6K8
Q208
2SD669
Q207
MPSA13
C206
104/50V
R216
3K3
R217
5K6
Q205
2N5401
Q206
2N5551
1 2
C204
100P
R214
47R
R215
47R
12
C205
100P
R225
620R
D201
IN4148
R227
5.76K
Q212
C1815
C210
104
Q209
2SB649
R226
620R
D202
IN4148
R228
5.76K
R230
4R7/1W
C211
104/250V
C209 47P
R220
10K
R221
220R/1W
+VCC
R206
1K
R204
10K
R205
1K
R229
5.76K
-VCC
Q210
TIP35C
Q211
TIP36C
C201
10uF/25V
C207
101/50V
C208
101/50V
D203
BAS316
C202
470P
-AMP+AMP
PROT
FL+SG
AMP FRONT CH
DWG NO:
PART NO:
PART NAME:
PRODUCT MODE:
Page Number:
UNIT: MM
SIZE: A3
REV:A1
DRAW BY:
CHECKED BY:
APPROVED BY:
DATA:
DATA:
DATA:
PLACE NO
DESCRIPTON
DATA
2016-03-01
2/6
REV
ZJS
AGND
AGND
AGND
AGND AGND
AGND
AGND
AGND
AGND
AGND AGND
R121
220R/1W
FL+outFR-out
+VCC_H
-VCC_H
+VCC_H
-VCC_H
FR-out
FL+out
FL+out
FR-out
+VCC
-VCC
+VCC_H
-VCC_H
R222
0.15R/5W
R223
0.15R/5W
R122
0.15R/5W
R123
0.15R/5W
FL_H
FL_L
FR_H
FR_L
C112
681/50V
AGND
C113
681/50V
AGND
C114
102/100V
C212
681/50V
AGND
C213
681/50V
AGND
TP22P
TP23P
R201
620R
R202
620R
R101
620R
R102
620R
CLUB/REF704
JBLCUSTOMER:

Related product manuals