EasyManua.ls Logo

Harman JBL Club-704 - Page 12

Harman JBL Club-704
20 pages
To Next Page IconTo Next Page
To Next Page IconTo Next Page
To Previous Page IconTo Previous Page
To Previous Page IconTo Previous Page
Loading...
1
1
2
2
3
3
4
4
5
5
6
6
7
7
8
8
D D
C C
B B
A A
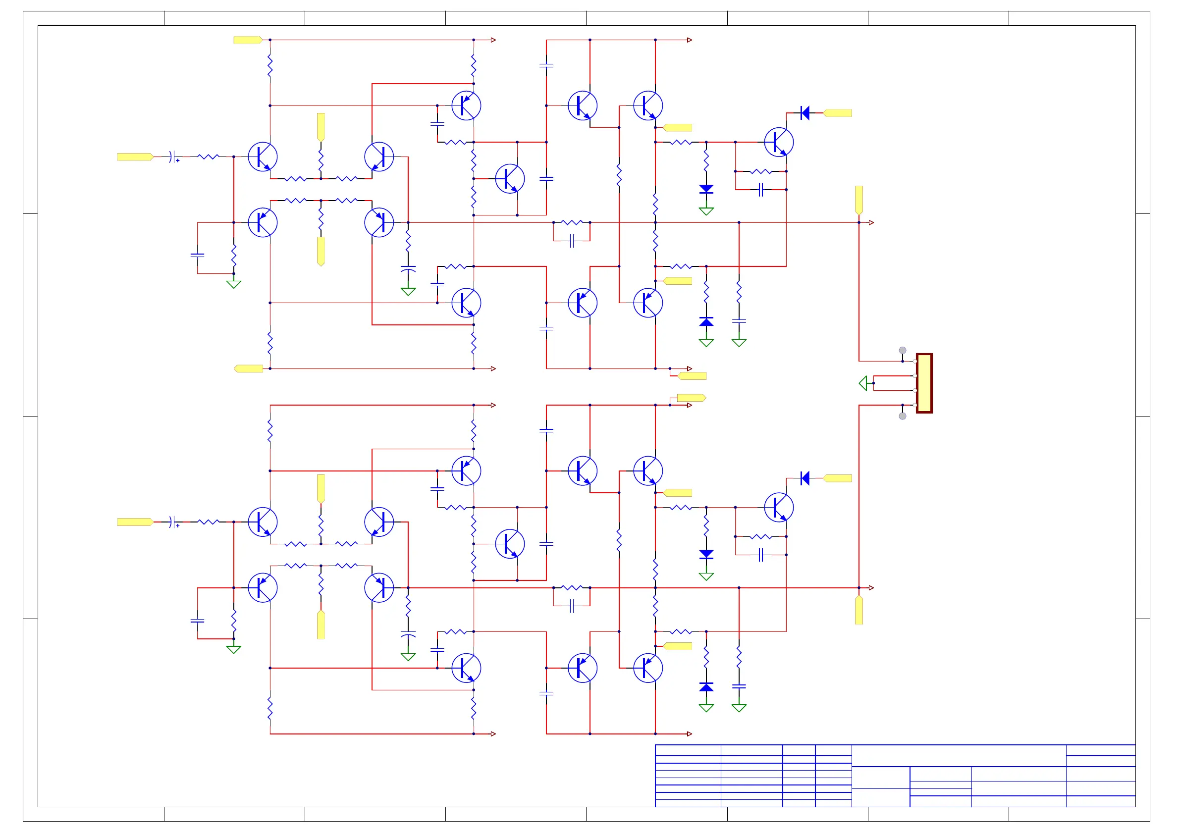
R303
2K
R313
1K
C303
100u/35V
Q301
C1815
R307
47R
R310
6K8
R311
47R
Q303
C1815
Q302
A1015
Q304
A1015
R308
47R
R312
47R
R309
6K8
Q308
2SD669
Q307
MPSA13
C306
104/50V
R316
3K3
R317
5K6
Q305
2N5401
Q306
2N5551
1 2
C304
100P
R314
47R
R315
47R
12
C305
100P
R325
620R
D301
IN4148
R327
5.76K
Q312
C1815
C310
104
Q309
2SB649
R326
620R
D302
IN4148
R328
5.76K
R330
4R7/1W
C311
104/250V
C309 47P
R320
10K
+VCC
R306
1K
R304
10K
R305
1K
R329
5.76K
RR-out
-VCC
Q310
TIP35C
Q311
TIP36C
1
2
3
4
JK4
SPK-JK3A-D REAR
C301
10uF/25V
C307
101/50V
C308
101/50V
D303
BAS316
C302
470P
-AMP+AMP
PROT
RR-SG
R403
2K
R413
1K
C403
100u/35V
Q401
C1815
R407
47R
R410
6K8
R411
47R
Q403
C1815
Q402
A1015
Q404
A1015
R408
47R
R412
47R
R409
6K8
Q408
2SD669
Q407
MPSA13
C406
104/50V
R416
3K3
R417
5K6
Q405
2N5401
Q406
2N5551
1 2
C404
100P
R414
47R
R415
47R
12
C405
100P
R425
620R
D401
IN4148
R427
5.76K
Q412
C1815
C410
104
Q409
2SB649
R426
620R
D402
IN4148
R428
5.76K
R430
4R7/1W
C411
104/250V
1 2
C409 47P
R420
10K
+VCC
R406
1K
R404
10K
R405
1K
R429
5.76K
-VCC
Q410
TIP35C
Q411
TIP36C
C401
10uF/25V
C407
101/50V
C408
101/50V
D403
BAS316
C402
470P
-AMP+AMP
PROT
RL+SG
AMP REAR CH
DWG NO:
PART NO:
PART NAME:
PRODUCT MODE:
Page Number:
UNIT: MM
SIZE: A3
REV:A1
DRAW BY:
CHECKED BY:
APPROVED BY:
DATA:
DATA:
DATA:
PLACE NO
DESCRIPTON
DATA
2016-03-01
3/6
REV
ZJS
AGND
AGND
AGND
AGND AGND
AGND
AGND
AGND
AGND
AGND AGND
R421
220R/1W
R321
220R/1W
RL+out
+VCC_H
-VCC_H
+VCC_H
-VCC_H
RR-out
RL+out
RL+out
RR-out
+VCC
-VCC
+VCC_H
-VCC_H
R422
0.15R/5W
R423
0.15R/5W
R322
0.15R/5W
R323
0.15R/5W
RL_H
RL_L
RR_H
RR_L
TP24P
TP25P
R401
620R
R402
620R
R301
620R
R302
620R
CLUB/REF704
JBLCUSTOMER:

Related product manuals