EasyManua.ls Logo

HEC HEC1050W - Page 20

Default Icon
26 pages
Print Icon
To Next Page IconTo Next Page
To Next Page IconTo Next Page
To Previous Page IconTo Previous Page
To Previous Page IconTo Previous Page
Loading...
Front Load Washing Machine Model:HEC1050W/HEC1050S
Page 19
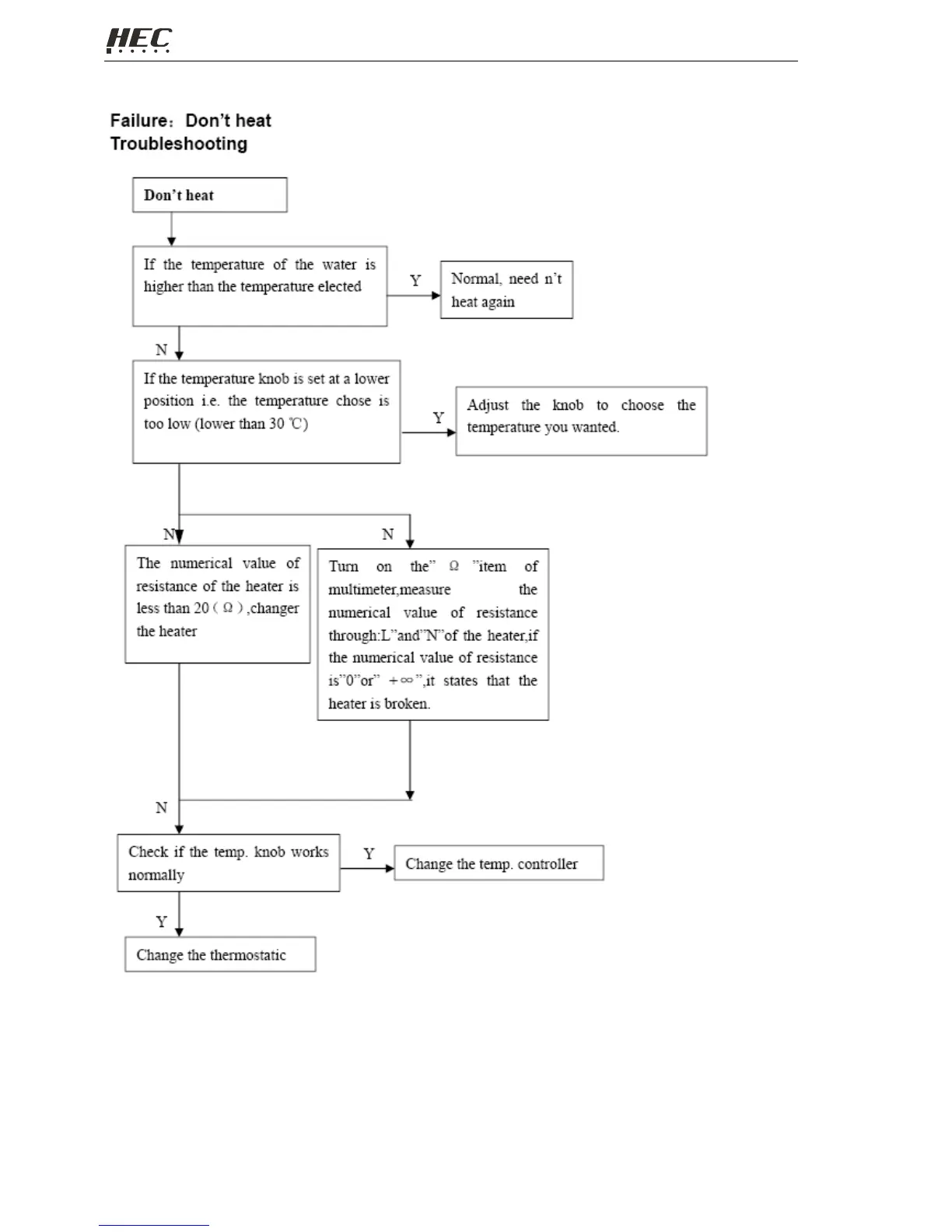
TROUBLE SHOOTING

Related product manuals