EasyManua.ls Logo

HEIDENHAIN iTNC 530 HSCI - Rs-232-C (V.24)

HEIDENHAIN iTNC 530 HSCI
654 pages
To Next Page IconTo Next Page
To Next Page IconTo Next Page
To Previous Page IconTo Previous Page
To Previous Page IconTo Previous Page
Loading...
14 – 210 HEIDENHAIN Service Manual iTNC 530 HSCI
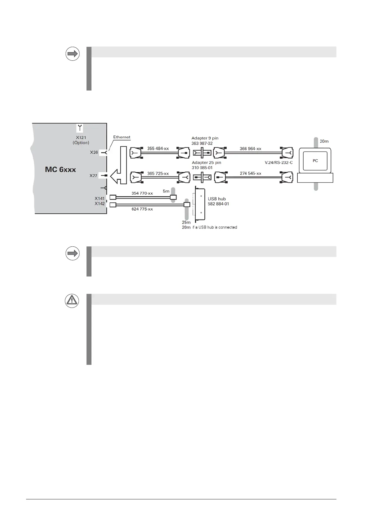
14.7.2 RS-232-C (V.24)
Possible combinations:
Note
The RS-232-C has different pin layouts at the iTNC 530 HSCI (connector X27, X127) and at the
RS-232-C adapter block (D-sub connector on electrical cabinet).
Exception: The cable with the ID 366964-xx may be connected to the 9-pin adapter block or directly
to the control.
Note
You find detailed information on cables and cable layouts for serial data transfer in the help menu
of TNCremoNT under the catchword "Cable assembly".
Attention
For data transfer via RS-232-C HEIDENHAIN recommends using an "opto bridge".
This serial adapter connector ensures metallic isolation via optocouplers and can thus protect the
serial interface against overvoltage, different load potentials and interference voltages on the
ground lines.
"Opto bridges" are available in specialized computer stores.
Please note:
If the machine manufacturer has already mounted an opto bridge, a further opto bridge will not
function, as such components must be powered from both sides!

Table of Contents

Other manuals for HEIDENHAIN iTNC 530 HSCI

Related product manuals