EasyManua.ls Logo

Hitachi CP-X2511N - Connector Connection Diagram

Hitachi CP-X2511N
104 pages
To Next Page IconTo Next Page
To Next Page IconTo Next Page
To Previous Page IconTo Previous Page
To Previous Page IconTo Previous Page
Loading...
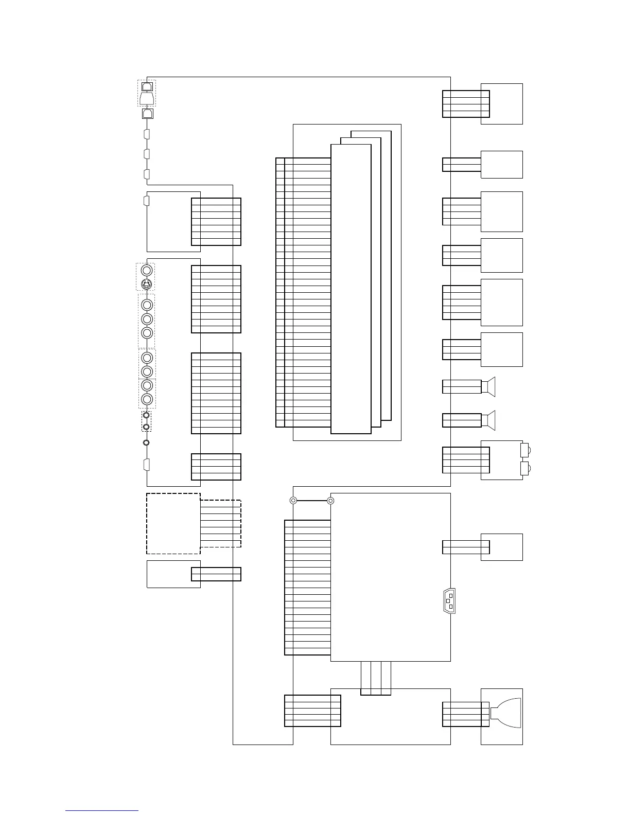
77
CP-X2511N(C15I-25N2) / CP-X3011N(C15I-30N2) / CP-X4011N(C15I-40N2) / CP-X2011N(C15-20N2) / ED-X45N(C15-20N2)
12. Connector connection diagram
㪣㪘㪥
㪜㪣㪇㪊 㪚㪥㪝㪣㪉
㪭㪺㪺
㪬㪪㪙㪄㪘
㪜㪊㪏㪇 㪙㪘㪚㪢㪈
㪌㪇㪈㪌㪍㪏㪄㪇㪊㪟 㪙㪘㪚㪢㪉
㪬㪪㪙㪄㪙 㪋㪞㪛㪋
㪊㪧㪄㪌㪇㪈㪌㪍㪏
㪟㪛㪤㪠㪄㪠㪥
㪚㫆㫄㫇㫌㫋㪼㫉㩷㪠㪥㪈 㪜㪪㪇㪈 㪜㪊㪇㪈 㪜㪈
㪋㪇 㪣㪚㪚㪦㪤 㪱㪟㪄㪇㪉㪟 㪭㪺㪺
㪊㪐 㪧㪪㪠㪞 㪦㫌㫋
㪚㫆㫄㫇㫌㫋㪼㫉㩷㪠㪥㪉 㪜㪪㪇㪉 㪊㪏 㪞㪥㪛 㪉㪧㪄㪱㪟
㪋㪊
㪌㪊
㪚㪥㪩㪞㪙 㪊㪌 㪭㪠㪛㪄㪊 㪜㪏㪇㪈 㩺㪊㪇㪊㪇
㪤㪦㪥㪠㪫㪦㪩㩷㪦㪬㪫
㪜㪡㪌㪉 㪜㪪㪇㪊 㪊㪋 㪭㪠㪛㪄㪋 㪱㪟㪄㪇㪋㪟 㪝㪘㪥㪈㪪
㪌㪇㪉㪊㪏㪉㪄㪎㪭 㪌㪇㪉㪊㪏㪉㪄㪎㪭 㪊㪊 㪭㪠㪛㪄㪌 㪭㪺㪺㩿㪚㫆㫅㫋䋩
㪊㪉 㪭㪠㪛㪄㪍 㪞㪥㪛
㪞㪥㪛 㪈㪇 㪊㪈 㪭㪠㪛㪄㪎 㪥㪅㪚㪅
㪈㪈 㪊㪇 㪭㪠㪛㪄㪏 㪋㪧㪄㪱㪟
㪍㪭
㪞㪥㪛 㪈㪊 㪉㪏 㪭㪠㪛㪄㪈㪇 㪜㪏㪇㪉 㩺㪊㪇㪇㪇
㪎㪧㪄㪌㪇㪉㪊㪏㪉 㪈㪋 㪉㪎 㪭㪠㪛㪄㪈㪈 㪱㪟㪄㪇㪊㪟 㪝㪘㪥㪉㪪
㪈㪌 㪉㪍 㪭㪠㪛㪄㪈㪉 㪭㪺㪺㩿㪚㫆㫅㫋䋩
㪚㪥㪭㪠㪛 㪈㪍 㪉㪌 㪟㪭㪛㪛 㪞㪥㪛
㪭㪠㪛㪜㪦 㪜㪚㪇㪏 㪥㪚 㪜㪭㪇㪈 㪈㪎 㪉㪋 㪛㪚㪣㪢㪉 㪊㪧㪄㪱㪟
㩷㩷 㪌㪇㪉㪊㪏㪉㪄㪈㪇㪭 㪧㪣㪬㪞㪠㪥㪧㪮㪩 㪌㪇㪉㪊㪏㪉㪄㪈㪇㪭 㪈㪏 㪉㪊 㪆㪛㪚㪣㪢㪉
㪈㪐 㪉㪉 㪆㪛㪚㪣㪢㪈 㪜㪏㪇㪍 㩺㪊㪇㪊㪇
㪪㪄㪭㪠㪭㪜㪦 㪚㪹㪆㪧㪹 㪉㪇 㪉㪈 㪛㪚㪣㪢㪈 㪱㪟㪄㪇㪌㪟 㪝㪘㪥㪊㪪
㪚㫉㪆㪧㫉 㪉㪈 㪉㪇 㪟㪚㪢㪈 㪭㪺㪺㩿㪚㫆㫅㫋䋩
㪍㪞 㪐㪟
㪚㪭㪙㪪 㪉㪊 㪈㪏 㪟㪪㪫 㪥㪅㪚㪅
㪞㪥㪛 㪉㪋 㪈㪎 㪭㫊㫊㩿㪞㪥㪛㪀 㪥㪅㪚㪅
㪚㪹㪆㪧㪹 㪪㪰 㪉㪌 㪈㪍 㪞㪥㪛 㪌㪧㪄㪱㪟
㪈㪇 㪪㪚 㪈㪇 㪉㪍 㪈㪌 㪭㫊㫊㩿㪞㪥㪛㪀
㪚㫉㪆㪧㫉 㪈㪇㪧㪄㪌㪇㪉㪊㪏㪉 㪉㪎 㪈㪋 㪜㪥㪙 㪜㪏㪇㪎 㩺㪊㪇㪈㪇
㪉㪏 㪈㪊 㪭㪚㪢 㪱㪟㪄㪇㪊㪟 㪝㪘㪥㪊㪪
㪚㪥㪘㪬㪛 㪉㪐 㪈㪉 㪭㪪㪫 㪭㪺㪺㩿㪚㫆㫅㫋䋩
㪂㪏㪅㪌㪭 㪜㪘㪈㪉 㪊㪇 㪈㪈 㪛㪮㪥 㪞㪥㪛
㪘㪬㪛㪠㪦㪊㪄㪠㪥㩷㪩 㪞㪥㪛 㪌㪇㪉㪊㪏㪉㪄㪈㪉㪭 㪊㪈 㪈㪇 㪛㪠㪥 㪊㪧㪄㪱㪟
㪤㪠㪚㪄㪣 㪊㪉 㪧㪚
㪘㪬㪛㪠㪦㪊㪄㪠㪥㩷㪣 㪤㪠㪚㪄㪩 㪊㪊 㪫㪜㪪㪫㪈㩿㪥㪚㪀 㪜㪘㪇㪈 㪘㪏㪊
㪘㪬㪛㪠㪦㪈㪄㪣 㪊㪋 㪫㪜㪪㪫㪉㩿㪥㪚㪀 㪧㪟㪄㪇㪉㪟 㪣㪶㪦㫌㫋㪄 㪪㪧
㪘㪬㪛㪠㪦㪄㪦㪬㪫㩷㪩 㪘㪬㪛㪠㪦㪈㪄㪩 㪊㪌 㪩㪞㪫 㪣㪶㪦㫌㫋㪂
㪘㪬㪛㪠㪦㪉㪄㪣 㪊㪍 㪪㪦㪬㪫㩿㪥㪚㪀 㪉㪧㪄㪧㪟
㪘㪬㪛㪠㪦㪄㪦㪬㪫㩷㪣 㪜㪘㪇㪊 㪘㪬㪛㪠㪦㪉㪄㪩 㪊㪎 㪭㪛㪛
㪘㪬㪛㪠㪦㪊㪄㪣 㪊㪏 㪣㪚㪚㪦㪤 㪜㪘㪇㪉 㪘㪏㪊
㪘㪬㪛㪠㪦㪈㪄㪠㪥㩿㪣㪩㪀 㪈㪇 㪘㪬㪛㪠㪦㪊㪄㪩 㪊㪐 㪚㪝㪙 㪧㪟㪄㪇㪉㪟 㪣㪶㪦㫌㫋㪄 㪪㪧
㪜㪚㪇㪎 㪈㪉 㪘㪬㪛㪠㪦㪄㪣 㪈㪈 㪋㪇 㪥㪚 㪣㪶㪦㫌㫋㪂
㪘㪬㪛㪠㪦㪉㪄㪠㪥㩿㪣㪩㪀 㪌㪇㪉㪊㪏㪉㪄㪈㪉㪭 㪈㪉 㪘㪬㪛㪠㪦㪄㪩 㪈㪉 㪋㪇㪧㪄㪝㪝㪚 㪉㪧㪄㪧㪟
㪈㪉㪧㪄㪌㪇㪉㪊㪏㪉
㪤㪠㪚㪄㪠㪥 㪜㪏㪇㪌 㪚㪥㪩㪚
㪜㪚㪇㪐
㪚㪥㪬㪩㪫
㪜㪧㪇㪉
㪌㪇㪉㪊㪏㪍㪄㪇㪋㪟
㪈㪞㪛㪈
㪱㪟㪄㪇㪋
㪈㪩
㪱㪟㪄㪇㪋㪭
㪉㪝㪏㪉
㪩㪪㪄㪉㪊㪉㪚 㪫㪯㪛 㪊㪌㪭㪊
㪊㪞 㪋㪝㪍㪋
㪂㪌㪭
㪋㪧㪄㪌㪇㪉㪊㪏㪉
㪋㪧㪄㪱㪟
㪚㪥㪠㪩
㪚㪥㪞㪛㪈
㪤㪦㪫㪜㪩㪈㪙
㪈㪧㪄㪫㪼㫉㫄㫀㫅㪸㫃
㪤㪦㪫㪜㪩㪉㪙
㪤㪦㪫㪜㪩㪉㪘
㪊㪚
㪤㪦㪫㪜㪩㪈㪘
㪜㪮㪌㪈 㪪㪫㪙㪂㪌㪭
㪭㪚㪚
㪱㪟㪄㪇㪎㪟 㪧㪦㪮㪶㪪㪬㪙㪚㪧㪬
㪧㪪㪈
㪝㪸㫅㪶㪈㪌㪭 㪚㪥㪫㪪
㪧㪠㪈
㪝㪸㫅㪶㪈㪌㪭 㪫㪜㪤㪧㩷㪦㪬㪫
㪎㪧㪄㪱㪟 㪝㪘㪥㩷㪞㪥㪛 㪫㪜㪤㪧㩷㪩㪜㪫㪬
㪝㪘㪥㩷㪞㪥㪛 㪉㪧㪄㪜㪟
㪚㪥㪙㪘㪫 㪜㪣㪌㪇 㪈㪎㪭
㪙㪘㪫㪫㪜㪩㪰㪂㪊㪭 㪪㪟㪄㪇㪉㪟 㪞㪥㪛
㪞㪥㪛 㪜㪏㪇㪇 㪞㪥㪛 䇭䇭䇭㪘㪚㪄㪠㪥
㪉㪧㪄㪪㪟 㪧㪟㪛㪄㪉㪇㪟㪄㪛 㪈㪇 㪞㪥㪛
㪈㪈 㪍㪶㪍㪭
㪈㪉 㪍㪶㪍㪭 㪚㪥㪞㪛㪈
㪈㪊 㪍㪶㪍㪭
㪈㪋 㪍㪶㪍㪭
㪈㪌 㪘㫌㪻㫀㫆㪄㪞㪥㪛 㪈㪧㪄㪫㪼㫉㫄㫀㫅㪸㫃
㪈㪍 㪘㫌㪻㫀㫆㪄㪞㪥㪛
㪈㪎 㪘㫌㪻㫀㫆㪄㪈㪉㪭
㪈㪏 㪘㫌㪻㫀㫆㪄㪈㪉㪭
㪈㪐 㪞㪥㪛
㪉㪇 㪘㪺㫋㫀㫍㪼
㪉㪇㪧㪄㪧㪟㪛
㪜㪏㪈㪋 㪚㪥㪙㪘㪩
㪞㪟㪄㪇㪌㪟 㪦㪥㩷㪝㪣㪘㪞
㪯㪉 㪯㪈 㪯㪊
㪚㪥㪣㪘㪧
㪞㪥㪛 㪦㪬㪫㪂
㪂㪌㪭 㪥㪚
㪆㪣㪘㪤㪧㩷㪦㪥 㪥㪚
㪌㪆
㪌㪧㪄㪞㪟
㪧㪮㪙
㪸㫊㫊㪼㫄㪹㫃㫐
㪪㪜㪥㪪㪦㪩
㩿㪠㪥㪄㪪㪠㪛㪜㪀
㪊㪧㪄㪭㪟
㪝㪘㪥
䋨㪜㪯㪟㪘㪬㪪㪫㪀
㪝㪘㪥
䋨㪙㩷㪧㪘㪥㪜㪣
㪝㪘㪥
䋨㪣㪘㪤㪧㪀
㪝㪘㪥
䋨㪩㪆㪞㩷㪧㪘㪥㪜㪣㪀
㪫㪜㪤㪧㪅
㪪㪜㪥㪪㪦㪩
㩿㪦㪬㪫㪄㪪㪠㪛㪜㪀
㪚㪥㪧㪝㪚
㪛㪚㩷㪠㪥㪂
㪥㪚
㪛㪚㩷㪠㪥㪄
㪧㪌㪇㪈㪆㪧㪎㪇㪈
㪧㪍㪇㪈
㪧㪮㪙㩷㪸㫊㫊㪼㫄㪹㫃㫐㩷㪤㪘㪠㪥
㪧㪮㪙㩷㪸㫊㫊㪼㫄㫃㫐㩷㪠㪥㪧㪬
㪣㪚㪛
㪧㪘㪥㪜㪣
㪩㪆㪞㪆㪙
㪧㪦㪮㪜㪩㩷㪬㪥㪠㪫
㩿㪙㪘㪣㪣㪘㪪㪫㪀
㪧㪦㪮㪜㪩㩷㪬㪥㪠㪫
㩿㪚㪠㪩㪚㪬㪠㪫㪀
㪣㪘㪤㪧㩷㪬㪥㪠㪫
㪸㫊㫊㪼㫄㪹㫃㫐
㪫㪿㪼㫉㫄㪸㫃
㫊㫎㫀㫋㪺㪿
㩿㪫㪪㪮㪀
㪧㪮㪙
㪸㫊㫊㪼㫄㪹㫃㫐
㪩㪜㪤㪦㪫㪜
㪧㪮㪙
㪸㫊㫊㪼㫄㪹㫃㫐
㪙㪘㪫㪫㪜㪩㪰
㪠㪩㪠㪪㩷㪬㪥㪠㪫
㪧㪮㪙
㪸㫊㫊㪼㫄㪹㫃㫐
㪩㪞㪙
㪥㫆㫋㪼㪑㩷㩷㪫㪿㪼㩷㪠㪩㪠㪪㩷㫌㫅㫀㫋㩷㪸㫅㪻㩷㫋㪿㪼㩷㫆㫅㫅㪼㪺㫋㫆㫉㩷㪜㪮㪌㪈㩷㪻㫉㪸㫎㫅㩷㪸㫊㩷㫋㪿㫀㪺㩷㪻㫆㫋㫋㪼㪻㩷㫃㫀㫅㪼㫊㩷㪸㫉㪼㩷㫅㫆㫋㩷㫌㫊㪼㪻㩷㫀㫅㩷㪚㪧㪄㪯㪉㪇㪈㪈㪥㩷㪸㫅㪻㩷㪜㪛㪄㪯㪋㪌㪥㪅

Other manuals for Hitachi CP-X2511N

Related product manuals