EasyManua.ls Logo

Honeywell HC900 - Page 230

Honeywell HC900
274 pages
To Next Page IconTo Next Page
To Next Page IconTo Next Page
To Previous Page IconTo Previous Page
To Previous Page IconTo Previous Page
Loading...
216 HC900 Process & Safety Controller User and Installation Manual Revision 6
21 April 2017
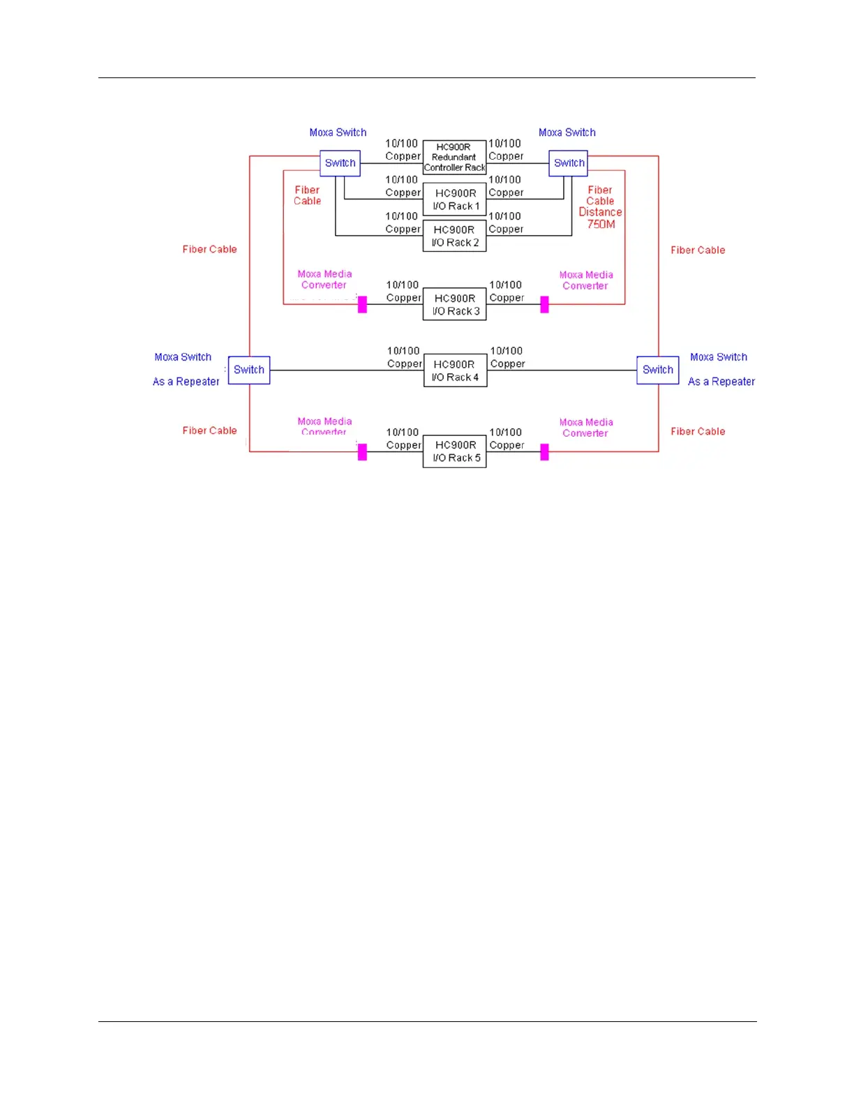
Figure 95 Extended Distance Example #2

Table of Contents

Other manuals for Honeywell HC900

Related product manuals