EasyManua.ls Logo

Hoonved CAP 10 E BT - Page 116

Hoonved CAP 10 E BT
Print Icon
To Next Page IconTo Next Page
To Next Page IconTo Next Page
To Previous Page IconTo Previous Page
To Previous Page IconTo Previous Page
Loading...
L1
230 V~50 Hz
F 6 A
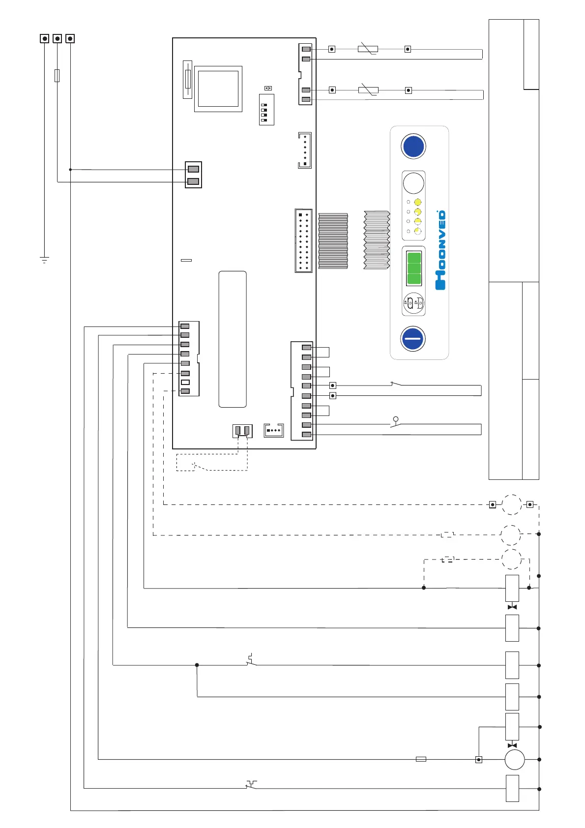
SCHEDA ELETTRONICA
PRINTED CIRCUIT BOARD
CN 3
CN 4
CN 5
19876543210
CN 2
81 234567
fuse (32 mA)
F 1
CN 6
FA1
CN 1
N
L1
NERO/BLACK
ROSSO/RED
GRIGIO/GREY
BIANCO-NERO/WHITE-BLACK
ROSA/PINK
BLU/DARK BLUE
N
PE
BLU/DARK BLUE
SCHEMA ELETTRICO
ELECTRIC DIAGRAM
Ed.04/2007
CAP 10 CV - 58516
230V3 - 50 HZ
RED
ROSSO
Trasformatore
Trasformer
P1
Ponticello
non inserito
ROSSO-NERO/RED-BLACK
STV STB
CN 8
CN 7
CAVO di COLLEGAMENTO
PULSANTIERA
Display
START
CYCLE
ST
SD
SI
IL
LC1LC2LC3LC4
CAP 10
BIANCO-NERO/WHITE-BLACK
VIOLA/VIOLET
AZZURRO/BLUE
BIANCO-NERO/WHITE-BLACK
VIOLA/VIOLET
AZZURRO/BLUE
NERO/BLACK
ROSA/PINK
C3
F
2A
BIANCO-NERO/WHITE-BLACK
F
0,5A
PS
DD
~
SW1
CAP 10 CV
123
4
ON
F
0,5A
Ren. 1.01
MP2
MP1
PRV
MD
C4
C2
TS
PP
AS
~
EVCV
C1
PT 1
~
80 W
EVRIS
~

Related product manuals