EasyManua.ls Logo

HP L1702 - Page 18

HP L1702
50 pages
Print Icon
To Next Page IconTo Next Page
To Next Page IconTo Next Page
To Previous Page IconTo Previous Page
To Previous Page IconTo Previous Page
Loading...
HP L1702
18
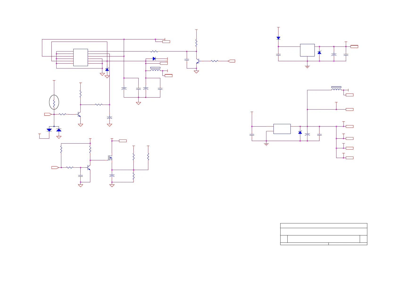
VCC2.5
VCC5V
VAA4 4
VLCD
Q203
AO3401
onBACKLITE 6
VAA1
VAA3
R203
1K 1/16W
 
R209
0 1/16W
 
R208
10K 1/16W
 
MST9111B for AOC
DIM
GND
C214
0.1uF
C205
0.1uF
AdjBACKLITE4
VCC5V
U201
RT9164-25CG
3 2
1
VI VO
GND
VCC5V+
C210
0.1uF
+
C211
47uF/25V
VCC12V
+
C206
NC
VAA2
VCC5V
GND
+
C202
220uF/25V
POWER
A
B
26Tuesday, March 30, 2004
Title
Size Document Number Rev
Date: Sheet
of
R202
10K 1/16W
 
+
C208
10uF
D203
BAV99
3
1
2
VCC3.3
R201
0 1/16W
 
VCC12V 6
CN201
CON402(PITCH 2.00)
1
3
5
7
9
11
2
4
6
8
10
12
VCC5V+
R212 4.7K 1/16W
 
R207 4.7K 1/16W
 
R204
1K 1/16W
 
C207
0.1uF
VCC5V
VCPU
R210
NC
VLCD 5
GND
Q202
PMBS3904
32
1
VCPU 6
VCC5V
VCC2.5 4
FB202
600 OHM
VAA3 4
C203
0.1uF
R205 4.7K 1/16W
 
R213
10K 1/16W
 
VCC5V+
D205
3.9V
ON_OFF
VCC12V
VCC3.3 4
GND
FB201
NC
C212
0.1uF
Brightness
VCC5V
R211
10K 1/16W
 
C216
0.1uF
onPanel_5V/3.3V6
VCC12V
+
C204
220uF/25V
TO-252
SOT-223
D206
3.9V
VAA1 4
VCPU 6
VCC5V
C201
0.1uF
D201 SR34
Q204
PMBS3904
32
1
VAA2 4
U202
AIC1084-33CE
3
1
2
VIN
ADJ
VOUT
VCC5V
VCPU
VCC3.3
GND
VAA4
GND
D204
7.5V
VCC5V 3,6
R206
10K 1/16W
 
D202
ES3D
VCC5V
+
C215
47uF/25V
Q201
PMBS3904
32
1

Related product manuals