EasyManua.ls Logo

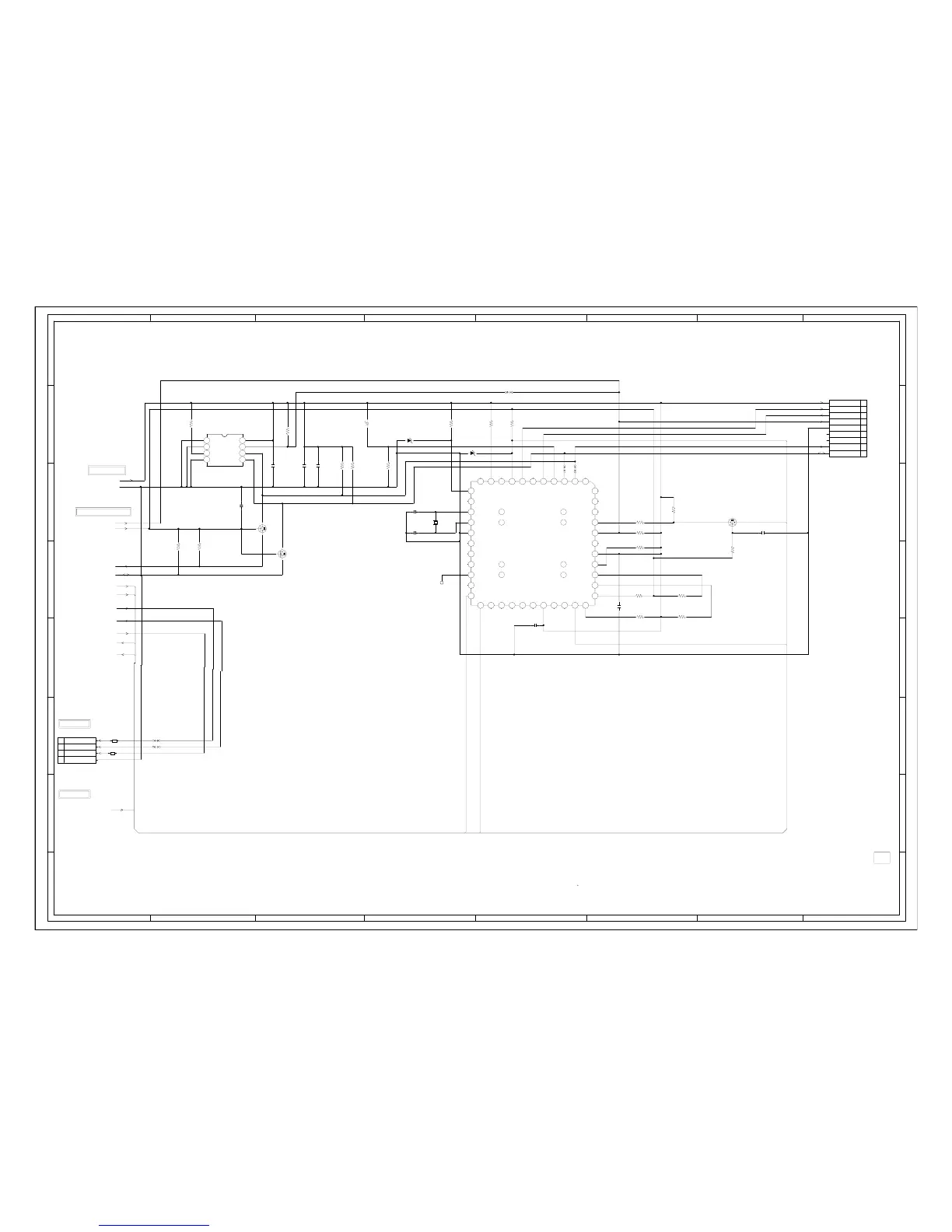
HP LC3260N - HDMI MICON2 Schematic

HP LC3260N
70 pages
Print Icon
To Next Page IconTo Next Page
To Next Page IconTo Next Page
To Previous Page IconTo Previous Page
To Previous Page IconTo Previous Page
Loading...
ABC D E F GH
ABC D E F GH
2
1
3
4
5
6
7
8
2
1
3
4
5
6
7
8
CP3604
A2001WV2-9P
1
2
3
4
5
6
7
8
9
IC3611
SST89E58RD2-40-C-TQJE(HD201)
HDMI MICON
11011
1213141516171819
2
202122
23 24 25 26 27 28 29
3
30 31 32 33
34 35 36 37 38 39
4
40 41 42 43 44
56789
CP3602
A2001WV2-4P
1
2
3
4
IC3608 BR24L32F-WE2
EEPROM
1234
5678
C3641
1016V V-S
B3612
FCM1608KF-102T02
B3606
FCM1608KF-102T02
W1024
W839
W969
W970
W957
C3647
0.1 F
C3646
0.1 F
C3639
0.1 F
C3638
0.1 F
C3637
0.1 F
C3643
18P CH
C3642
18P CH
C3640
0.1 F
C3723
100P CH
OF PRINTING AND SUBJECT TO CHANGE WITHOUT NOTICE
NOTE:THIS SCHEMATIC DIAGRAM IS THE LATEST AT THE TIME
R3641
2.2K
R3649 4.7K
R3648 33
R3632 4.7K
R3647 10K
R3619 4.7K
R3645 8.2K
R3640
4.7K
R3631 4.7K
R3628 4.7K
R3637 4.7K
R3639 4.7K
R3653 4.7K
R3652 4.7K R3654 4.7K
R3644 4.7K
R3643 4.7K
R3718
5.6K
R3717
100
D3609
UDZS3.3B
D3613
UDZS3.3B
X3601
11.0592MHz
100CT01101
JG3605
WAS RECEIVED IN GOOD CONDITION AND PICTURE IS NORMAL.
WITH THE DIGITAL TESTER WHEN THE COLOR BROADCAST
NOTE:THE DC VOLTAGE AT EACH PART WAS MEASURED
S
D
G
Q3605
KTK5132E
BUFFER
S
D
G
Q3620
KTK5132E
LEVEL SHIFT
S
D
G
Q3606
KTK5132E
BUFFER
H_INT
HDMI+5V
GND
UC_SCL
UC_SDA
DDVS
SW
VDD3
CSCL
CSDA
H_INT
DDVS
SCK
SDO
WS
RXT0_RST[10]
HDMI_SW
RXT1_RST[10]
HDMI_SW
RXT0_RST
RXT1_RST
H-34H-33
NC
NC
NC
NC
NC
FROM/TO REGULATOR
FROM/TO INTERFACE_HDMI IC
FROM/TO MICOM
FROM/TO STEREO
HDMI MICON2 SCHEMATIC DIAGRAM
NC
NC
EN
UC_SDA
UC_SCL
TX
RX
VCC
GND
NC
4.6 04.62.5
NC
4.91.245.0 05.03.04.9
2.7
5.0
2.7
2.4
0
1.2
0
5.0
5.0
5.0
1.3
5.0 5.0 5.0 5.0 1.5 1.4 5.0 0 3.4 0 5.0
0
5.0
3.3
5.0
5.0
0
5.0
0
5.0
5.0
5.0
3.3
3.0
4.6
0
0
5.0
5.0
0
0
4.6
4.6
NCNC
RX2_RST
AKM_ACKS
NC
NC 44
43
35
34
NC
NC
CEC
RX2_INT
NC
NC
NC
NC
NC
NC
NC
NC NC NC NCNC
NC
NC
AKM_DIF0
NC
RX1_RST
AKM_PD
PROGRAM
NC
NC
RESET
TXD
RXD
NC
CSCL
CSDA
AKM_SMUTE
22
21
13
12
P_SEL
RX1_INT
P3.3/INT1-
H_SYNC
V_SYNC
NC
VCC
EA-/VPP
ALE/PROG-
PSEN-
NC
MUTE_CTL
VIDEO_SEL
AUDIO_SEL
X2
X1
GND
VCC
WP
SCL
SDAGND
A2
A1
A0
GND
HDMI_I2SSCK/MCKL
HDMI_I2SSDO
HDMI_I2SWS
RXT0_RST
RST1_RST
NC
NC
3.3
4.6
3.0
PCBDS0
CEF156
(CP901)
0
0
3.3
(SCALER PCB)