EasyManua.ls Logo

HP ML110 - Server power-on problems flowchart

HP ML110
116 pages
Print Icon
To Next Page IconTo Next Page
To Next Page IconTo Next Page
To Previous Page IconTo Previous Page
To Previous Page IconTo Previous Page
Loading...
Troubleshooting 83
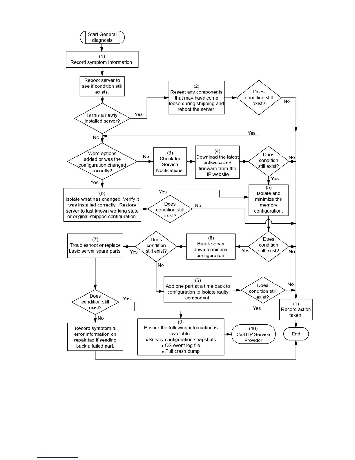
Server power-on problems flowchart
Symptoms:
The server does not power on.
The system power LED is off or amber.

Related product manuals