EasyManua.ls Logo

HP ML110 - Server fault indications flowchart

HP ML110
116 pages
Print Icon
To Next Page IconTo Next Page
To Next Page IconTo Next Page
To Previous Page IconTo Previous Page
To Previous Page IconTo Previous Page
Loading...
Troubleshooting 89
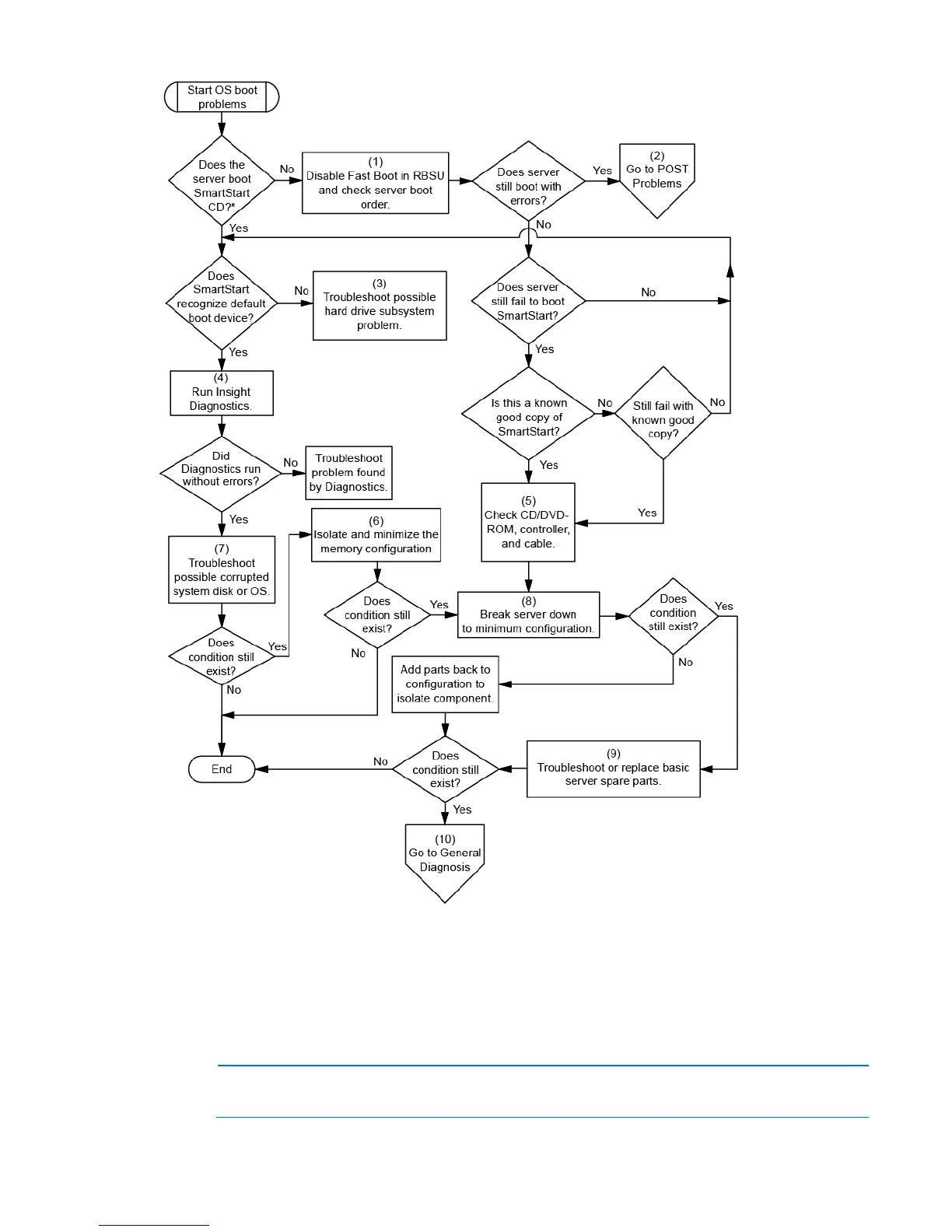
Server fault indications flowchart
Symptoms:
Server boots, but a fault event is reported by Insight Management Agents
Server boots, but the internal health LED, external health LED, or component health LED is red or amber
NOTE: For the location of server LEDs and information on their statuses, refer to the server
documentation.

Related product manuals