EasyManua.ls Logo

HP Xw9400 - Workstation - 16 GB RAM - No Operating System Loading from Optical Drive

HP Xw9400 - Workstation - 16 GB RAM
221 pages
To Next Page IconTo Next Page
To Next Page IconTo Next Page
To Previous Page IconTo Previous Page
To Previous Page IconTo Previous Page
Loading...
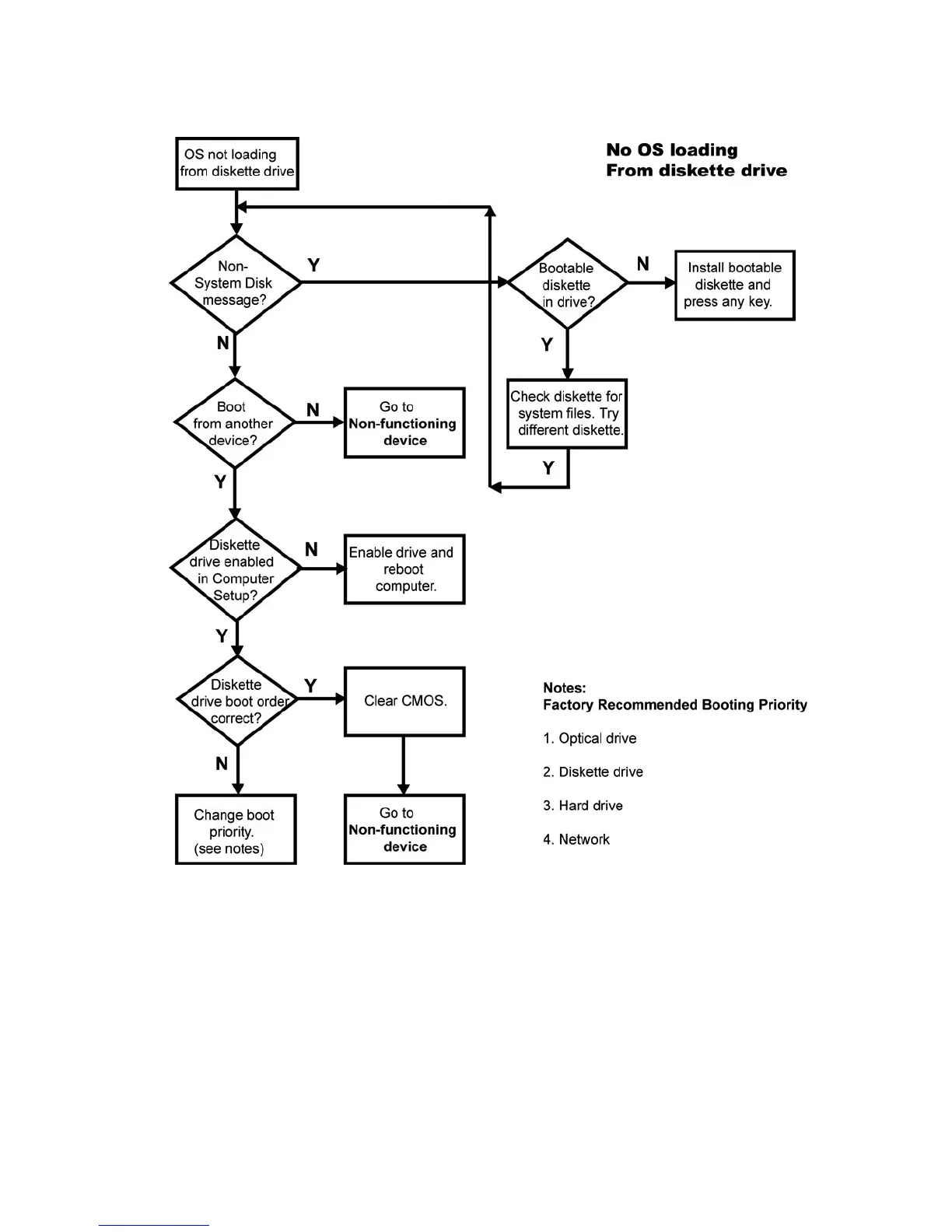
No operating system loading from diskette drive
ENWW No operating system loading from diskette drive 205

Table of Contents

Other manuals for HP Xw9400 - Workstation - 16 GB RAM

Related product manuals