EasyManua.ls Logo

Hydrotec HYDROWELL Compact 10E - Page 32

Default Icon
37 pages
Print Icon
To Next Page IconTo Next Page
To Next Page IconTo Next Page
To Previous Page IconTo Previous Page
To Previous Page IconTo Previous Page
Loading...
P a g e 32 | 38
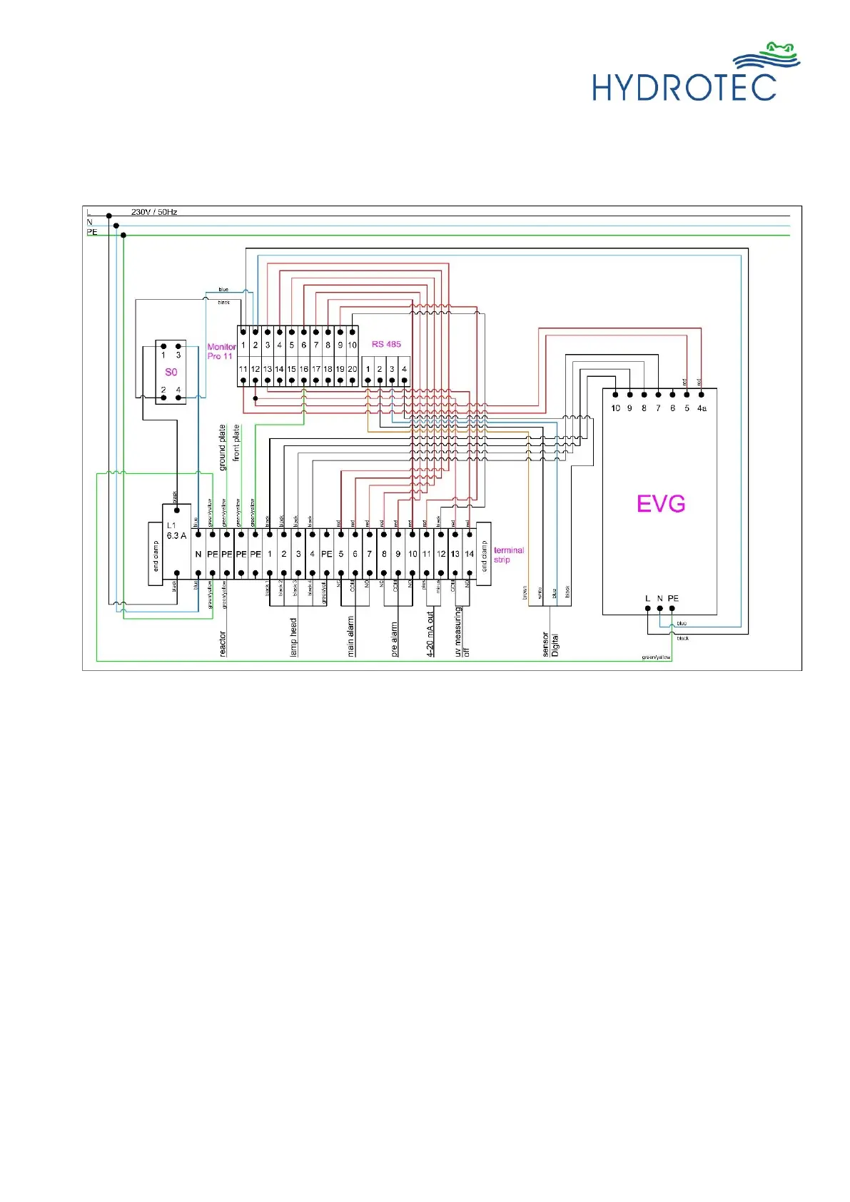
Wiring diagram HydroWELL
®
10E (7/16000) with sensor
Outputs:
1 x Power supply sensor 12V DC, max. 25mA
1 x Potential-free output 4 - 20mA;
Rmax = 200Ω;
Signal is assigned to measured value of the UV intensity
20mA = 100%
1 x Relay main alarm 50 - 500mA, 24V - 230V AC;
100 - 500mA, 24V - 60V DC;
Measured value range 0 - 100%;
Reference value 100% UV
1 x Relay pre-alarm 50 - 500mA, 24V - 230V AC;
100 - 500mA, 24V - 60V DC;
Measured value range [range main alarm] - 100%;
Reference value 100% UV
Inputs:
1 x UV measuring “off” Remote switching contact (no electrical voltage allowed!)
Use terminal 15 + 16 to close the contact (e.g. switch).

Related product manuals