EasyManua.ls Logo

Hydrotec HYDROWELL Compact E Series - Page 32

Hydrotec HYDROWELL Compact E Series
37 pages
Print Icon
To Next Page IconTo Next Page
To Next Page IconTo Next Page
To Previous Page IconTo Previous Page
To Previous Page IconTo Previous Page
Loading...
P a g e 32 | 38
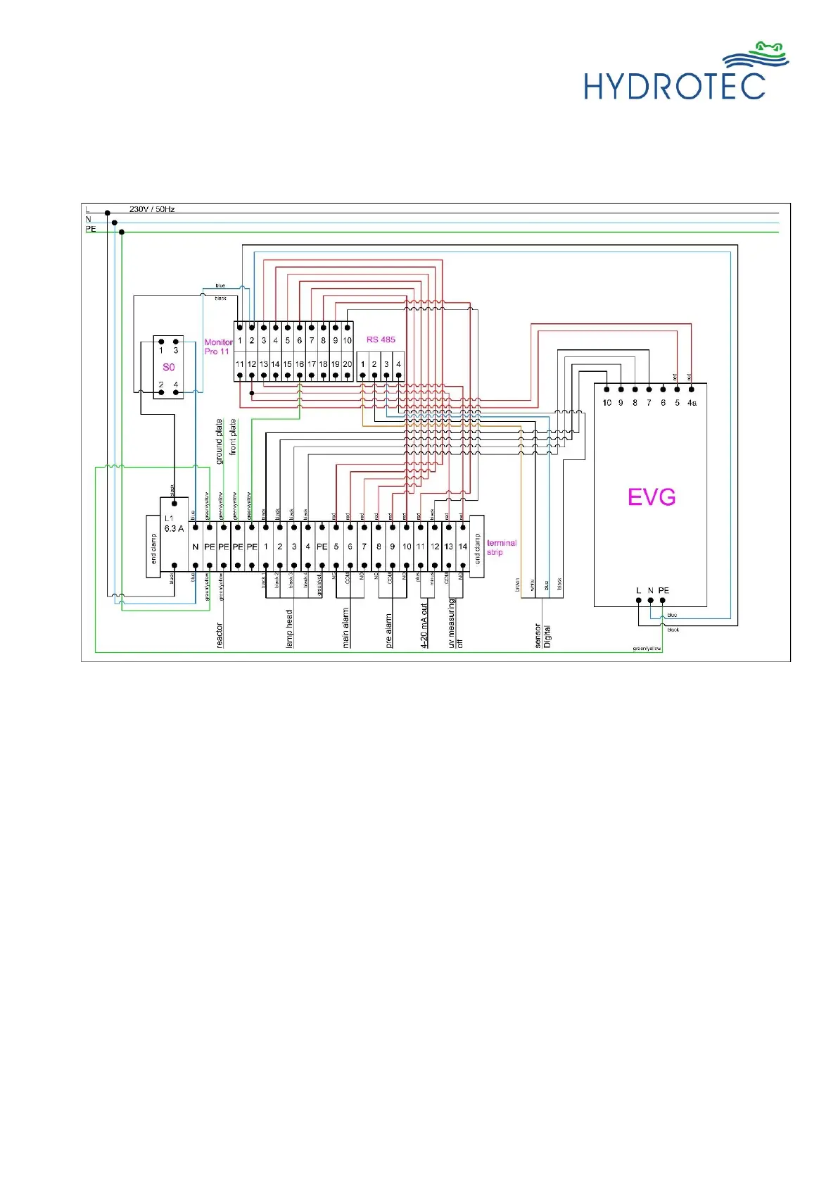
Wiring diagram HydroWELL
®
10E (7/16000) with sensor
Outputs:
1 x Power supply sensor 12V DC, max. 25mA
1 x Potential-free output 4 - 20mA;
Rmax = 200Ω;
Signal is assigned to measured value of the UV intensity
20mA = 100%
1 x Relay main alarm 50 - 500mA, 24V - 230V AC;
100 - 500mA, 24V - 60V DC;
Measured value range 0 - 100%;
Reference value 100% UV
1 x Relay pre-alarm 50 - 500mA, 24V - 230V AC;
100 - 500mA, 24V - 60V DC;
Measured value range [range main alarm] - 100%;
Reference value 100% UV
Inputs:
1 x UV measuring “off” Remote switching contact (no electrical voltage allowed!)
Use terminal 15 + 16 to close the contact (e.g. switch).

Related product manuals