EasyManua.ls Logo

Isspro EV2 - Page 4

Isspro EV2
4 pages
Print Icon
To Previous Page IconTo Previous Page
To Previous Page IconTo Previous Page
Loading...
Form No. IS211 (Rev. A 02.23.15)
ISSPRO, INC.
2515 N.E. Riverside Way
Post Office Box 11177
Portland, Oregon 97211-1899
503-528-3400
800-888-8065
Fax: 503-528-3495
www.isspro.com © 2010 ISSPRO, Inc. All Rights Reserved.
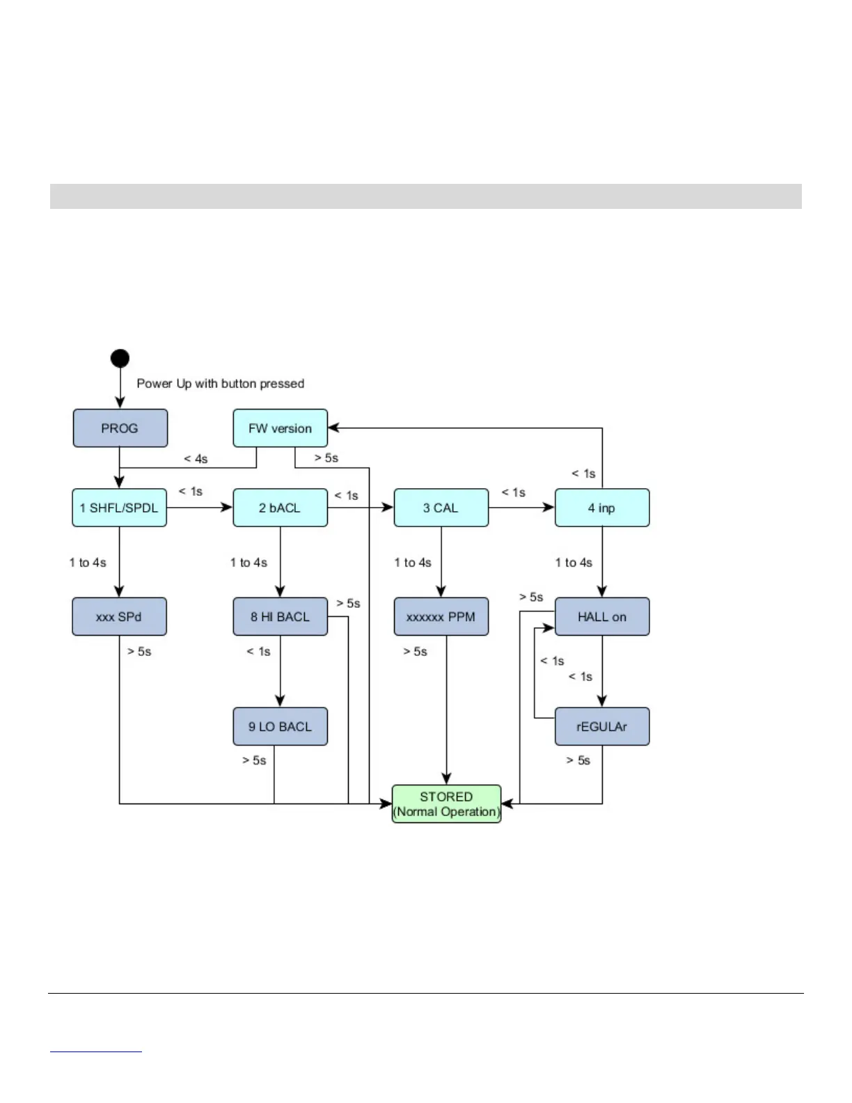
Turn on power to the speedometer while pressing the front button. Release the button after
the pointer moves to zero.
Press and release the button four times quickly.
The display indicates the current firmware version.
Press the button for less than 1 second to wrap back to the first programming option.
Press and hold the button for more than 5 seconds to exit programming.
TO RECALL THE TRIP METERS
In normal operation, momentarily press the button to cycle between
Odometer display (miles)
Trip A (miles)
Trip B (miles)
While in Trip A or B display mode, pressing the button for more than 1 second will reset the displayed
trip meter distance.
Figure 1 Programming Overview