EasyManua.ls Logo

JAC HFC4DA1-2C - Page 182

JAC HFC4DA1-2C
801 pages
Print Icon
To Next Page IconTo Next Page
To Next Page IconTo Next Page
To Previous Page IconTo Previous Page
To Previous Page IconTo Previous Page
Loading...
Maintenance manual for sunray hfc4da1-2c china-IV diesel engines
183
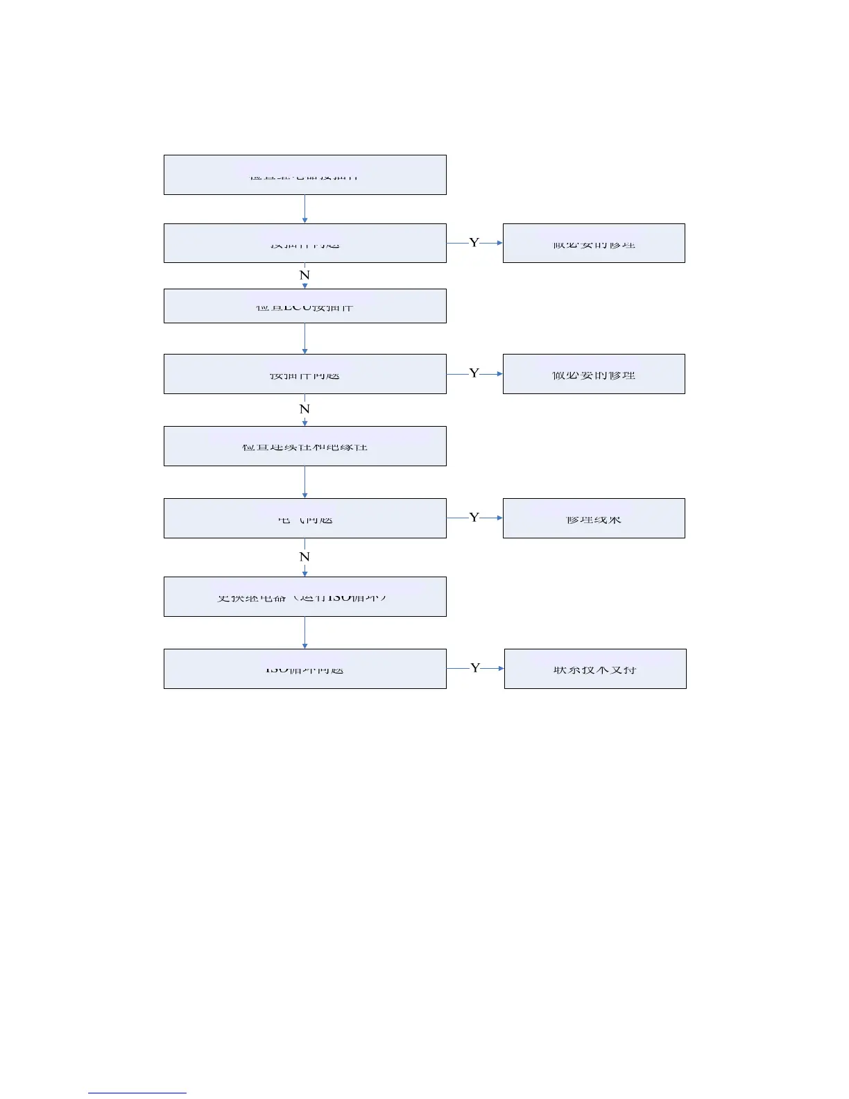
Fault Tree:
Repair accordingly.
Check relay connectors.
Connector fault
Check ECU connectors.
Connector faul
t
Check continuity and insulating property..
Electrical faul
t
Repair the harness.
Repair accordingly.
Replace the relay (carry out ISO cycle).
ISO cycle faults
Get the Technical Support.

Related product manuals