EasyManua.ls Logo

JVC KD-AVX11

JVC KD-AVX11
66 pages
To Previous Page IconTo Previous Page
To Previous Page IconTo Previous Page
Loading...
KD-AVX11
KD-AVX11
6
D
External component / Componente exterior / Appareil extérieur
External component
Componente exterior
Appareil extérieur
Connecting external components / Conexión de otros componentes externos / Connexion des appareils extérieurs
3.5 mm stereo mini plug
Miniclavija estéreo de 3,5 mm
Mini-fiche stéréo de 3,5 mm
To disconnect the connector / Para desconectar el cable /
Pour déconnecter le connecteur
Hold the connector top tightly (1),
then pull it out (2).
Sujete firmemente la parte superior
del conector (1) y seguidamente,
extráigalo (2).
Tenez fermement le connecteur par-
dessus (1) et tirez vers l’extérieur (2).
iPod is a trademark of Apple Computer, Inc., registered in the U.S.
and other countries.
iPod es una marca comercial de Apple Computer, Inc., registrada
en los EE. UU. y otros países.
iPod est une marque de commerce d’Apple Computer, Inc.,
enregistrée aux États-Unis et dans les autres pays.
JVC CD changer
Cambiador de CD de JVC
Changeur de CD JVC
*
10
Adaptateur d’entrée de ligne KS-U57
(vendu séparément)
*
11
Adaptateur d’entrée auxiliaire KS-U58
(vendu séparément)
*
12
Cordon audio (non fourni)
XM Satellite radio / radio satelital XM / radio satellite XM
Antenna (supplied with XMDirect
TM
Universal Tuner Box)
Antena (suministrada con el Sintonizador
universal XMDirect
™)
Antenne (fournie avec le tuner universel
XMDirect
TM
)
XMDirect
TM
Universal Tuner Box
Sintonizador universal XMDirect
Tuner universel XMDirect
TM
JVC PnP (Plug and Play) / PnP (“Plug and Play”) JVC / PnP (“Plug and Play”) JVC
You can connect JVC PnP through this unit using JVC SIRIUS radio adapter, KS-U100K (not supplied).
Turning on/off the unit can also turns on/off the JVC PnP.
También podrá conectar la PnP JVC a través de este receptor utilizando el adaptador para radio SIRIUS JVC, KS-U100K
(no suministrado).
Al encender/apagar el receptor también se enciende/apaga la PnP JVC.
Vous pouvez aussi connecter le PnP JVC à cet autoradio en utilisant l’adaptateur de radio SIRIUS JVC KS-U100K (non
fourni).
Mettre sous/hors tension l’autoradio peut aussi mettre sous/hors tension le PnP JVC.
For listening to the XM Satellite radio, you can connect XMDirect
TM
Universal Tuner
Box (separately purchased) through this unit using JVC Smart Digital Adapter—
XMDJVC100 (not supplied).
Para escuchar la radio satelital XM, también puede conectar el Sintonizador universal
XMDirect
TM
(adquirido por separado) al receptor mediante un adaptador Smart Digital
XMDJVC100 de JVC (no suministrado).
Pour écouter la radio satellite XM, vous pouvez aussi connecter le tuner universel
XMDirect
TM
(vendu séparément) à cet appareil en utilisant l’adaptateur numérique
intelligent JVC—XMDJVC100 (non fourni).
Stereo mini plug
Miniclavija estéreo
Fiche stéré mini
DC power plug
Clavija de alimentación de CC
Fiche d’alimentation CC
To DC IN jack
Al jack DC IN
À la prise DC IN
To headphones jack
Al jack para auriculares
À la prise du casque d’écoute
*
8
*
9
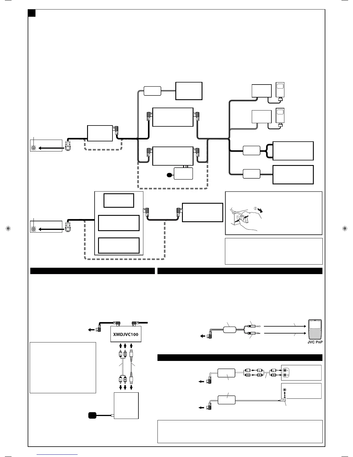
You can connect external components in series as shown in the
diagram below.
All the components, adapters or signal cords need to be purchased
separately.
CAUTION:
Before connecting the external components, make sure that the
unit is turned off.
To use JVC CD changer, Apple iPod or JVC D. player, set
“External Input” to “Changer/iPod/D. Player” (see page 42 of
the INSTRUCTIONS).
To use other external components via KS-U57, KS-U58, or KS-
U100K, set “External Input” to “External Input” (see page 42
of the INSTRUCTIONS)
JVC DLP
DLP JVC
Processeur DLP JVC
External component
Componente exterior
Appareil extérieur
KS-U57
KS-U58
KS-BTA200
*
7
KS-PD100
KS-PD500
XMDJVC100
SIRIUS
®
JVC PnP
To KS-BTA200, JVC DLP,
XMDJVC100, or KD-AVX11
A KS-BTA200, JVC DLP,
XMDJVC100, o KD-AVX11
Au KS-BTA200, JVC DLP,
XMDJVC100 ou KD-AVX11
To KS-BTA200 or KD-AVX11
A KS-BTA200 o KD-AVX11
Au KS-BTA200 ou KD-AVX11
To KS-BTA200 or KD-AVX11
A KS-BTA200 o KD-AVX11
Au KS-BTA200 ou KD-AVX11
Los componentes externos se pueden conectar en serie, tal como se
muestra en el diagrama siguiente.
Todos los componentes, adaptadores o cables de señal se deben
comprar separadamente.
PRECAUCION:
Antes de conectar el cambiador dee componentes externos,
asegúrese de que el receptor esté apagado.
Para utilizar un cambiador de CD JVC, Apple iPod o reproductor
D. de JVC, ajuste “External Input” a “Changer/iPod/D.Player”
(véase la página 42 del MANUAL DE INSTRUCCIONES).
Para utilizar otros componentes externos a través de KS-U57,
KS-U58 o KS-U100K, ajuste “External Input” a “External Input”
(véase la página 42 del MANUAL DE INSTRUCCIONES).
Vous pouvez connecter des appareils extérieurs en série comme
montré sur l’illustration ci-dessous.
Tous les composants, adaptateurs ou cordons de signal doivent être
achetés séparément.
PRECAUTION:
Avant de connecter votre appareil extérieur, assurez-vous que
l’autoradio est hors tension.
Pour utiliser un changeur de CD JVC, un iPod Apple ou le
lecteur D. de JVC, réglez “External Input” sur “Changer/iPod/
D.Player ” (voir page 42 du MANUEL D’INSTRUCTION).
Pour utiliser d’autres appareils extérieurs via le KS-U57,
KS-U58 ou KS-U100K, réglez “External Input” sur “External
Input” (voir page 42 du MANUEL D’INSTRUCTION).
*
8
Audio cord supplied with your Smart
Digital Adapter
*
8
Cable de audio suministrado con el
adaptador Smart Digital
*
8
Cordon audio fourni avec votre adaptateur
numérique intelligent
*
9
Signal cord supplied with your Smart
Digital Adapter
*
9
Cable de señal suministrado con el
adaptador Smart Digital
*
9
Cordon de signal fourni avec votre
adaptateur numérique intelligent
KS-U57*
10
or / o / ou
KS-U58*
11
or / o / ou
or / o / ou
or / o / ou
or / o / ou
or / o / ou
*
12
Apple iPod
Apple iPod
iPod Apple
JVC D. player
Reproductor D. JVC
Lecteur D. JVC
CD changer jack
Jack para el cambiador de CD
Prise du changeur de CD
KS-U100K
KS-U100K
*
7
Bluetooth Adapter KS-BTA200 (separately purchased)
*
7
Adaptador Bluetooth KS-BTA200 (vendido separadamente)
*
7
Adaptateur Bluetooth KS-BTA200 (vendu séparément)
External component
Componente exterior
Appareil extérieur
External component
Componente
exterior
Appareil extérieur
KS-BTA200*
7
or / o / ou
JVC DLP
DLP JVC
Processeur DLP JVC
XMDJVC100
or / o / ou
*
10
Line Input Adapter KS-U57
(separately purchased)
*
11
Aux Input Adapter KS-U58
(separately purchased)
*
12
Audio cord (not supplied)
*
10
Adaptador de entrada de línea KS-U57
(adquirido separadamente)
*
11
Adaptador de entrada auxiliar KS-U58
(adquirido separadamente)
*
12
Cable de audio (no suministrado)
CD changer jack
Jack para el cambiador de CD
Prise du changeur de CD
Instal4-6_KD-AVX11[J]5.indd 6Instal4-6_KD-AVX11[J]5.indd 6 06.12.21 3:49:36 PM06.12.21 3:49:36 PM

Other manuals for JVC KD-AVX11

Related product manuals