EasyManua.ls Logo

JVC KD-AVX1J - Page 31

JVC KD-AVX1J
85 pages
Print Icon
To Next Page IconTo Next Page
To Next Page IconTo Next Page
To Previous Page IconTo Previous Page
To Previous Page IconTo Previous Page
Loading...
(No.MA165)1-31
B
A
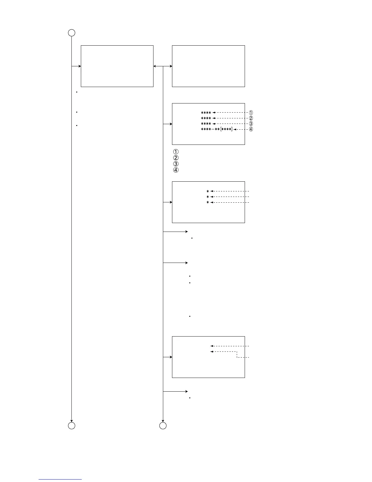
SERVICE MODE
VERSION
AREA/REGION
TEMPERATURE
MEMORY CHECK
DVD NTSC/PAL
DVD CHECK MODE
Screen indication
SERVICE MODE
ERROR READ
ERROR CLEAR
Exchanging it operate a menu
of a service mode with the [UP]
button and [DOWN] button.
Operate choice of a menu with
a [OK] button.
Return to previous menu with
a [BACK] button.
VERSION
MAIN
JD4
CH
PANEL
Main micon version and ROM correction version
JD4 version
CH version
Panel micon version and ROM correction version
AREA/REGION
SYS-AREA
JD4-AREA
JD4-REGION
:
:
:
Micon version indication
Area and region indication
Main micon area
JD4 area
JD4 region
TEMPERATURI Temperature data reading
Temparature data by the temperature sensor in the
main micon is read every 5 seconds and displayed
in hex numbers.
MEMORY CHECK
Memory residual quantity indication mode
Data residual quantity of a disc is displayed by LCD.
About the plaback control-related key ([FSKIP],
[BSKIP], [UP], [DOWN], [VOL]), only movement is
effective.
Indication does not change as memory residual
quantity indication.
About cancellation of this mode, press the
[STANDBY/ON ATTENUATOR] button.
DVD NTSC/PAL
NTSC
PAL
DVD picture change
JD4 output picture setting
(NTSC)
JD4 output picture setting
(PAL)
DVD CHECK MODE
See "DVD CHECK MODE" for details.
C

Other manuals for JVC KD-AVX1J

Related product manuals