EasyManua.ls Logo

JVC KD-AVX1J - Page 72

JVC KD-AVX1J
85 pages
Print Icon
To Next Page IconTo Next Page
To Next Page IconTo Next Page
To Previous Page IconTo Previous Page
To Previous Page IconTo Previous Page
Loading...
2-8
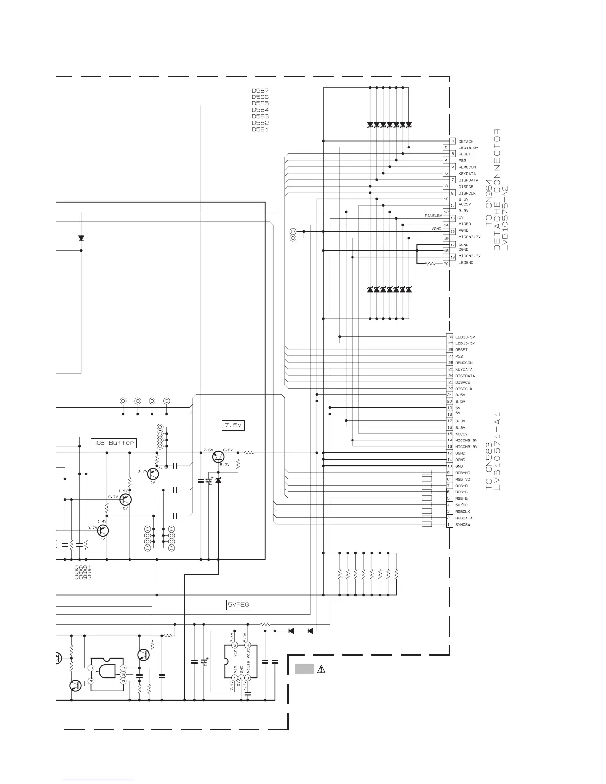
SHEET 3
Parts are safety assurance parts.
When replacing those parts make
sure to use the specified one.
K582
K583
K584
K585
K586
K587
K588
K589
K590
C697
C696
C695
Q693
Q692
TP654
TP665
TP653
Q691
TP664
TP674 TP675
TP685
TP673
TP683
TP652 TP662 TP672 TP682
R6701
D6701D6702
6
656
Q6658IC693
R597
Q6657
R6921
Q6651
R6651
TP663
TP684
TP655
C6652
TP656
R686
R687
CN581
TP666
R693
R692
R691
C667
C6704
C6701
C6703
C6705
IC671
C6702
C664
C6908
R6918
R6919
R6917 R6916
R6920
D6653
C6909
B650
B652
B653
B654
B656
B657
B655
B651
C6651
D581
D582
D583
CN582
D6652
R6652
D584
D585
D586
D587
D593
D592
D591
D590
D589
D588
D594
560
560
0
0
0
560
560
560
5601
1
1
2SA1530A/QR/-X
2SA1530A/QR/-X
2SA1530A/QR/-X
NI
1SS355-X1SS355-X
4
70X
0
X
0
X
I
NINI
0
NI
NI
NI
UDZS5.6B-X
UDZS5.6B-X
2SC3928A/QR/-X
10
UDZS5.6B-X
UDZS5.6B-X
UDZS5.6B-X
UDZS5.6B-X
1
1.2k
1.2k
QGZ2203M1-20X
4.7k
4.7k
4.7k
68p
22/10
0.01
0.01
0.01
NJM2871BF05-X
1
68p
NI
NI
NI
NI NI
NI
RB160M-30-X
NI
0
NI
NI
0
0
0
0
NI
22/16
QGF0523F1-30W
UDZS8.2B-X
470
NI
NI
NI
NI
NI
UDZS5.6B-X
NI
50/60
ACC5V
RESET
RGBCLK
RGBDATA
SYNCSW
REMOCON
RGB-HD
RGB-VD
RGB-R
RGB-G
RGB-B
KEYDATA
DISPDATA
DISPCE
DISPCLK
VIDEO
RESET
DISPCLK
KEYDATA
DISPDATA
DISPCE
PS2
PS2
RGB-HD
REMOCON
RGB-VD
MIC0N3.3V
RGB-R
RGB-G
RGB-B
(SHEET 4)
(SHEET 2)

Other manuals for JVC KD-AVX1J

Related product manuals