EasyManua.ls Logo

JVC SP-PW2000 - Using the Powered Subwoofer; Operating the Powered Subwoofer

JVC SP-PW2000
81 pages
Print Icon
To Next Page IconTo Next Page
To Next Page IconTo Next Page
To Previous Page IconTo Previous Page
To Previous Page IconTo Previous Page
Loading...
VS-DT2000
1-20
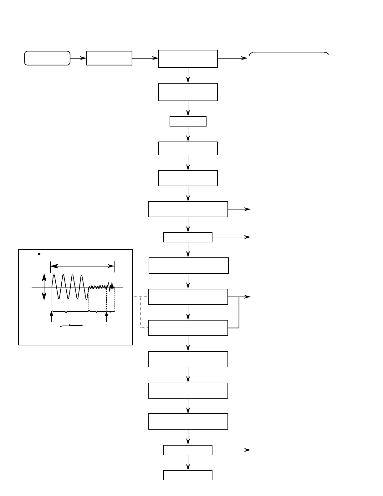
Flow of functional operation until TOC read
Slider turns REST
SW ON.
Automatic tuning
of TE offset
Laser ON
Detection of disc
Automatic measurement of
Focus S-curve amplitude
Automatic tuning of
Focus offset
Disc is rotated
Focus servo ON
(Tracking servo ON)
Automatic tuning of
Tracking error balance
Automatic measurement of
Tracking error amplitude
Automatic tuning of
Focus error balance
Disc to be
braked to stop
Tracking
servo
on states
Tracking
servo
off states
Disc states
to rotate
TOC reading
finishes
Automatic measurement
of TE amplitude and
automatic tuning of
TE balance
500mv/div
2ms/div
Fig.1
Approx.3sec
Pin 20 of
IC601(TEOUT)
Approx
1.8V
VREF
Tracking error waveform at TOC reading
Power ON Play Key
Confirm that the Focus error
S-curve signal at the pin 28 of
IC651 is approx.2Vp-p
Confirm that the signal from
pin 24 IC651(R808) is 0V as a
accelerated pulse during
approx.400ms.
Confirm the waveform of
the Tracking error signal
at the pin 20 of IC601 (R604)
(See Fig.1.)
Automatic tuning of
Focus error gain
Automatic tuning of
Tracking error gain
TOC reading
Play a disc
Confirm the eys-pattern
at the lead of TP1.
Confirm that the voltage at the pin3
of CN611 is "H"\"L"\"H".
Check Point

Other manuals for JVC SP-PW2000

Related product manuals