EasyManua.ls Logo

Kaiterra Laser Egg+ - System Operations

Kaiterra Laser Egg+
6 pages
Print Icon
To Next Page IconTo Next Page
To Next Page IconTo Next Page
To Previous Page IconTo Previous Page
To Previous Page IconTo Previous Page
Loading...
Laser based particle sensor is considered to be more accurate among
all scattering particle sensors.
CO2 sensor is based on non-dispersive infrared monitoring technology.
The S8 sensor by Senseair is considered to be a high-end sensor.
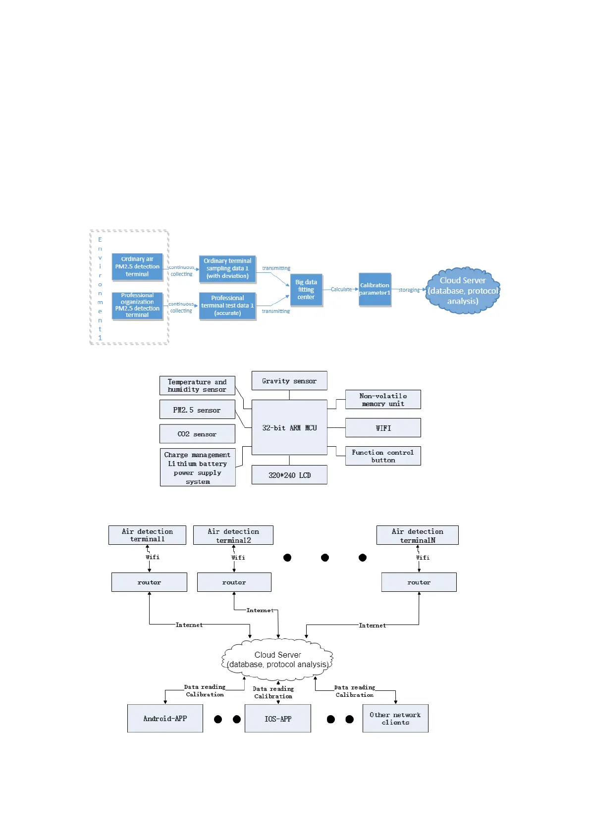
3. System operations:
Refer to the below chart for Laser Egg+ CO2 Smart Air Quality Monitor
opertations

Related product manuals