EasyManua.ls Logo

KEF Ci200-3QT - Wiring with a 12 V Trigger; Trigger Polarity and Connection Caution; Negative Wire Connection Requirement

KEF Ci200-3QT
5 pages
Print Icon
To Next Page IconTo Next Page
To Next Page IconTo Next Page
To Previous Page IconTo Previous Page
To Previous Page IconTo Previous Page
Loading...
www.KEF.com
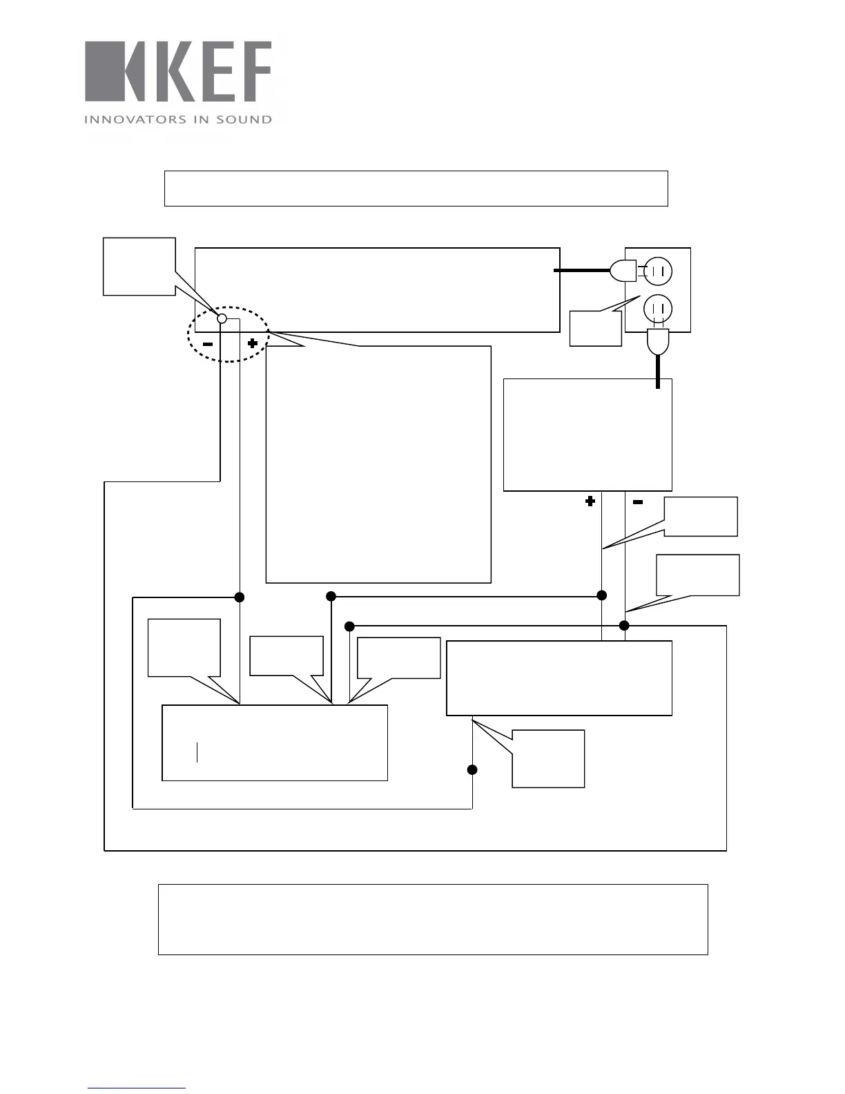
PREAMP OR RECEIVER
Main 12V Power
Supply
Minimum 400mA per
speaker
<150mV AC Ripple
Red Wire
Positive
AC
Outlet
Black Wire
Negative
Green
Wire
Control
Black Wire
Negative
Red Wire
Positive
12V
Trigger
Output
Green
Wire
Control
Caution
12V Trigger Outputs generally
use a 1/8” mono mini plug. You
must determine the polarity of
this output using a volt meter or
the manufacturer’s specification
for the ring and tip of this jack.
Connecting the trigger to the
speaker with the wrong polarity
may damage the speaker, the
receiver or both. Take the time to
be sure of these connections.
The trigger must stay on as long
as you want the speaker to stay
open
Ci3-80Qt,
CiFDT
or Ci200.3Qt.
homonyms.3Qt
Ci3-80Qt, CiFDT
or Ci200.3Qt
It is important that the negative wire from BOTH the 12V trigger and the 12V power
supplies are connected to the black negative wire on the speaker. Otherwise the
speaker may not function properly.
Wiring with a 12V Trigger

Other manuals for KEF Ci200-3QT

Related product manuals