EasyManua.ls Logo

Kingfisher DDD500WT151DA - Page 106

Kingfisher DDD500WT151DA
225 pages
Print Icon
To Next Page IconTo Next Page
To Next Page IconTo Next Page
To Previous Page IconTo Previous Page
To Previous Page IconTo Previous Page
Loading...
18
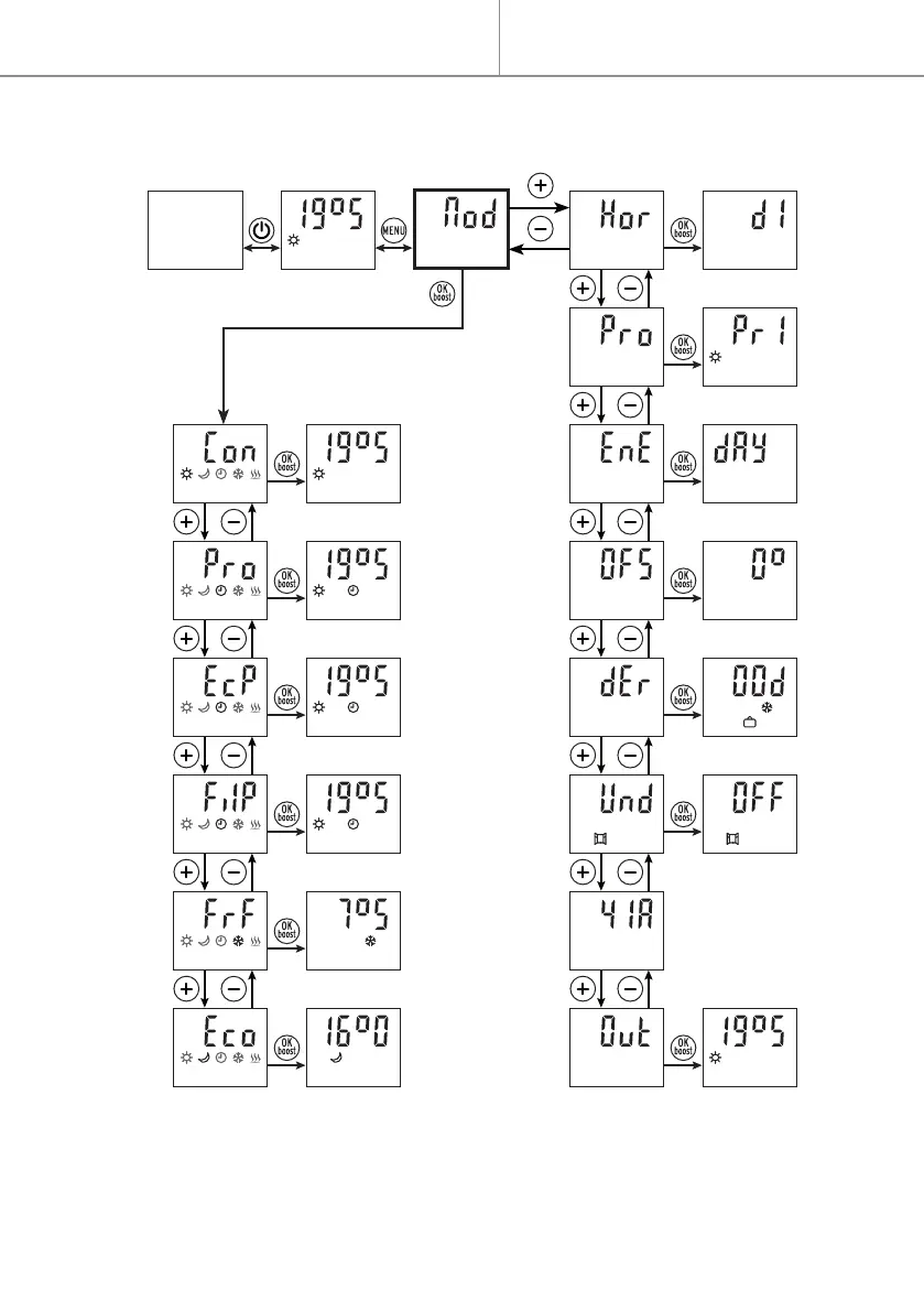
Быстрое начало
...
...
...
...
...
ВЫБОР РЕЖИМА
...
Информация,
отображаемаяна
этомэкране,от-
личаетсявзависи-
мостиотссылки
наустройство.
Дополнительные программы и функции

Table of Contents

Related product manuals