EasyManua.ls Logo

LBC LRO-1G5 - Page 41

LBC LRO-1G5
42 pages
Print Icon
To Next Page IconTo Next Page
To Next Page IconTo Next Page
To Previous Page IconTo Previous Page
To Previous Page IconTo Previous Page
Loading...
41
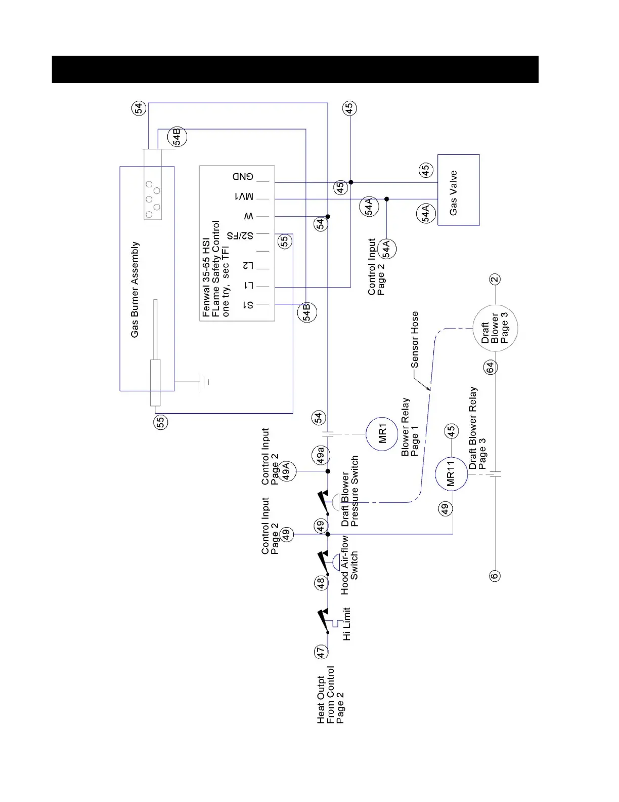
Schematics

Related product manuals