EasyManua.ls Logo

LD CDMP1 - Page 17

Default Icon
26 pages
Print Icon
To Next Page IconTo Next Page
To Next Page IconTo Next Page
To Previous Page IconTo Previous Page
To Previous Page IconTo Previous Page
Loading...
17
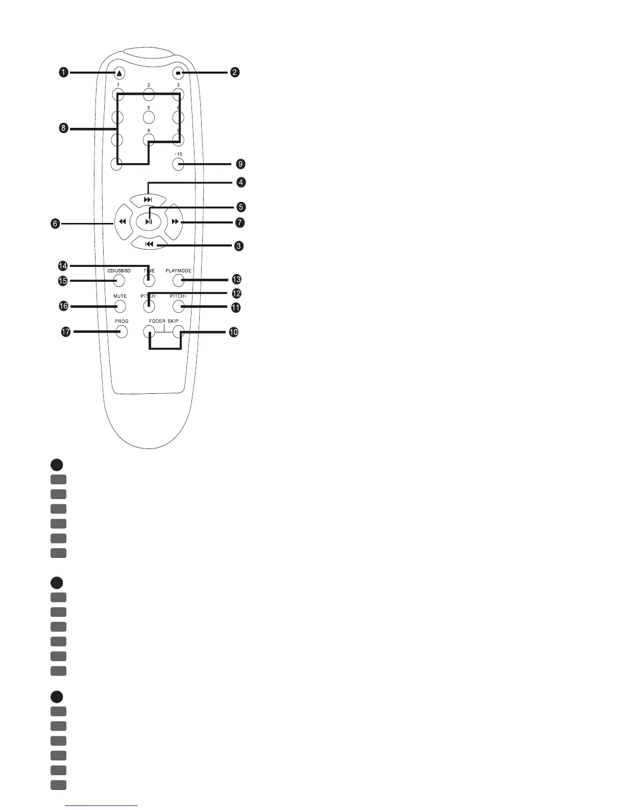
REMOTE / FERNBEDIENUNG / TÉLÉCOMMANDE / MANDO A DISTANCIA / PILOT / TELECOMANDO
1
EJECT
EN
Ejects your CD
DE
Drücken Sie diese Taste, um die CD auswerfen zu lassen.
FR
Éjection du CD
ES
Pulse el botón para alternar entre reproducción y pausa.
PL
Naciśnięcie przycisku powoduje wysunięcie płyty CD.
IT
Premere per espellere il CD.
2
STOP
EN
Press to stop playing.
DE
Drücken Sie diese Taste, um die Wiedergabe anzuhalten.
FR
Appuyez sur cette touche pour arrêter la lecture.
ES
Pulse el botón para detener la reproducción.
PL
Naciśnięcie przycisku spowoduje zatrzymanie odtwarzania.
IT
Premere questo pulsante per arrestare la riproduzione.
3
PREVIOUS TRACK / PLAGE PRÉCÉDENTE / PISTA ANTERIOR / POPRZEDNIA ŚCIEŻKA / TRACCIA PRECEDENTE
EN
Press to select pevious track.
DE
Drücken Sie diese Taste, um den vorherigen Track anzuwählen.
FR
Appuyez sur cette touche pour revenir à la plage précédente.
ES
Pulse el botón para seleccionar la pista anterior.
PL
Naciśnięcie przycisku powoduje przejście do poprzedniej ścieżki.
IT
Premere questo pulsante per selezionare la traccia precedente.