EasyManua.ls Logo

LENCO LS-410 - Page 80

LENCO LS-410
225 pages
Print Icon
To Next Page IconTo Next Page
To Next Page IconTo Next Page
To Previous Page IconTo Previous Page
To Previous Page IconTo Previous Page
Loading...
79
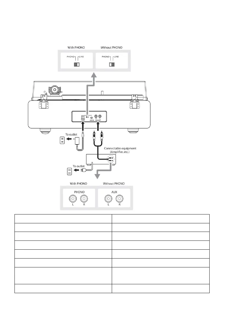
Der rote Anschluss des Cinch-Audiokabels ist für den rechten (R)
Kanal und der weiße Anschluss für den linken (L) Kanal.
EN
DE
With PHONO
Mit PHONO
Without PHONO
Ohne PHONO
PHONO
PHONO
LINE
LINE
TO outlet
An Steckdose
Connectable equipment
(Amplifier, etc.)
Anschlussfähige Geräte
(Verstärker usw.)
To outlet
An Steckdose

Related product manuals