EasyManua.ls Logo

Lexus LX - Page 169

Lexus LX
560 pages
Print Icon
To Next Page IconTo Next Page
To Next Page IconTo Next Page
To Previous Page IconTo Previous Page
To Previous Page IconTo Previous Page
Loading...
DTC C15A2/62 Actuator Malfunction
DTC C15A6/62 Actuator Malfunction
for Preparation Click here
DESCRIPTION
The steering control ECU drives the actuator based on steering angle sensor signals and vehicle speed signals.
If the steering control ECU detects excessive current flowing into the steering actuator, or an internal malfunction, it will turn on the master warning light,
store DTC C15A2/62, and stop VGRS operation.
If the steering control ECU detects a malfunction in the motor drive circuit, it will turn the master warning light on, store DTC C15A6/62, and stop VGRS
operation.
DTC Code DTC Detection Condition Trouble Area
C15A2/62 The VGRS system detects a malfunction in the motor drive circuit.
Harness or connector
Power source circuit
Steering actuator
Steering control ECU
C15A6/62
The actual motor current value greatly differs from the estimated
value.
Power source circuit
Harness or connector
Steering actuator
Steering control ECU
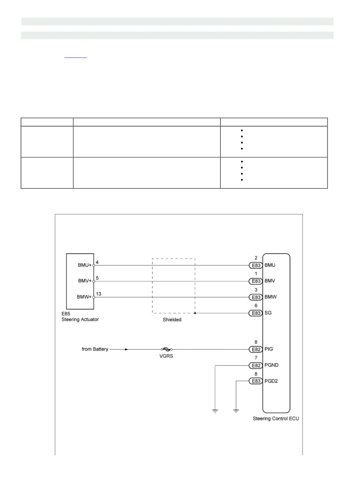
WIRING DIAGRAM
INSPECTION PROCEDURE
HINT:

Related product manuals