EasyManua.ls Logo

Lexus LX - Heated Steering Wheel System System Description; HEATER CONTROLLER SYSTEM

Lexus LX
560 pages
Print Icon
To Next Page IconTo Next Page
To Next Page IconTo Next Page
To Previous Page IconTo Previous Page
To Previous Page IconTo Previous Page
Loading...
HEATED STEERING WHEEL SYSTEM > SYSTEM DESCRIPTION
for Preparation Click here
HEATED STEERING WHEEL SYSTEM
a. The heated steering wheel system heats the steering wheel when the steering heater switch is operated.
b. The heated steering wheel system uses a thermistor inside of the steering wheel to detect the heater temperature and maintain the set
temperature.
c. The timer function of the heated steering wheel system turns off the heater after a predetermined period of time.
HEATER CONTROLLER SYSTEM
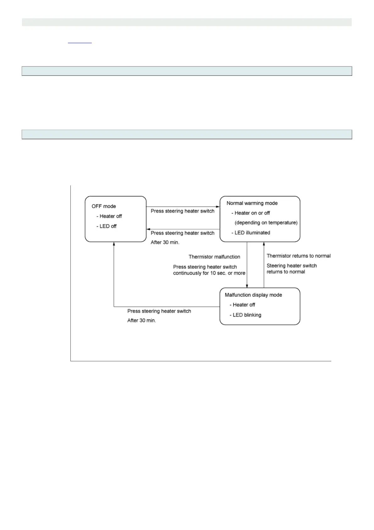
a. Operation description
i. When the engine switch is on (IG), pressing the steering heater switch illuminates the LED and causes current to be output from
the steering controller to the heater of the heated steering wheel. Pressing the steering heater switch again turns off the LED and
stops the current from being output.
ii. A thermostat is installed in the steering wheel as a safety mechanism.
iii. The steering heater switch LED will blink at 0.3 second intervals when either of the following occurs: 1) an open or short in the
steering wheel thermistor continues for 2 seconds or more; or 2) the steering heater switch is pressed continuously for 10 seconds
or more.
iv. If the system returns to normal for 2 seconds or more, the previous operation before the malfunction occurred continues. However,
regardless of if a malfunction is detected and the malfunction operation is occurring, or if the system returns to normal, the timer
will turn off the heater 30 minutes after the switch was first turned on.
b. Signal input/output description

Related product manuals