EasyManua.ls Logo

LG 32LD310 - Page 17

LG 32LD310
33 pages
Print Icon
To Next Page IconTo Next Page
To Next Page IconTo Next Page
To Previous Page IconTo Previous Page
To Previous Page IconTo Previous Page
Loading...
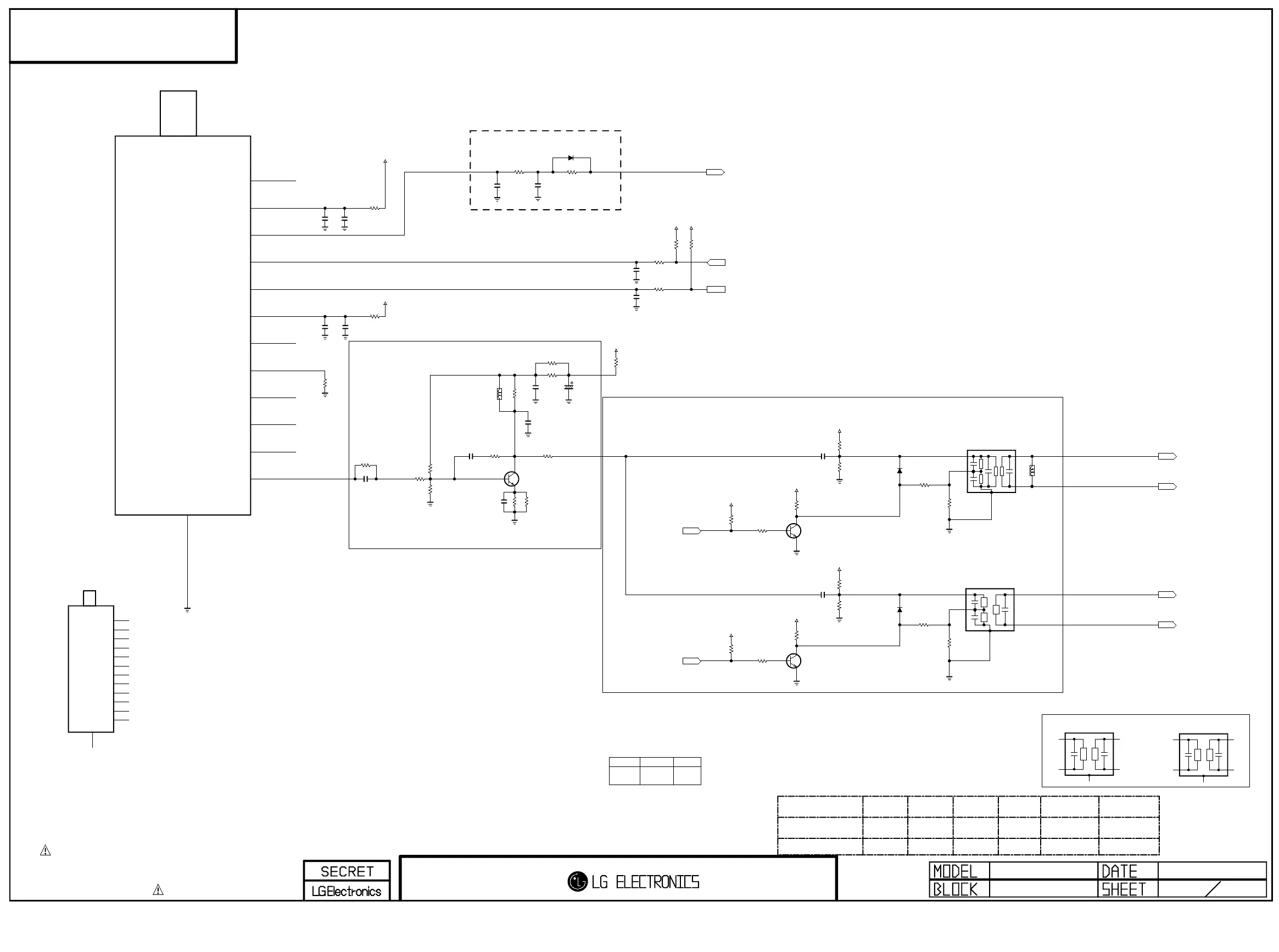
THE SYMBOL MARK OF THIS SCHEMETIC DIAGRAM INCORPORATES
SPECIAL FEATURES IMPORTANT FOR PROTECTION FROM X-RADIATION.
FILRE AND ELECTRICAL SHOCK HAZARDS, WHEN SERVICING IF IS
ESSENTIAL THAT ONLY MANUFATURES SPECFIED PARTS BE USED FOR
THE CRITICAL COMPONENTS IN THE SYMBOL MARK OF THE SCHEMETIC.
TUNER_SCL
TUNER_SDA
5V_TUNER
0.01uF
C401
50V
0.01uF
C409
50V
TU_CTL_VIF
R429
0
TU_SW_VIF
R430
0
NON_TU_SW
R431
0
NON_TU_SW
0.01uF
C414
50V
VIF2
VIF1
SIF2
SIF1
TU_AGC
Q403
2SC3875S(ALY)
TU_SW_VIF
E
B
C
D401 30V
0.01uF
C415
50V
5V_M
R409
0
R408
0
VIF_12V
R411
680
5V_M
R428
0
TU_SW_SIF
5V_M
R401
0
READY
0.01uF
C404
50V
0.01uF
C403
50V
C413
0.1uF
16V
C417
0.1uF
16V
R418
100
R423
12K
C411
47pF
50V
C412
47pF
50V
R415
47
R414
47
R420
6.8K
TU_SW_VIF
R419
6.8K
TU_SW_VIF
R422
6.8K
TU_SW_SIF
R421
6.8K
TU_SW_SIF
R425
3.3K
TU_SW_VIF
0.01uF
C405
50V
C410
0.1uF
16V
READY
R405
0
TU_CTL_SIF
R416
3.3K
TU_SW_SIF
Q402
2SC3875S(ALY)
TU_SW_SIF
E
B
C
5V_M
R417
10K
TU_SW_VIF
R403
10K
TU_SW_SIF
C406
10uF
10V
C407
10uF
10V
L403
K7257M
ONLY_TA
2
SWITCHING_INPUT
1
INPUT
5
OUTPUT2
4
OUTPUT1
3
CHIP_CARRIER
D403
35V
KDS114E(KEC)
TU_SW_VIF
D402
35V
KDS114E(KEC)
TU_SW_SIF
L404
2.2uH
READY
L401
820nH
5V_TUNER
R432
4.7K
R433
4.7K
5V_M 5V_M
5V_M
5V_M
L402
K9653D
ONLY_TA
2
SWITCHING_INPUT
1INPUT
5
OUTPUT_2
4
OUTPUT_1
3 INPUT-GND/CHIP_CARRIER_GND
L402-*1
M9370M
ONLY_MA
2INPUT-GND
1INPUT
5 OUTPUT_2
4 OUTPUT_1
3
CHIP_CARRIER-GND
C402
47uF
25V
R424
10K
R436
10K
R413
0
L403-*1
M3953M
ONLY_MA
2INPUT-GND
1INPUT
5 OUTPUT_2
4 OUTPUT_1
3
CHIP_CARRIER-GND
TU401
TDTC-G427D
ONLY_TA
5
SDA
11
AIF
2
B1_5V
10
NC
4
SCL
1
NC
9
NC
8
AS
3
NC
7
NC
6
B2_5V
12
AIF
13
GND
TU401-*1
TDVH-H426F
ONLY_MA
5
SDA
11
NC_3
2
B1[+5V]
10
NC_2
4
SCL
1
ANT_PWR
9
NC_1
8
AS
3
NC[RF_AGC]
7
NC[VTU]
6
B2[+5V]
12
AIF
13
SHIELD
Q401
BFS17W
E
B
C
R404
0
R410
1.2K
R402
330
R435
330
R407
1K
R412
22
R427
22
READY
R426
0
READY
R406
6.8K
C755
22pF
50V
READY
Near the pin
NTSC
PAL/MULTI
L403 L402
X
O
K7257 K9653
TUNER
EAX61462901 2009/08/20
4 7
TUNER
O
X O
X X
O
M3953
R429 R430R428 R431
Layout placement
Close to Tuner
Close to Mstar IC
Layout placement
PAL-BG,DK,I NTSC-M
High LowTU_CTL_VIF
TU_CTL_SIF LowHigh
M9370
Copyright © 2009 LG Electronics. Inc. All right reserved.
Only for training and service purposes

Other manuals for LG 32LD310

Related product manuals