EasyManua.ls Logo

LG 42LE5350 - Page 38

LG 42LE5350
84 pages
Print Icon
To Next Page IconTo Next Page
To Next Page IconTo Next Page
To Previous Page IconTo Previous Page
To Previous Page IconTo Previous Page
Loading...
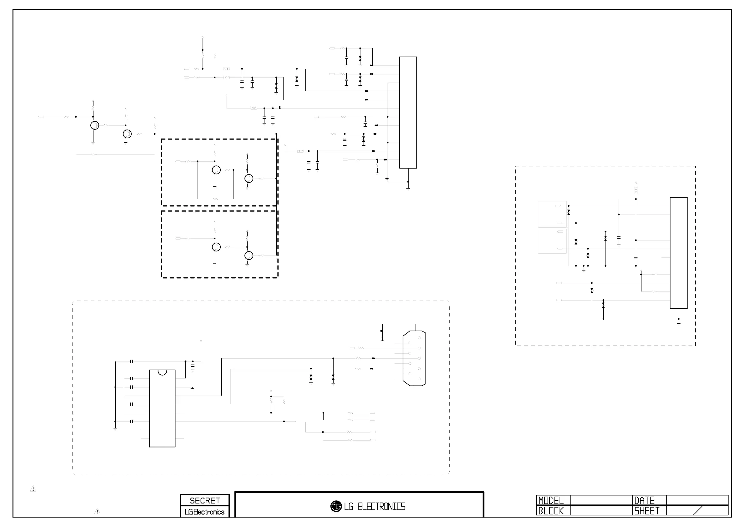
THE SYMBOL MARK OF THIS SCHEMETIC DIAGRAM INCORPORATES
SPECIAL FEATURES IMPORTANT FOR PROTECTION FROM X-RADIATION.
FILRE AND ELECTRICAL SHOCK HAZARDS, WHEN SERVICING IF IS
ESSENTIAL THAT ONLY MANUFATURES SPECFIED PARTS BE USED FOR
THE CRITICAL COMPONENTS IN THE SYMBOL MARK OF THE SCHEMETIC.
+3.5V_ST
R8206
3.3K
OPT
C8215
0.1uF
16V
OPT
R8280
10K
OPT
Q8202
2SC3052
COMMERCIAL_EU
E
B
C
C8209
1000pF
50V
IR_OUT
L8200
BLM18PG121SN1D
+3.5V_ST
LED_B/LG_LOGO
R8212
0
COMMERCIAL_US
R8204
47K
+3.5V_ST
R8213
10K
1%
R8208
22
WIRELESS
C8207
0.1uF
LED_R/BUZZ
C8210
0.1uF
16V
R8224
100
R8209
100
R8218
47K
COMMERCIAL
L8201
BLM18PG121SN1D
P8200
12507WR-12L
1
2
3
4
5
6
7
8
9
10
11
12
13
R8219
47K
WIRELESS
R8216
10K
COMMERCIAL_EU
R8201
0
OPT
R8217
10K
WIRELESS
D8205
5.6V
CDS3C05HDMI1
C8206
0.1uF
R8215
47K
WIRELESS
C8212
100pF
50V
IR_PASS
R8225
100
EYEQ
D8201
5.6V
AMOTECH
+3.5V_ST
+3.5V_ST
C8214
1000pF
50V
OPT
L8203
BLM18PG121SN1D
R8210
100
Q8204
2SC3052
COMMERCIAL
E
B
C
R8226
100
EYEQ
KEY2
+3.5V_ST
+3.5V_ST
Q8205
2SC3052
WIRELESS
E
B
C
D8204
5.6V
CDS3C05HDMI1
IR
C8213
1000pF
50V
OPT
R8221
47K
WIRELESS
C8208
0.1uF
16V
R8227 1.5K
R8207
22
COMMERCIAL
+3.5V_ST
D8200
5.6V
AMOTECH
R8214
47K
COMMERCIAL_EU
Q8201
2SC3052
E
B
C
R8200
22
Q8203
2SC3052
WIRELESS
E
B
C
R8205
47K
R8220
47K
COMMERCIAL
R8202
47K
C8211
1000pF
50V
R8203
10K
D8206
5.6V
AMOTECH
R8276
1.5K
KEY1
+3.5V_ST
R8211
10K
1%
+3.3V_NORMAL
Q8200
2SC3052
E
B
C
L8202
BLM18PG121SN1D
NEC_EEPROM_SCL
NEC_EEPROM_SDA
D8209
5.6V
JK8200
XRJV-01V-D12-180
1
2
3
4
5
6
7
8
D1
D2
D3
D4
9
L8204
CIC21J501NE
D8212
5.6V
D8211
5.6V
D8207
5.6V
EPHY_TDN
D8208
5.6V
EPHY_ACTIVITY
R8281 510
C8216
1000pF
50V
EPHY_LINK
D3.3V
R8282 510
D8210
5.6V
EPHY_RDP
EPHY_RDN
C8217
1000pF
EPHY_TDP
BCM_RXD1
+3.5V_ST
+3.5V_ST
R8223
4.7K
OPT
R8272
0
R8274
0
C8201
0.1uF
C8202
0.1uF
C8204
0.1uF
R8275
0
P8201
SPG09-DB-009
1
2
3
4
5
6
7
8
9
10
R8222
4.7K
OPT
C8200 0.33uF
R8273 0
IR_OUT
R8277
100
C8205
0.1uF
C8203
0.1uF
NEC_RXD
D8203
30V
CDS3C30GTH
D8202
30V
CDS3C30GTH
IC8200
MAX3232CDR
EAN41348201
3
C1-
2
V+
4
C2+
1
C1+
6
V-
5
C2-
7
DOUT2
8
RIN2
9
ROUT2
10
DIN2
11
DIN1
12
ROUT1
13
RIN1
14
DOUT1
15
GND
16
VCC
R8278
100
R8279
0
OPT
A2.5V
BCM_TXD1
NEC_TXD
Zener Diode is
COMMERCIAL
WIRELESS
close to wafer
IR & KEY
RS232C
Adjacent TX/RX differential pairs should be separated by more than
15 mils to each other
ETHERNET CONNECT
5 mils trace width with 7 mils air gap on P/N pair.
Trace impedance : 100 ohm differenctial impedance to GND plane

Other manuals for LG 42LE5350

Related product manuals