EasyManua.ls Logo

LG A2UW146FA2 - Page 149

LG A2UW146FA2
268 pages
Print Icon
To Next Page IconTo Next Page
To Next Page IconTo Next Page
To Previous Page IconTo Previous Page
To Previous Page IconTo Previous Page
Loading...
Service Manual 149
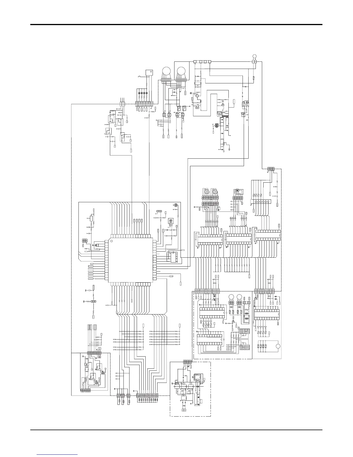
Schematic Diagram
6) CST Type
5
4
4
2
3
5
7
8
6
1
5
7
6
4
2
1
3
8
1
8
2
4
3
7
5
6
6
7
6
5
8
4
1
3
2
2
1
3
4
2
1
3
5
7
8
6
ISOLATED GROUND PLANE
IN
GND
OUT
1
22
1
BUS(B)
BUS(A)
35328-0210-NA(molex)
SS14
SS14
4.7K
R05Y
(2012)
R07Y
0.33K
R03Y
LED1
4.7K
U04Y
C06Y
104
6N137
6N137
U03Y
MAX253
U05Y
0.62K
R01Y
104
C01Y
6N137
TRANS01Y
U02Y
5.1K
SN65LBC176
U01Y
0.62K
R06Y
5.1K
C08Y
104
R04Y
22uF/35V
D01Y
104
R02Y
C07Y
D02Y
104
C02Y
VR01Y
7805
C04Y
C05Y
104
C03Y
22uF/35V
YW-396-02V
CN-COMM
SW
Force
P13(TC3/PDO3/PWM3)
P14(TC4/PDO4/PWM4/PPG4)
P73(AIN13)
P72(AIN12)
P71(AIN11)
P70(AIN10)
P74(AIN14)
P65(AIN05/STOP1)
P66(AIN06/STOP2)
P64(AIN04/STOP0)
P67(AIN07/STOP3)
AVD D
P61(AIN01)
P62(AIN02)
P60(AIN0)
P63(AIN03)
P07(INT2)
VAR EF
3
2
1
3
2
1
CN-REMO
(PDO5/PWM5/TC5)P16
(PDO6/PWM6/PPG6/TC6)P17
2
KIA7036P
1
(XTOUT)P22
(STOP/INT5)P20
OSC01B
16MHZ
3
FLASH:TMP86FS49FG
MICOM
P37
P36
P54
P30
P35
P32
P34
P33
P31
XOUT
XIN
VSS
(XTIN)P21
TEST
VDD
(SCL)P50
(SDA)P51
(INT3/TC2)P15
P53
P52
P12(PPG)
S
8
P47
P11(DVO)
P10(TC1)
(INT0)P00
RESET
(INT1)P03
(RxD1)p01
(TxD1)P02
(SCK1)P06
(SO1)P05
(SI1)P04
P43
5
7
C
6
D
Q
P46(SCK2)
P45(SO2)
P44(SI2)
P40
P42(TxD2)
P41(RxD2)
P75(AIN15)
P77(AIN17)
P76(AIN16)
Áß Ó_TX
Áß Ó_RX
PIPE_TH1
PIPE_TH2
ROOM_TH
1
3
1
3
A/C_OUT
OUTFAN
D/PUMP
D/PUMP
OUTFAN
4WAY
COMP
SM23
SM22
A/C_OUT
COMP
4WAY
74HC574
EERROM
1
S
IC3
74HC574
4
2
3
SDA
WC
SCL
M24C01-BN6
74HC574
IC1
IC2
KID65004
IC3
Â˚-±◊¸± SUB PCB
A3
A2
A0
A1
IC1
74HC574
IC2
74HC245
A2
A3
A1
A0
IC1
74HC574
SUB_PCB
PTC_HEA
TER
KID65004
IC3
2WAY SUB MOTOR
MULTI-V 485 SUB PCB
GND
Vcc
TFMS-2380B
PRE AMP
Vout
LED2
LED3
LED1
LED4
DISPLAY
4
3
5
2
6
7
1
WR_TX
2.7K
1
1
CN-MOTOR2(BL)
IN DOOR
MOTOR
WH
BL
BK
FAN
YL
33
2
2
55
4
4
77
6
6
SMW-200-7P
GT-250-3P-TS
2
5
3
4
LED3
LED1
LED2
1
7
LED4
+5V
6
C14D
R16D
C15D
103
2.7K
103
+5V
TLP181-BL
1
2
4
3
1
4
IC08D
2 3
WR_TX
H/S1
H/S2
5V
GT-250-3P-TS
LED1
LED2
LED3
LED4
5V
A6
A7
A0
A5
A3
A4
A2
A1
YFW254-03
CN-UPG
+5V
3 3
1
2
1
2
+5V
H/S2
55
63
64
57
56
62
59
58
61
60
3
1
2
6
5
4
49
51
50
52
54
53
46
48
47
43
45
44
26
10
9
7
8
13
11
12
16
15
14
18
17
24
25
19
21
23
22
20
39
40
42
41
36
38
37
32
31
29
30
27
28
33
34
35
Hotel card key pad SUB_PCB
BMS ON/OFF SUB_PCB
YFW254-03
5V
CN-CC
SMW-200-9P
5
3
6
3
4
5
6
4
8
9
7
9
8
7
AD_CH13
AD_CH12
AD_CH10
SW1
H/S1
G/C
AD_CH4
+5V
AD_CH0
AD_CH1
AD_CH2
AD_CH3
AD_CH2
AD_CH3
AD_CH0
AD_CH1
AD_CH4
AD_CH12
AD_CH10
AD_CH9
AD_CH8
AD_CH11
AD_CH7
AD_CH6 AD_CH6
AD_CH7
AD_CH13
AD_CH9
AD_CH8
AD_CH11
1
2
1
2
+5V
2
3
4
2
BR-762C-4P
ZNR01J
INR14D561K
DRY_CONTACT SUB_PCB
10K
TLP421
PC01J
R03J
R04J
C02J
104
100
R01J
150K/1W
C01J
400V
0.01uF
150K/1W
R02J
RY01J
G5NB-1A
1
1
N
L
250V/1.0A
Fuse
CN_Contact
2
3
1
4
1
2
CN_POWER
BR-762C-2P
RY02J
G5NB-1A
CN-ROOM
CN-PIPE2
CN-PIPE1
3
3
1
1313
1
1313
9
6
5
7
8
9
6
5
7
8
4
4
1111
1010
1
2
3
1
2
3
SMW-200-8P
SMW-200-10P
C02N
(DIP)
275VAC
0.33uF
CN-MOTOR1(WH)
MOTOR
IN DOOR
3
AC(N)
2
1
AC(L)
YL
BL
WH
RD
BK
FAN
RD
77
6
6
55
1
1
3
22
3
4
4
FUSE
250V/T3.15A
(DIP)
SVC561D-14A
ZNR01N
1/2W
0.33UF
275VAC
C03N
(DIP)
N/F01N
11mH/1.5A
4
AC(COM)
680
15K,3W
1N4148
1N4148
KRA223S
KRA223S
100UF
R12D
10K
ZD01D
630V
473
(TM)
C11D
DC 311V
25V
6.8V
C12D
R10D
4.7K 1%
R11D
5.1K
CY3~4
332M
CY6
472M
1/2W
DC310G
1N4148
1N4148
R15D
D05D
D04D
Q05G
Q04G
D06D
D07D
4
3
1
2
IC05D
4
32
1
TLP181-BL
IC07D
IC06D
TLP181-BL
TLP181-BL
IC02K(TLP181-BL)
DC310V
1SR139-600
4
D02K
BZX55C68
1
Q04
KRC102S
5V
S78DL05L,1W(DIP)
5V
12V
IC01K(TLP181-BL)
(DIP)
275VAC DELET
10nF
C01J
R05K
C03K
103
1
3
2
R02K
1K
D01K
DC 5V
R14K
4
2
3
10K
R01K
R03K,1K
OUT_TX
OUT_RX
C01K
102
KID650004AF
IC04M
KID65004AF
1
YL
BL
PK
1
1
1
BL
YL
PK
2
2
3
3
2
3
2
3
SMW-250-10P
6
RD
OR
YL
PK
BL
OR
RD
RD
OR
YL
PK
10
10
88
7
7
9
9
10
8
7
9
BL
OR
RD
44
5
5
6
6
4
5
6
SMW-250-6P
66
5
5
22
44
3
3
1
1
10
8
7
9
4
5
IC03M
44
3 3
2
1
2
1
R01E,1K
1M
R02E
HVB_S
5
4
3
7
6
8
2
KID65004AF
13
1
14
9
16
15
R03E,0K
DC12V
12
10
11
IC02M
COMP
A5A5SM21 B2
SM10
A4
A3
A2
A0
CS5
A4
A6
A5
A7
A2
A3
A0
CS6
A2
SM32
B5
SM31
SM30
SM42
12
14
13
11
B6
B7
5V
GND
A1
A0
9
7
8
10
A1
SM40
SM43
SM42
SM41
SM33
SM30
SM32
SM31
SM33
SM40
SM41
16
19
18
17
15
B3
B0
+5V
B2
B1
B4
20
SM20
SM13
SM12
SM10
SM11
SM11
SM12
SM20
SM21
SM13
B4
B3
B5
16
17
15
14
B7
B6
13
11
12
A4
A7
A5
A6
A3
2
1
5
3
4
6
GND
A3
A4
A2
4
5
6
7
A0
A1
8
9
10
A1
A2
CS6
CS1
A3
CS3
CS2
HVB_S
CS3
A0
CS4
CS5
CS6
A1
A4
A3
A5
A7
CS1
CS2
A6
5V
12V
A6
A5
A7
A0
A4
A3
A2
A7
CS4
A6
13
SM23
+5V
SM22
B7
SM43
12
B0
11
B1
20
19
18
B1
B2
B0
+5V
B6
B4
B5
B3
18
17
20
19
14
16
15
8
A0
9
A7
1
2
10
GND
A6
3
3
A6
A5
4
1
2
A7
7
A1
5
6
A2
A3
A4
A1
A2
A0
A1
CS1
A2
A3
A1
A0
+5V
12V
5V
3 33 3
5V
CS2
GND
8 8
7
6
7
6
9
10
9
10
CS1
TRB
CS3
10
9
A7
8
A6
11
12
13
B7
B6
3
2
1
3
2
1
5 5
4
4
5V
12V
3
1
2
3
2
1
1
3
2
1
2
3
A4
2
A0
4
5
A2
A3
3
A1
1
7
A5
6
19
17
18
16
20
B4
B0
B3
B2
B1
14
B5
15
NF01J
NF02J
TRB
+5V
A7
9
7
8
A5
A6
10
GND
B6
B5
B4
12
14
13
11
B7
1
4
A2
2
3
A0
A1
6
A4
A3
5
CS2
4
5V
4
B2
B1
B0
20
17
19
18
B3
15
16
5V
CS3
4 4
1M
R10M
12V
INR14D561K
ZNR01D
33
+5V
2
1
2
1
AC(N)
AC(L)
1
2
8 8
4 4
6
5
6
5
7 7
5V
5V
12V
22mH/3A
A6
8
250V/
T3.15A,3A
GND
10
9
C01D
A7
B6
13
1
NF01J
2
12
11
3 4
NF
C01D
B7
A1
A2
3
A0
1
2
A5
7
A4
A3
6
5
4
B1
B2
B0
B5
B4
B3
18
19
20
14
16
15
17
11
6
1
CS1
2
7
10
1
2
5V
12
13
5
4
1
2
1
2
AC
22
5
4
5
4
3 3
11
+5V
RX
SEL
5V
TX
1N4007 CHANGE
68V/1W
1.5K
104
R05L
R03L
R04L
1K
1K
1K
R06L
1K
330,1/6W
R07L
C15M
WR_RX
SMW-250-07P
KRC102S
Signal
DC12V
GND
104
1N4148
DAN212K
C13K
D12K
2.2K
R15K
Q04K
KRA102S
102
103
C15K
C14K
20
R12K
100nH
L01K
10K
CN-DISP
C02L
681
R02L
1K
C12H 103
R01L
KRC102S
12V
102
4.7K
R16K
C12K
Q02K
KRA102S
Q03K
12V
Q01K
5V
103
C16K
4.7K
R11K
C11K
103
5V
R29H 10K
R30H 10K
C11H 103
R14D 1K
R13D 1K
R02G
R02A
IC01A
3.6V
WR_RX
CS5
CS4
5V
2
1
3
SW2
1K
10K
C02G
103
R01G
R02B
SMW-200-03P
C02A
R01A 1K
R03A 200
10K
105
C01A
103
104
C20D
10K
CS3
CS1
CS2
CC_SB3
CC_RX
CC_TX
CC_SB1
CC_SB2
COMP
G/C
103
R04F
10K
R03F
10K
R01B
1.0M
OFF_ON
33
103
C04F
PWM
C02F
103
Data_IN
Error
State
R05T
R06T
R01T
R03T
R04T
OR3
R16M
1K
3
1
2
R06H
12.1K
CC_RX
CC_TX
CC_SB3
CC_SB2
CC_SB1
S_B3
S_B2
S_B1
R05B
R04B
R06B
10K
10K
10K
104
C21D
OR1
5V
10K*6
OR4
OR2 OR5
12V
5V
OR9
12.1K
R01H
OR6
1% 1%
6.2K
R02H
OR7
1%
R03H
6.2K
OR8
R04H,R05H,R07H,R08H
12.1K*5
1%
OR10 OR11
D01J
5V
KRC104S
Q01K
1N4148
Power
Y/N
S1
C03H
103
5V
12V
12V
KRC104S
Q02K
D02J
1N4148
C02H
103
103
C01H
12V
SMW-250-03P
OR2
OR5
OR4
OR6
OR7
OR8
OR1
CN_OPTION
SMW-200-11P
OR9
OR10
OR11
CN_PTC2
CN_GRILL
SMW-250-07P
CN-POWER
YW396-07A
V
R018D
1M
Motor
Drain
CN-D/PUMP
RY-D/PUMP
SMPS(6170A90026A)
DC HIGH
VOLTAGE GND
DSC8D11M
NTC
560K
BD01D
R017D
(DIP)
D3SBA60
400V
680UF
or
CN_PN
220UF
C01D
450V
YW-396-03
+15V
3
1
+
KRC104S
UZP-11B
ZD02D
C18D
104
5.6K
R19D
Q01D
200K,2W
R18D
IC01D
TNY267P
470
R17D
UG2D
D03D
104(DIP)
C22D
+
D08D
EN
D
4
BP
5
S
2
1
1N4937
C19D
103,630V
R20D
110K,2W
PWM
on/off
R08D 1K
R09D 1K
L1
12uH(DIP)
1K
ZD03D
R22D
CY7
103 (DIP)
BZX55C11
4
6
R21D
3
1
39
1K
IC02D
PC-17K1
470uF
25V
1/4W
C06D
R07D
+
DC LOW
VOLTAGE GND
C07D
220uF
25V
DC310V
L2
R06D
12uH(DIP)
1/2W
1K
C02D
35V
470uF
+
D01D
UG2D
+15V
+
C05D
35V
220uF
IC04D
104
50V
C04D
7805
104
50V
C08D
+
220uF
C03D
10V
CN-FLOAT
6
11
CN-LEV
BZ01C
PKM13EPP-4002
STEPPING MOTOR
Á¿ì ÅäÃⱸ
R01C
(2012)
1K
(2012)
R02C,20
C04M
12V
103
16
103
C08M
CN-UD1CN-UD2
STEPPING MOTOR
»óÇÏ ÅäÃⱸ
RD
OR
BL
BR
YL
WH
103
C09M
12V
C05M
12V
103
10
12
11
9
12V
13
14
15
103
C07M
103
C06M
5
4
12
13
A
A
A
2
1
3
15
16
14
A
A
A
CN_HVB
SMW-250-04P
B
B
B
B
B
B
C01E
104
12V
7
8
10
9
A
A
R03M 10K
1K
R02F
5V
103
C03F
11
R01F
10K
A
1
103
C06F
C03M/102
C02M/102
7
5
A
A
A
6
8
B
4
A
A
A
3
2
OUT_RX
OUT_TX
R11M 10K
R12M 10K
R13M 10K
R14M 10K
R06M 10K
R05M 10K
R04M 10K
R10M 10K
R09M 10K
R08M 10K
R07M 10K
C06H
104*2
C07H
C01M/102
R01M 10K
R02M 10K
C04H
104*2
C05H
KRA104M
R12H
R11H
1K*4
C02H
C21H
47uF/25V
C01H
C22H
R14H
R13H
220uF/25V
104*2
UP_DOWN
PANNEL
FRONT
Motor
CN-GRIL_LEFT
UP_DOWN
PANNEL
FRONT
Motor
CN-GRIL_RIGHT
FP_L_DOWN
C07H
FP_R_DOWN
FP_L_UP
FP_R_UP
103
Q01H
FP_R_UP
R09H~R14H
12.1K*6
1%
FP_R_DOWN
R05H~R06H
FP_L_UP
12V
FP_L_DOWN
103
+5V
R09H
10K
1K
R10H
R01H~R04H
10K*4
C08H
C03H~C06H
103*4
1K*4
R02H
KRA104M
Q01H
R01H
10K
C01H
100uF/25V
C04H
CN_PTC1
C02H
C03H
104*2
47uF/25V
1K
CN_LEFT_SW
12V
RY-HEATER3
CN_RIGHT_SW
RY-HEATER4
RY-HEATER2
RY-HEATER1
CN_A5
ZNR01Y
12uH
L01Y
12uH
L02Y
DELET
DELET
C17K
102
C18K
103

Table of Contents

Other manuals for LG A2UW146FA2

Related product manuals