EasyManua.ls Logo

LG AMNH096VEA0 - Page 153

LG AMNH096VEA0
268 pages
Print Icon
To Next Page IconTo Next Page
To Next Page IconTo Next Page
To Previous Page IconTo Previous Page
To Previous Page IconTo Previous Page
Loading...
Service Manual 153
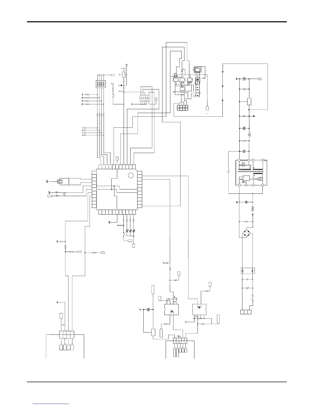
Schematic Diagram
MOSI
AVCC
MISO
RXD0
RESET
TXD0
1/8W
10K*4
R08S
R07S
SW DIP-4
5
ON
6
8
7
1
2
3
4
OUT
5V
OMRON_B3WN
IN
SWITCH
R02M 1K
1/8W
103*4
R06S
R05S
C05H C02HC03HC04H
SW4
R01S
SW1
R04S
1K*4
SW2
SW3
R03S
R02S
PD5
PD4
PD2
PD3
9 o o 10
7 o o 8
5 o o 6
3 o o 4
1 o o 2
5V
C03A
102
4.7K
R02A
2
3.6V
IC01A
4.7uF
C01A
KIA7036P
1
3
R03A 120
104
C02A
R01A 1K
CON5*2
BR1
5V
SCK
RXD0
TXD0
5V
SCK
R06T 10K
102K
C02X
2012
C03X
104,2012
L02D
12uH
12uH
L01D
14.7456
OSC01B
5V
1M
R01B
1K
2012
R03X
104
RXD2
5V
3
C04X
4
2
GND
3
4
5V
2
TX
220uF
TXD2
RXD2
VCC
GND
Xtal2
Xtal1
1312 1514
11
10
181716 2019
8
9
7
2221
24
23
26
25
27
R05T 10K
5V
5V
SEL
GND
VCC
TXD1
RXD1
ATMEGA162
5
6
3
4
1
2
4344
4142 383940 3637
470
28
29
AGND
31
30
PA7
PA6
R04T
2012
10K
1K
R03T
PA4
33
32
PA5
3435
LED02G
LED03G
470
R03G
R02G
LED01G
R01G
470
5V
5V
5V_EXT
5V
CN_JIG
TXD2
1 1
RX
7805
IC05D
5V_EXT
C10D
+
10V
PC201
u-POWER MODULE
12
12uH
IC04D
5V
104
SEL
RXD0
4.7K
R03Y
C06Y
104
U04Y
6N137
TXD0
SEL
RXD0
5.1K
4.7K
R05Y
R06Y
0.62K
63
1
2
8
7
45
LED1
0.33K
R07Y
R04Y
1
2
4
3
7
8
5
6
1K
8
7
5
6
1
2
3
4
ZNR01Y
SVC220D-07B
R09Y
MAX253
U05Y
TXD0
6
3
54
C07Y
72
0.62K
R01Y
C08Y
104
4
3
U03Y
6N137
5
6
D02Y
SS12
6N137
U02Y
1 8
104
R02Y
5.1K
SN65LBC176
U01Y
1K
R08Y
C05Y
C03Y
22uF/35V
C02Y
8
7
1
2
36
5
4
SS12
D01Y
2
1
Trans01Y
C09Y
104
7805
KID78L05BP
IC03D
I
G
104
C04Y
22uF/35V
O
4 4
33
22
SEL
CN-COMM
11
D05D
1N4007
7805
1N4007
D05D
D05D
1N4007
50V
10V
C05D
220uF
+
103
C04D
R01D
1/2W
50V
220uF
25V
C07D
103
C08D
+
470UF
25V
C06D
7
D202
GND
+
1K
R201
R202
9
OUT
D201
5V
L1
+12V
OUT
13
GND
NC
3
C04K
15pF
1K/0.62K
R13K
RXD1
TXD1
R01X
2012
1K
C01X
2012
102K
C02K
104
1K/4.7k
R12K
5V
C09D
102M
6
uPM1512-C2
C102
GND
5
FB
TNY
S
PC201
BP
267
D
NC
1/4W
R02D
300K
C01D
450V
4.7uF
+
5V
275VAC
C01N
104
1K/0.62K
RXD1
3
6
8
6N137
IC01K(6N137)
1
7
2
R15K
5
4
12V_EXT
TX
5V_EXT
GND
5
4
5
4
2
3
2
3
TXD1
15pF
C03K
IC02K(6N137)
4
5
2
3
7
6
6N137
1
8
R14K
C01K
104
4.7K
CN_OUT
RX
11
5V_EXT
CN_PWR
N
L
250V/T3.15A
FUSE_1
DF08M
(DIP)
BD01D
SCK102
IN
D101
C101
R101
R102
1
1N4007
NTC
D05D
11mH/1.5A
N/F01N
SVC561D-14A
ZNR01N
3. Central control unit Schematic diagram

Table of Contents