EasyManua.ls Logo

LG GR-P217 - Page 64

LG GR-P217
128 pages
To Next Page IconTo Next Page
To Next Page IconTo Next Page
To Previous Page IconTo Previous Page
To Previous Page IconTo Previous Page
Loading...
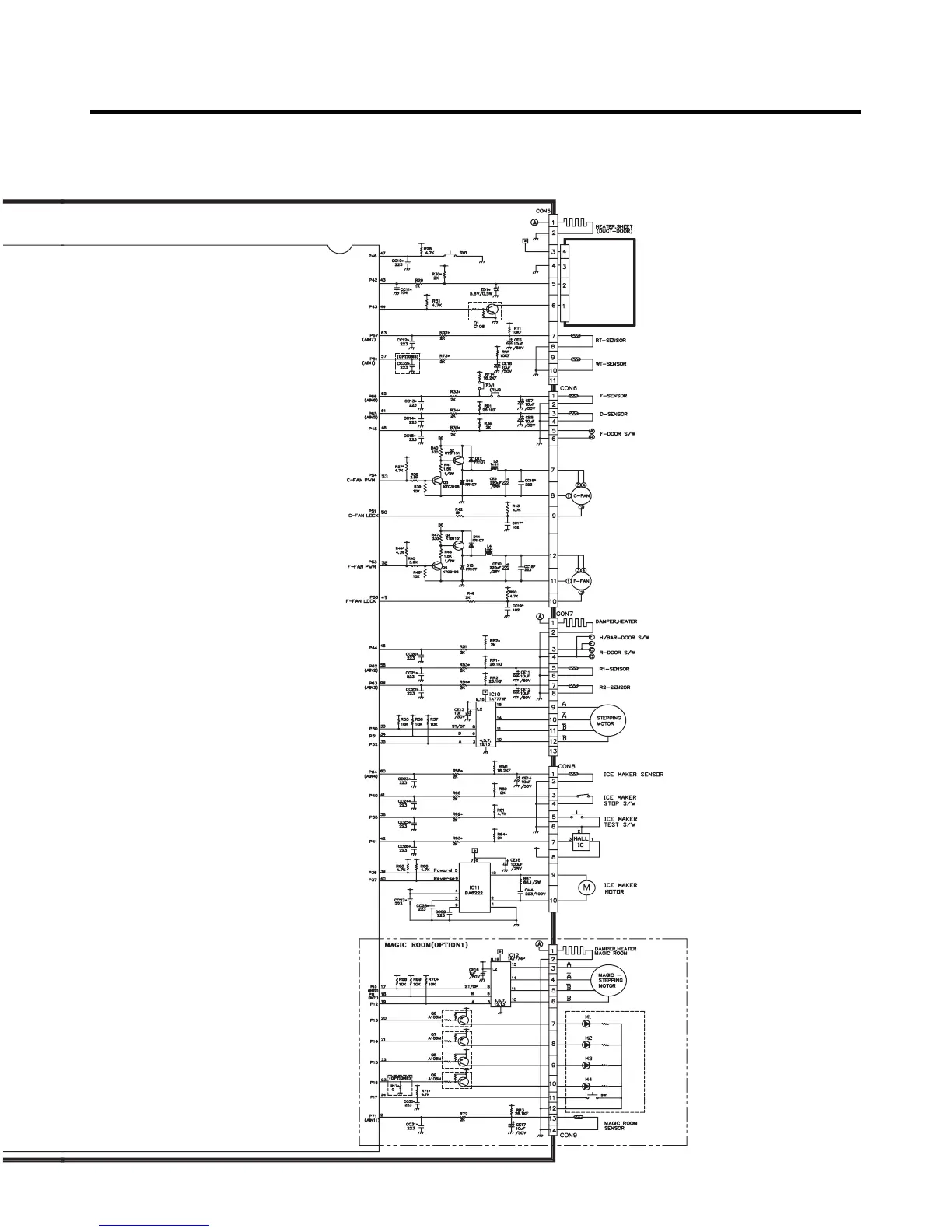
EXPLATION FOR MICOM CIRCUIT
- 64 -
PCB ASSEMBLY DISPLAY
PCB ASSEMBLY MAGIC DISPLAY

Related product manuals