EasyManua.ls Logo

LG LP073HDUC - Page 46

LG LP073HDUC
55 pages
Print Icon
To Next Page IconTo Next Page
To Next Page IconTo Next Page
To Previous Page IconTo Previous Page
To Previous Page IconTo Previous Page
Loading...
- 46 -
Copyright ©2012 LG Electronics. Inc. All right reserved.
Only for training and service purposes
LGE Internal Use Only
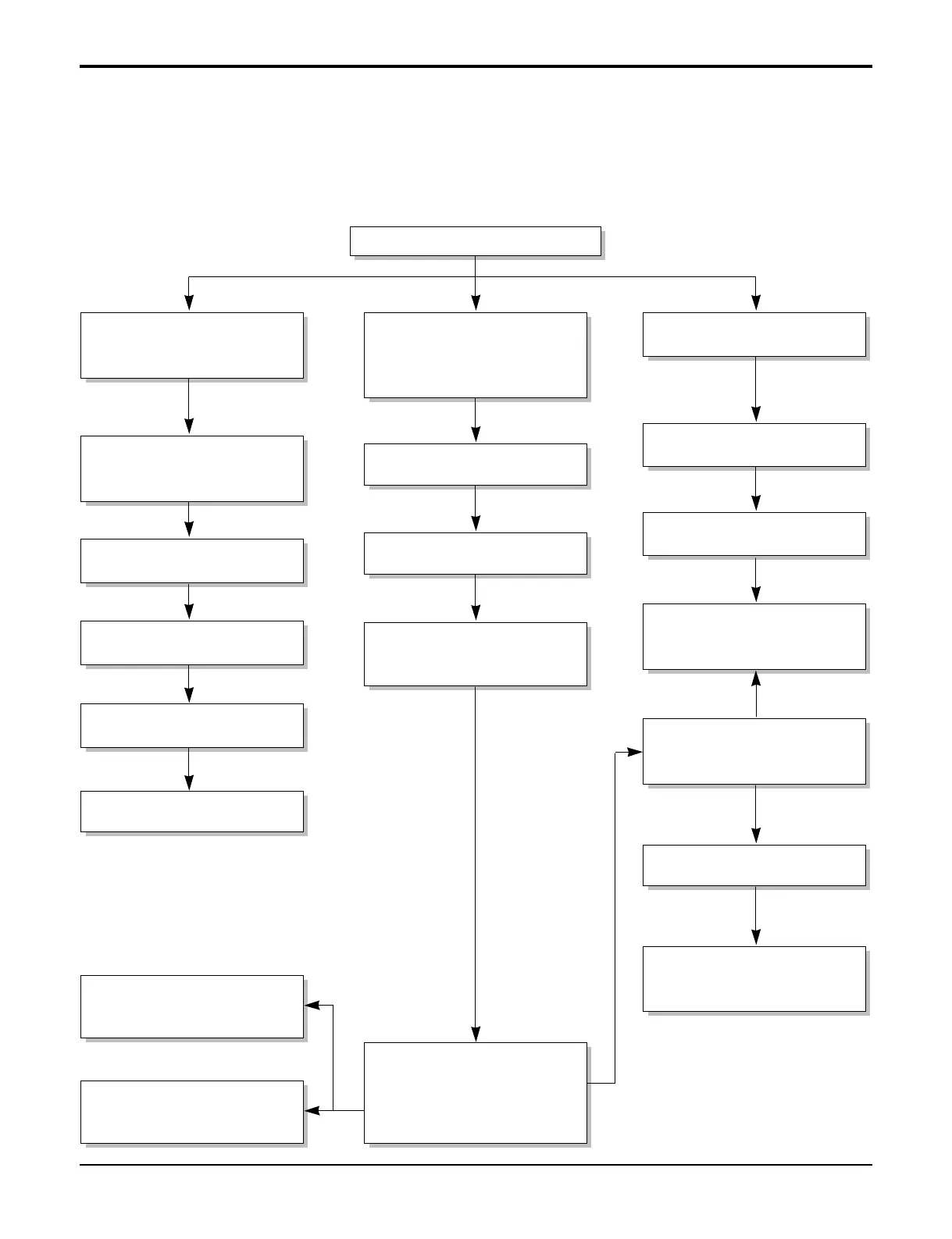
5.3 TROUBLESHOOTING GUIDE
In general, possible trouble is classified in two causes.
The one is Starting Failure which is caused from an electrical defect, and the other is Ineffective Air Conditioning
caused by a defect in the refrigeration circuit and improper application.
Unit is running but cooling is ineffective
Ineffective Cooling
Check of outdoor coil
(heat exchanger) & the fan
operation.
Check gas leakage.
Repair gas leak.
Replacement of unit if the
unit is beyond repair.
Satisfactory operation with
temperature difference of
inlet & outlet air 44.6~50˚ F
(7~10˚ C)
Check heat load increase.
Unexpected residue
Overloaded Circuit
Check of inside gas
pressure.
Adjusting of refrigerant
charge
Malfunction of compressor
Replacement of
compressor
Check of cold air circulation
for smooth flow.
Dirty indoor coil
(Heat exchanger)
Malfunction of fan
Clogged of air filter
Obstruction at air outlet
Correct above trouble
Check clogging in
refrigeration circuit.
Repair clogging in
refrigeration circuit.

Related product manuals