EasyManua.ls Logo

LG LV240HV4 - Outdoor Unit Wiring Diagram LUU368 HV, LUU428 HV, LUU488 HV

LG LV240HV4
70 pages
To Next Page IconTo Next Page
To Next Page IconTo Next Page
To Previous Page IconTo Previous Page
To Previous Page IconTo Previous Page
Loading...
55
Electrical System Installation
Due to our policy of continuous product innovation, some specifications may change without notification.
©LG Electronics U.S.A., Inc., Englewood Cliffs, NJ. All rights reserved. “LG” is a registered trademark of LG Corp.
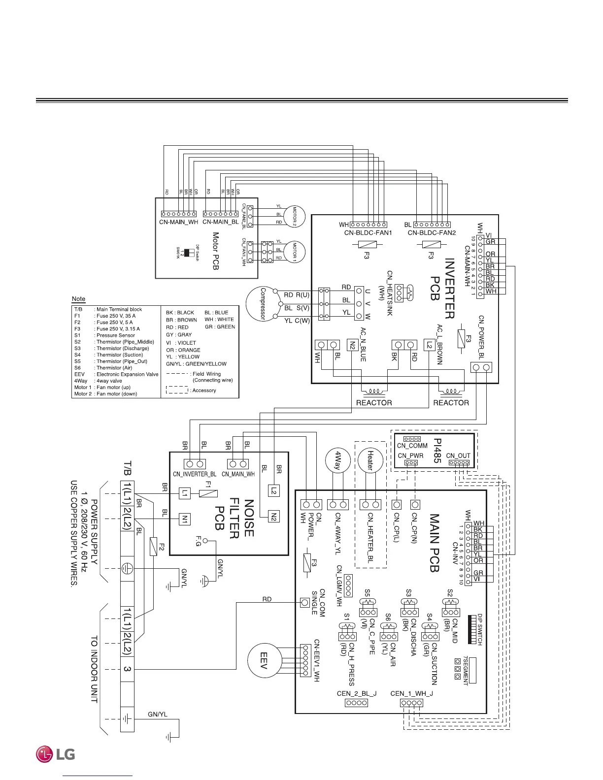
ELECTRICAL SYSTEM INSTALLATION
Outdoor Unit Wiring Diagram LUU368HV, LUU428HV, LUU488HV
Figure 77: LUU368HV, LUU428HV, and LUU468HV Indoor Unit Wiring Diagram.

Table of Contents

Related product manuals