EasyManua.ls Logo

LG RT-32FZ60RB - Page 20

LG RT-32FZ60RB
38 pages
Print Icon
To Next Page IconTo Next Page
To Next Page IconTo Next Page
To Previous Page IconTo Previous Page
To Previous Page IconTo Previous Page
Loading...
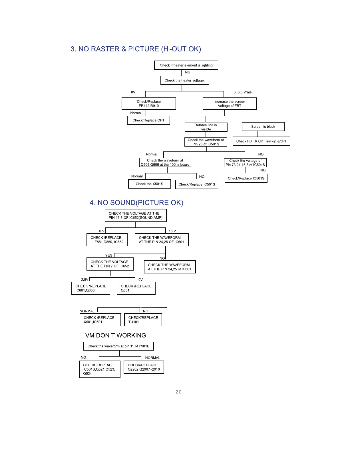
- 20 -
All manuals and user guides at all-guides.com

Related product manuals