EasyManua.ls Logo

Linx Technologies CMD-HHLR Series - Page 4

Default Icon
5 pages
Print Icon
To Next Page IconTo Next Page
To Next Page IconTo Next Page
To Previous Page IconTo Previous Page
To Previous Page IconTo Previous Page
Loading...
Page 6
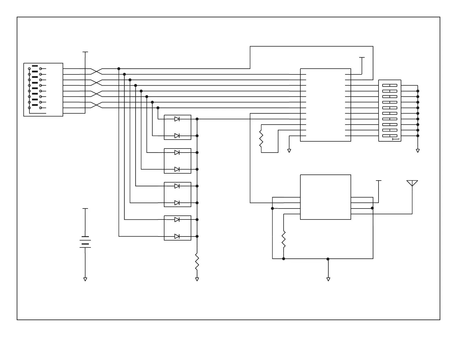
750 ohm
R3
ANTENNA
ANT1
GND
GND
GND
GND
GND
VCC
SW-USMT-10
S1
11 10
12
13
14
9
8
7
15
16
17
6
5
4
18
19
20
3
2
1
HT-640
U1
24
VCC
23
D0
22
A9
21
A8
20
A7
19
A6
18
A5
17
A4
16
A3
15
A2
14
A1
13
A0
12
GND
11
OSC2
10
OSC1
9
TE
8
DOUT
7
D7
6
D6
5
D5
4
D4
3
D3
2
D2
1
D1
DPAK-X2
U5
4
3 2
1
DPAK-X2
U4
4
3 2
1
DPAK-X2
U2
4
3 2
1
DPAK-X2
U3
4
3 2
1
VCC
100K
R2
CR2032
B1
SM1
9
COM
8
SW8
7
SW7
6
SW6
5
SW5
4
SW4
3
SW3
2
SW2
1
SW1
VCC
LCTX
TX1
TX-XXX-LC
8
GND
7
VCC
6
GND
5
RFOUT
4
IADJ/GND
3
GND
2
DATAIN
1
GND
390K
R1
VCC
HHLR Schematic
Page 7