EasyManua.ls Logo

Lucent DDM-2000 OC-3 - Page 1178

Lucent DDM-2000 OC-3
1224 pages
Print Icon
To Next Page IconTo Next Page
To Next Page IconTo Next Page
To Previous Page IconTo Previous Page
To Previous Page IconTo Previous Page
Loading...
DLP-560: Detailed Level Procedure 363-206-285
Page 12 of 18 Issue 2, February 2000
DDM-2000 OC-3 MULTIPLEXER
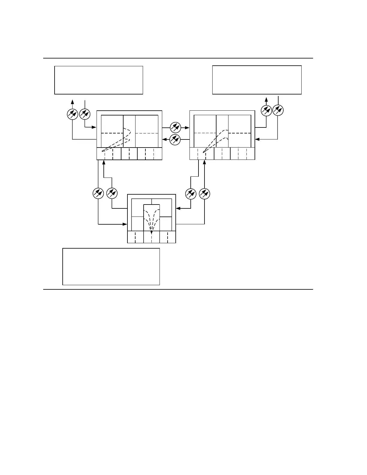
Figure 8 Example of Dual Homing OC-12/OC-3 Cross-Connections
IN
OUT
IN
OUT
Node 5
OC-12
OC-12
DDM-2000 OC-12 Ring
IN
IN
IN
OUT
OUT
OUT
Node 4
MAIN B1
23G/23G-U
OLIU
MAIN B2(P)
23G/23G-U
OLIU
A
BC
21G-U
OLIU
C
B
1
1
2(P)
2(P)
2(P)
A
D
D
1
2(P)
TSI
MAIN B1
23G/23G-U
OLIU
MAIN B2(P)
23G/23G-U
OLIU
A
BC
21G-U
OLIU
C
B
1
1
2(P)
2(P)
A
D
D
1
2(P)
TSI
US
NS
US NS
NS
US
OC-3
OC-3
1
DDM-2000 OC-12
DDM-2000 OC-12
OC-12
mb-1 to a-1
(ent-crs-sts1:mb-1,a-1)
where:
mb-1 = address of STS#1 in MAIN B OLIU
a-1 = address of STS #1 in group A OLIU
mb-1 to a-1
(ent-crs-sts1:mb-1,a-1)
where:
mb-1 = address of STS#1 in MAIN B OLIU
a-1 = address of STS #1 in group A OLIU
b-2-1 to m-1-2-1
(ent-crs-vt1:b-2-1,m-1-2-1)
where:
b-2-1 = address of DS1 port 1, circuit pack #2,
in Low Speed Group B (LS-B-2)
m-1-2-1 = address of VT#1, VTG #2, STS #1
in MAIN OLIUs.
MAIN 2
MAIN 1
Node 1
A
BC
CB
1
1
2(P)
2(P)
A
1
DDM-2000 OC-3
USNS
2(P)
TSI