EasyManua.ls Logo

Lucent DDM-2000 OC-3 - Page 1180

Lucent DDM-2000 OC-3
1224 pages
Print Icon
To Next Page IconTo Next Page
To Next Page IconTo Next Page
To Previous Page IconTo Previous Page
To Previous Page IconTo Previous Page
Loading...
DLP-560: Detailed Level Procedure 363-206-285
Page 14 of 18 Issue 2, February 2000
DDM-2000 OC-3 MULTIPLEXER
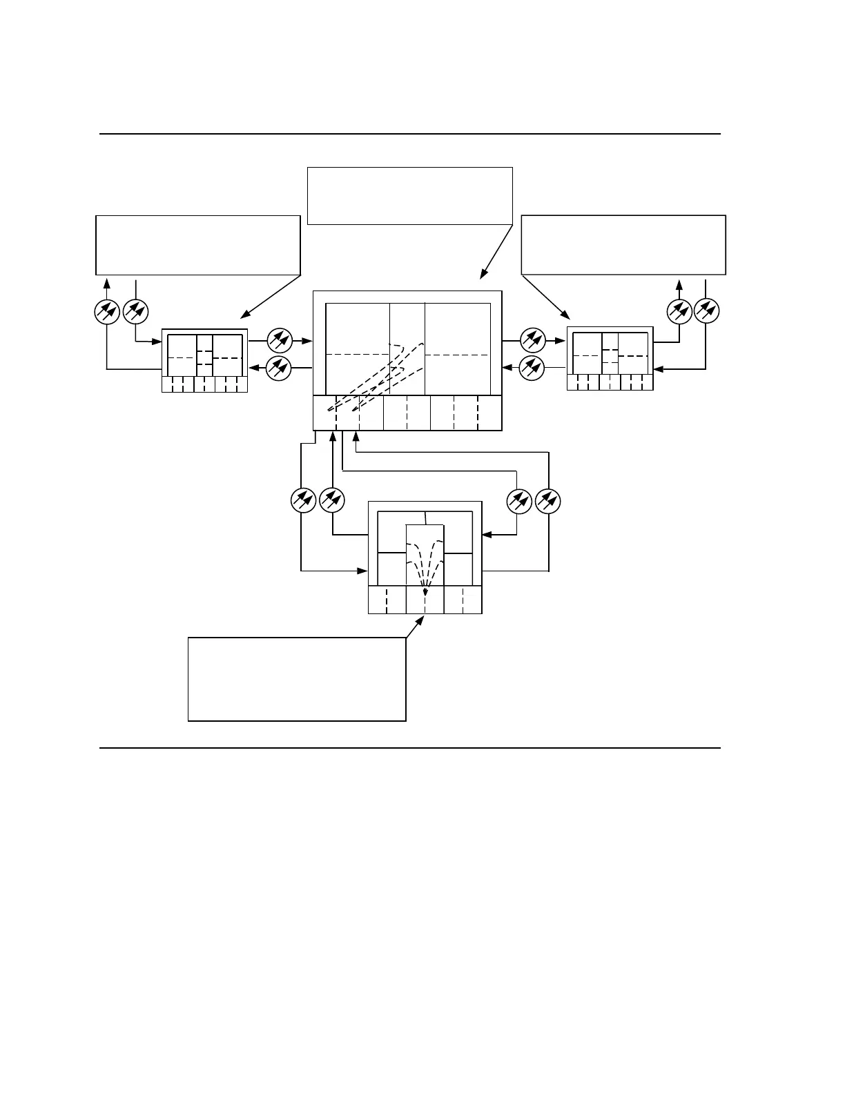
Figure 10 Example of Single Homing OC-12/OC-3 Cross-Connections
mb-1 to a-1
(ent-crs-sts1:mb-1,a-1)
where:
mb-1 = address of STS#1 in MAIN B OLIUs
a-1 = address of STS #1 in group A OLIU
IN
OUT
IN
OUT
OC12
OC12
DDM-2000 OC-12 Ring
IN
OUT
MAIN 1
MAIN 2
Node 1
A
BC
CB
1
1
2(P)
2(P)
A
1
DDM-2000 OC-3
Node 5
MAIN B1
23G/23G-U
OLIU
MAIN B2(P)
23G/23G-U
OLIU
A
BC
21G-U
OLIU
C
B
1
1
2(P)
2(P)
A
D
D
1
2(P)
TSI
US
NS
NS
US
NSUS
OC3
OC3
Node 6
MAIN B1
23G/23G-U
OLIU
MAIN B2(P)
23G/23G-U
OLIU
A
BC
21G-U
OLIU
C
B
1
1
2(P)
2(P)
2(P)
A
D
D
1
2(P)
TSI
US
NS
MAIN B1
23G/23G-U
OLIU
MAIN B2(P)
23G/23G-U
OLIU
A
BC
21G-U
OLIU
C
B
1
1
2(P)
2(P)
2(P)
A
D
D
1
2(P)
TSI
US
NS
IN
OUT
DDM-2000 OC-12
DDM-2000 OC-12
Node 4
DDM-2000 OC-12
2(P)
21G-U
OLIU
mb-1 to mb-1
(ent-crs-sts1:mb-1,mb-1)
where:
mb-1 = address of STS #1 in MAIN B1 OLIU
mb-1 = address of STS #1 in MAIN B2 OLIU
mb-1 to mb-1
(ent-crs-sts1:mb-1,mb-1)
where:
mb-1 = address of STS #1 in MAIN B1 OLIU
mb-1 = address of STS #1 in MAIN B2 OLIU
b-2-1 to m-1-2-1
(ent-crs-vt1:b-2-1,m-1-2-1)
where:
b-2-1 = address of DS1 port 1, circuit pack #2,
in group FN-B
m-1-2-1 = address of VT#1, VTG #2, STS #1
in MAIN OLIUs.