EasyManua.ls Logo

Lucent DDM-2000 OC-3 - Page 1182

Lucent DDM-2000 OC-3
1224 pages
Print Icon
To Next Page IconTo Next Page
To Next Page IconTo Next Page
To Previous Page IconTo Previous Page
To Previous Page IconTo Previous Page
Loading...
DLP-560: Detailed Level Procedure 363-206-285
Page 16 of 18 Issue 2, February 2000
DDM-2000 OC-3 MULTIPLEXER
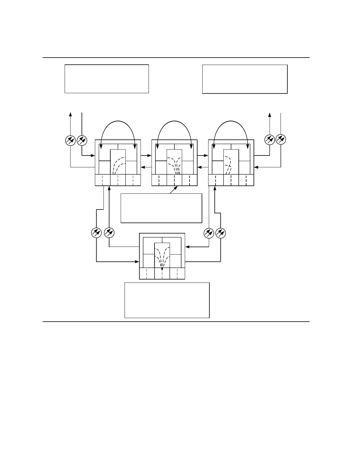
Figure 12 Example of Dual Homing OC-12/OC-3 Cross-Connections (OC-3
with OC-12 Optics)
m-1 to b-1
(ent-crs-sts1:m-1,b-1)
where:
m-1 = address of STS #1 in MAIN OLIU
b-1 = address of STS #1 in LOW SPEED
GROUP B OLIU
m-1 to b-1
(ent-crs-sts1:m-1,b-1)
where:
m-1 = address of STS #1 in MAIN OLIU
b-1 = address of STS #1 in LOW SPEED
GROUP B OLIU
b-2-1 to m-1-2-1
(ent-crs-vt1:b-2-1,m-1-2-1)
where:
b-2-1 = address of T1 port 1, T1EXT circuit
in LOW SPEED GROUP Bpack #2,
m-1-2-1 = address of VT #1, VTG #2, STS #1
in MAIN OLIUs.
OC-12
IN
OUT
IN
OUT
OC-12
NS
US
OC-3
OC-3
MAIN 2
MAIN 2MAIN 2 MAIN 2
MAIN 1
MAIN 1MAIN 1 MAIN 1
Node 1
A
AA A
B
BB B
C
CC C
C
CC C
B
BB B
1
11 1
1
11 1
2(P)
2(P)2(P) 2(P)
2(P)
2(P)2(P) 2(P)
A
AA A
1
11 1
DDM-2000 OC-3
US
USUS US
NS
NSNS NS
2(P)
2(P)2(P) 2(P)
TSI
TSITSI TSI
IN
OUT
IN
OUT
OC-12 Path Switched Ring with
OC-3 Shelves with OC-12 Optics
Node 6
DDM-2000
OC-12
Node 5
DDM-2000
OC-12
Node 4
DDM-2000
OC-12
Faceplate Connector
Passes Through
Undropped STSs
m-1 to b-2
(ent-crs-sts1:m-1,b-2)
where:
m-1 = address of STS #1 in MAIN OLIU
b-2 = address of STS #2 in LOW SPEED
GROUP B STS1E circuit pack