EasyManua.ls Logo

Midea MCD-36HRFN1-QRC8 - Page 110

Midea MCD-36HRFN1-QRC8
159 pages
To Next Page IconTo Next Page
To Next Page IconTo Next Page
To Previous Page IconTo Previous Page
To Previous Page IconTo Previous Page
Loading...
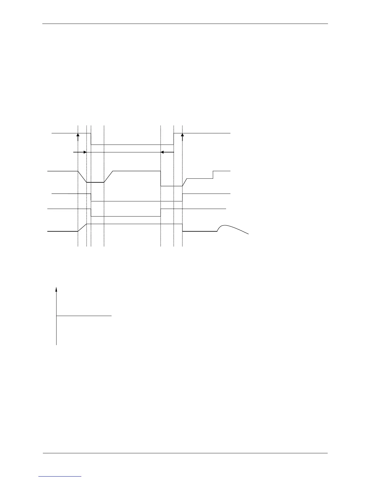
Electrical Control Function
116 Electrical Control System
Model MOU-36HFN1-QRC4 :
Condition of defrosting:
T3TempEnterDefrost_ADD and lasts for 40 minutes.
Condition of ending defrosting:
If any one of following items is satisfied, defrosting will stop and the machine will turn to normal heating
mode.
T3 >
TempQuitDefrost_ADD ;
The defrosting time achieves 10min.
Defrosting action
4-Way valve
Indoor fan
Outdoor fan
480P
PMV
PMV running
8 mins with 300P
Compressor
10S 30S
TimeA
10S
no longer than 10min
The other models:
Condition of defrosting:
T4
3℃
Time1
Time2
Time conditions:
time1
Time conditions(Meet the following conditions)
1.Running in heating mode
2. T43
3. Compressor is on
4. T3TempEnterDefrost_ADD
Cleared conditions (Meet any one of the following conditions)
1. Compressor is off.
2. T3TempEnterDefrost_ADD

Table of Contents

Related product manuals