EasyManua.ls Logo

Motorola CDM1250 - 3.0 UHF Band 2 (450-512;527 MHz) 1-25 W Transmitter Power Amplifier (PA) 25 W

Motorola CDM1250
686 pages
To Next Page IconTo Next Page
To Next Page IconTo Next Page
To Previous Page IconTo Previous Page
To Previous Page IconTo Previous Page
Loading...
UHF Band 2 (450–512/527 MHz) 1–25 W Transmitter Power Amplifier (PA) 25 W Section 6: 2-3
6881091C63-F
2.4 Low Intermediate Frequency (IF) and Receiver Back-End
The 44.85 high IF signal from the second IF amplifier feeds the IF IC (U3101) at pin 1. Within the IF
IC the 44.85 MHz high IF signal mixes with the 44.395 MHz second local oscillator (2nd LO) to
produce the low IF signal at 455 kHz. The 2nd LO frequency is determined by crystal Y3101. The
low IF signal is amplified and filtered by an external pair of 455 kHz ceramic filters FL3112, FL3114
for 20/25 kHz channel spacing or FL3111, FL3113/F3115 for 12.5 kHz channel spacing. These pairs
are selectable via BWSELECT. The filtered output from the ceramic filters is applied to the limiter
input pin of the IF IC (pin 14).
The IF IC contains a quadrature detector using a ceramic phase-shift element (Y3102) to provide
audio detection. Internal amplification provides an audio output level of 120 mV rms (at 60%
deviation) from U3103 pin 8 (DISCAUDIO) which is fed to the ASFIC_CMP (U0221) pin 2 (part of
the Controller circuitry).
A Receive Signal Strength Indicator (RSSI) signal is available at U3101 pin 5, having a dynamic
range of 70 dB. The RSSI signal is interpreted by the µP (U0101 pin 63) and in addition is available
at accessory connector J0501-15.
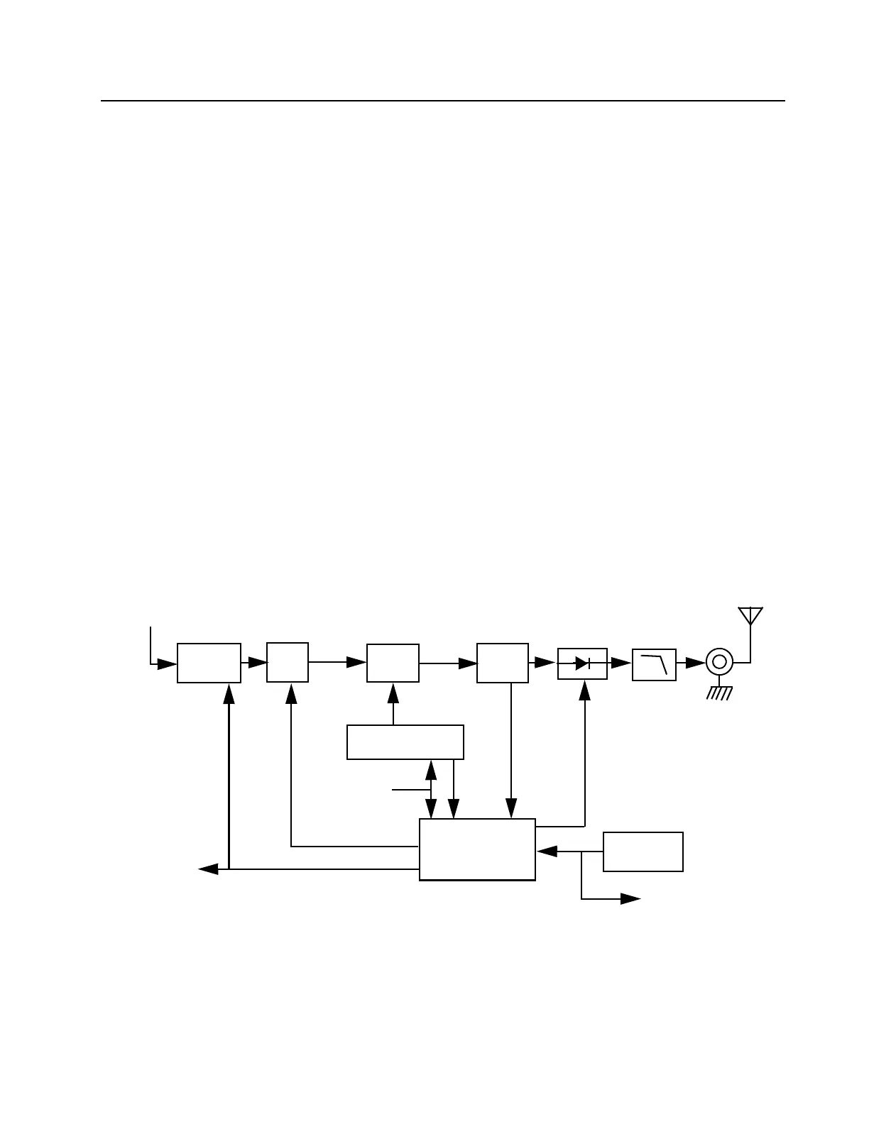
3.0 UHF Band 2 (450–512/527 MHz) 1–25 W Transmitter Power
Amplifier (PA) 25 W
The radio’s 25W PA is a three-stage amplifier used to amplify the output from the VCOBIC to the
radio transmit level. All three stages utilize LDMOS technology. The gain of the first stage (U5401) is
adjustable, controlled by pin 4 of PCIC (U5501) via U5402-1. It is followed by an LDMOS stage
(Q5421) and LDMOS final stage (Q5441).
Figure 6-2 UHF Transmitter Block Diagram
Devices U5401, Q5421 and Q5441 are surface mounted. A pressure pad between the board and
the radio's cover provides good thermal contact between the devices and the chassis.
PCIC
Pin Diode
Antenna
Switch
RF Jack
Antenna
Harmonic
Filter
Power
Sense
PA-Final
Stage
From VCO
Controlled
Stage
Vcontrol
Bias 1
Bias 2
To Microprocessor
Temperature
Sense
SPI BUS
ASFIC_CMP
PA
PWR
SET
To Microprocessor
PA
Driver

Table of Contents

Other manuals for Motorola CDM1250

Related product manuals