EasyManua.ls Logo

Motorola CDM1250 - Page 679

Motorola CDM1250
686 pages
To Next Page IconTo Next Page
To Next Page IconTo Next Page
To Previous Page IconTo Previous Page
To Previous Page IconTo Previous Page
Loading...
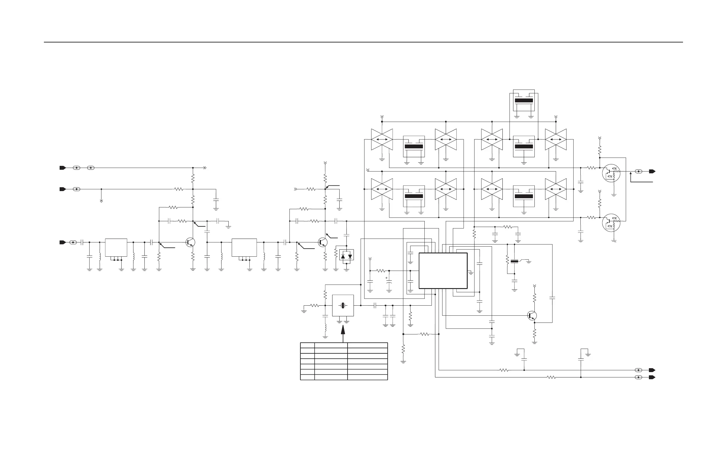
UHF Band 2 (450–512/520 MHz) 25–40 W LDMOS PCB 8486250Z02, Schematics, and Parts Lists Section 13: 4-9
6881091C63-F
9
G
G
G
G
G
G
4802245J84
NOTPLACED
2113740L30 33pF
L3124
9180469V03
0.75VDC
0.75VDC
3VDC
NOTPLACED
2113740F35 22pF
Y3101 4880606B09
20/25kHz 5VDC
12.5kHz 0VDC
3.9VDC
fundamental xtal 3rd overtone xtal
R3123 0662057B47 0
NOTPLACED
R3124 NOTPLACED
0662057A49 1K
C3124
2462587N68 1uH
C3136 2113740L29 30pF
9180469V04
9180468v04
9180469V06
9180468V06
3VDC
0.1uF
C3139
VDD
14
VSS
7
Q3141
MC74HC4066
U3111-1
CNTL
13
12
R3116
330
82pF
C3112
10
R3112
1.8K
R3142
R3154
10K
C3110
27pF
0.1uF
C3142
15K
R3132
0.1uF
C3144
120pF
C3143
390
GND2
2
GND3
4
5
GND4
3
IN
6
OUT
R3115
FL3101
12R16
1
GND1
R3117
27K
IF
Q3102
IFIN_VHF_IF_1
R3104
NU
C3113
9.1pF
NU
100
620nH
L3111
14
VDD
7
VSS
620
R3108
U3115-2
5
CNTL
43
6.8K
R3107
R3135
1.2K
BWSELECT_VHF_IF_1
C3103
33pF
C3132
0.1uF
10K
R3152
Q3152
C3152
.01uF
R3118
6.8K
R3111
12K
5V_VHF_IF_1
Q3151
680
R3146
10K
R3151
VSS
7
C3140
0.1uF
MC74HC4066
U3111-4
CNTL
12
11 10
VDD
14
C3101
3
GND1
GND2
4
1
IN
2
OUT
NU
2.2pF
FL3111
CFWC455G
C3141
0.1uF
R3133
8.2K
R3106
4700pF
C3146
R3141
27K
390
VDD
7
VSS
2.4K
R3144
U3111-2
MC74HC4066
5
CNTL
43
14
1pF
C3131
C3122
.039uF
NU
R3102
10
9V3_VHF_IF_2
FL3113
CFUCJ455F
3
GND
1
IN
2
OUT
CNTL
13
12
VDD
14
VSS
7
DISCAUDIO_VHF_IF_1
MC74HC4066
U3115-1
12K
R3101
R3147
12K
C3133
10uF
R3105
22pF
C3115
L3100
100
0.1uF
9V3
NU
620nH
C3137
.039uF
C3134
455KHz
3
BWSELECT
45B02
Y3102
5V
D3101
0.1uF
C3111
MC74HC4066
6
CNTL
14
VDD
7
VSS
GND3
GND4
5
IN
3
OUT
6
U3115-3
12R16
FL3102
GND1
1
2
GND2
4
DISCAUDIO
C3100
1000pF
3.3K
R3145
C3147
0.1uF
0.1uF
C3145
620nH
L3101
C3123
RSSI_VHF_IF_1
C3151
.039uF
.01uF
2
GND
4
GND1
3
OUT
1
IN
R3130
51
44.395MHz
45J84
Y3101
33pF
C3136
14
VDD
7
VSS
C3135
RSSI
U3111-3
MC74HC4066
6
CNTL
FL3114
CFUCJ455D
3
GND
1
IN
2
OUT
0.1uF
C3116
CNTL
12
11 10
VDD
14
VSS
7
0.1uF
MC74HC4066
U3115-4
C3121
Q3101
2
RFIN_DEC
5
RSSIOUT
9
RSSI_FEED
6
VCC
330
R3113
11
LIMOUT
13
LIM_DEC1
12
LIM_DEC2
20
MIXOUT
4
OSCIN
3
OSCOUT
10
QUADIN
1
RFIN
8
AUDIOOUT
7
AUDIO_FEED
GND
15
18
IFAMPIN
16
IFAMPOUT
19
IFAMP_DEC1
17
IFAMP_DEC2
14
LIMIN
SA616
U3101
C3104
0.1uF
10K
R3153
620nH
9V3_VHF_IF_1
L3112
R3123
L3124
C3124
*
R3124
C3114
18pF
220pF
C3148
4
1
IN
2
OUT
NU
FL3112
CFWC455D
3
GND1
GND2
NU
R3114
100
OUT
2
R3134
10K
CFWC455F
FL3115
GND1
3
4
GND2
IN
1
15pF
C3102
NU
5V
5V
9V3
9V3
9V39V3
9V3
5V
9V3
5V
9V3
1
2
89
8
*
*
*
*
*
*
UHF Band 2 (450–512/520 MHz) 25–40 W LDMOS IF
ZWG0130565-B

Table of Contents

Other manuals for Motorola CDM1250

Related product manuals