EasyManua.ls Logo

Motorola Mototrbo - 5.0 Troubleshooting Flow Chart for Tx VCO

Motorola Mototrbo
358 pages
To Next Page IconTo Next Page
To Next Page IconTo Next Page
To Previous Page IconTo Previous Page
To Previous Page IconTo Previous Page
Loading...
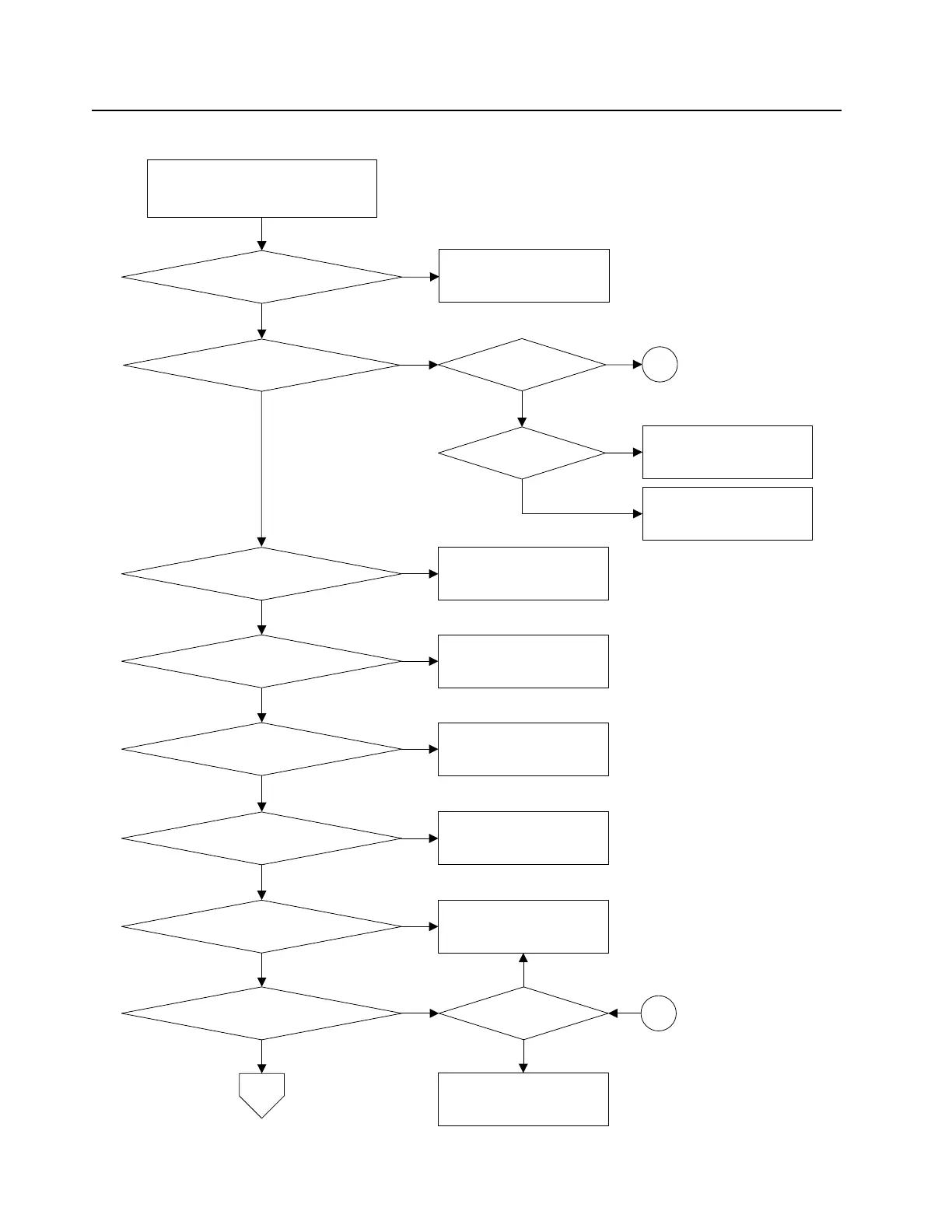
1-12 Troubleshooting Flow Chart for Tx VCO
5.0 Troubleshooting Flow Chart for Tx VCO (Sheet 1 of 2)
No Transmit Signal at C0703
Visual Check of Board Ok?
No
Correct Problem
Yes
Is 8.0 VDC at L0301?
Radio did not boot up properly or
check 9V3 regulator
No
No
Yes
Vbe ~ 0.8 VDC for Q0300?
Check
L0301,R0306,R0308,R0303,R0304,
L0307,R0307,C0306 & Q0300 and
replace Q0300 if needed
Yes
No
RF Signal present at C0307?
Check components between C0307
and R0312 for short and open
Is RF prescaler level at TP0001
between 120-300mV
No
Yes
Yes
No
RF Signal present at R0301?
Check components between R0301
and C0307 for short and open
Yes
No
Is 8.2 VDC at L0206
Check RFIC troubleshooting
flow chart
No
Yes
Is 8.2 VDC at R0207
No
Check 1.8 VDC at R0233
No
Yes
Radio not programmed for Transmit
mode or Q0206 not functional
Yes
Yes
Check 1.8 VDC at C0319?
No
A
A
Check 5.0 VDC at
R0313 & R0314?
Yes
Check components C0313,Q0301
Q0302,R0313 & R0314 for short or
open and replace Q0301 and Q0302
if needed
No
Check Controller troubleshooting
flow chart

Table of Contents

Other manuals for Motorola Mototrbo

Related product manuals