EasyManua.ls Logo

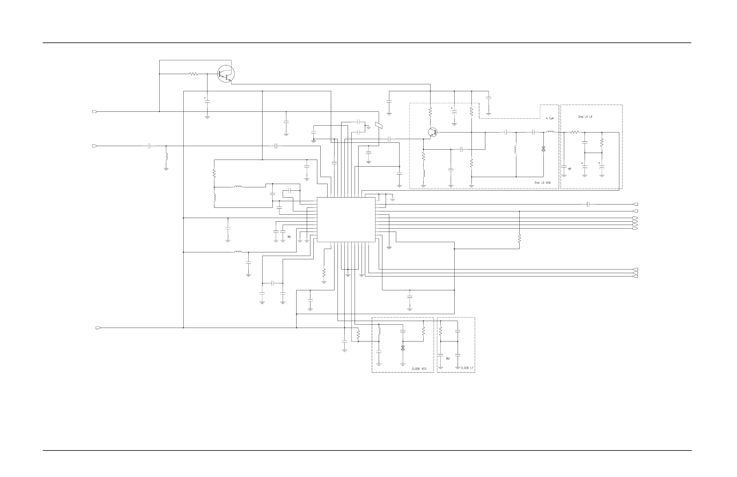
Motorola XTS 2500I - Figure 9.1-20. PMLD4303 A; PMLD4303 D; PMLD4264 B; PMLD4264 E Receiver Schematic - Sheet 3 of 4

Motorola XTS 2500I
914 pages
To Next Page IconTo Next Page
To Next Page IconTo Next Page
To Previous Page IconTo Previous Page
To Previous Page IconTo Previous Page
Loading...
VHF Schematics, Board Overlays, and Parts Lists 9.1-21
6816985H01-F February 14, 2012
Figure 9.1-20. PMLD4303A/ PMLD4303D/ PMLD4264B/ PMLD4264E Receiver Schematic – Sheet 3 of 4
.047uF
C434
12K
R415
2200pF
C411
390nH
L413
VDDF
6
VDDH
27
IDDV
84
LDD
V
0
4
PDDV
9
3
QDDV
41
VREFN
12
VREFP
11
CP
32
D
P
42
PE
25
FERR
31
SYNCB
33
VDDA
9
C
D
DV
71
VDDD
26
IF2P
5
N
IF
I
74
CTUOI
51
L
T
UOI
83
NOL
24
P
O
L
34
MXON
2
MXOP
1
GNDH
32
IDNG
54
GNDL
36
PD
NG
73
Q
D
NG
61
1SDNG
12
GNDS2
34
IF2N
4
FREF
35
FS
31
GCN
8
GCP
7
GNDA
10
CDNG
81
DD
NG
22
GNDF
3
NKLC
02
CLKOUT
28
91
P
K
L
C
F
I
X
C
64
L
VX
C
44
M
VX
C
14
DOUTA
29
DOUTB
30
U401
0.1uF
C425
C428
.01uF
10K
R406
C442
.01uF
L407
0
R418
C430
0.1uF
0.33uF
C440
C463
51pF
C437
.047uF
0.1uF
L404
C465
330nH
1.1K
R417
620
R413
2.2uH
Q401
200pF
L414
C476
C429
0.1uF
1.8K
R408
614C
F
u
1
.
0
Q402
.047uF
C478
10uH
L412
0.1uF
R419
C464
134C
100K
Fu1.0
R499
10K
R414
18K
C438
C412
0.1uF
C423
62pF
68pF
E402
0.1uF
C470
18pF
104C
C433
0.1uF
Fu1.0
C472
C475
910pF
0.1uF
C473
1uF
C480
D402
C421
0.1uF
L411
10uH
C449
36pF
.01uF
C422
0.1uF
360
C432
R407
R412
IDCTR
E406
10K
4.7uH
C417
100pF
4.7uF
C441
1uF
R420
C482
L403
56K
3.9uH
R436
0
C400
100pF
4.7uF
C481
C424
100pF
D401
C448
.033uF
C436
100pF
470pF
C447
C405
0.1uF
C461
100pF
68pF
XCVR_5V
SyncB
FREF
DIG_3V
C435
IF
PE
PD
PC
FS
DOUTB
DOUTA
CLKOUT

Table of Contents

Related product manuals